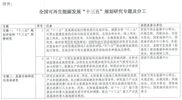
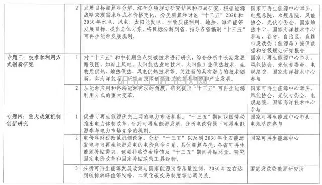
可再生能源发展“十三五”规划编制工作的指导意见
国能综新能【2015】177号












索比光伏网 https://news.solarbe.com/201504/20/192104.html












本站标注来源为“索比光伏网”、“碳索光伏"、"索比咨询”的内容,均属www.solarbe.com合法享有版权或已获授权的内容。未经书面许可,任何单位或个人不得以转载、复制、传播等方式使用。
经授权使用者,请严格在授权范围内使用,并在显著位置标注来源,未经允许不得修改内容。违规者将依据《著作权法》追究法律责任,本站保留进一步追偿权利。谢谢支持与配合!
吉能新能30号各市(州)发改委(能源局)、长白山管委会经济发展局、梅河口市发改局,各县(市、区)发改局,国网吉林省电力有限公司、吉林省地方电力有限公司,各有关企业:近期,国家先后出台有关政策文件,为进一步促进分布式光伏高质量发展提供了政策依据、指明了方向路径。我局结合实际认真研究,经征求有关单位意见,现将关于进一步促进吉林省分布式光伏高质量发展的通知明确如下。
嘉兴市人民政府:你市《关于恳请批准光伏产业综合物流集散中心基础设施配套项目—桃园码头建设项目用地的请示》收悉,现批复如下:一、同意将嘉兴市秀洲区农民集体所有农用地24.3767公顷转为建设用地并办理征收手续。以上共计批准建设用地24.3767公顷,由当地人民政府依法依规提供,作为光伏产业综合物流集散中心基础设施配套项目—桃园码头建设用地,并纳入国土空间规划“一张图”实施监督。督促建设单位依法履行土地复垦义务。
推动“十五五”初步建成新型能源体系国家能源局发展规划司司长任育之能源是经济社会发展的重要物质基础。过去一年,我们全力推动“十四五”能源规划收官,谋划“十五五”能源发展方向路径,统筹推进《新型能源体系建设“十五五”规划》研究编制工作。
近日,国家能源局召开全国可再生能源电力开发建设(1月)调度视频会。国家能源局党组成员、副局长万劲松出席会议并讲话。国家发展改革委、国家能源局相关司(局)、地方能源主管部门、派出机构进一步加强工作指导,形成工作合力,积极协调解决政策落实和项目推进过程中遇到的困难问题,确保各项工作按既定节奏稳步推进。
近日,国务院办公厅印发《关于完善全国统一电力市场体系的实施意见》。国家发展改革委负责同志就《意见》接受了记者访谈。2021年,中央全面深化改革委员会审议通过《关于加快建设全国统一电力市场体系的指导意见》,2024年,党的二十届三中全会进一步强调要建设全国统一电力市场。《意见》站在新的历史起点上,围绕新形势新情况新要求,对未来5—10年完善全国统一电力市场体系的重点任务进行了安排部署。
1月28日,金开新能发布公告,公司2025年度下属项目公司共收到可再生能源补贴资金15.77亿元,较去年同期增加147.40%,其中国家可再生能源补贴资金15.57亿元,较去年同期增加145.16%。金开新能表示,上述可再生能源补贴资金的回收将改善公司电站的现金流,对公司未来电站的运营产生积极影响。可再生能源补贴资金已于电量销售时确认到对应年度的电费收入,本次回款对公司2025年度损益不会产生重大影响,具体以会计师年度审计确认后的结果为准。
市应急管理部门要依法组织生产安全事故调查和应急救援。事故隐患整改完成后光伏项目方可继续施工。
全球专业的光伏系统服务商博达新能ELITESolar宣布,其位于埃及苏伊士运河经济区的5GW光伏制造基地正式投产,这标志着公司全球化扩张战略又迈出关键一步。1月23日,博达新能ELITESolar邀请来自欧美中东等地的客户代表、战略合作伙伴以及核心供应商走进工厂,实地参观N型光伏电池及组件生产线。"此次投产的埃及制造基地是博达新能ELITESolar国际化增长战略的重要组成部分。
1月13日,在阿联酋阿布扎比举办的世界未来能源峰会(World Future Energy Summit 2026)现场,正泰新能正式获颁由国际独立第三方检测、检验和认证机构德国莱茵TÜV大中华区(以下简称“TÜV莱茵”)颁发的全球首张n-TOPCon组件IEC TR 63279 序列及综合加速应力测试证书。
经组织第三方机构评审,拟支持安徽省淮南市风光热储融合系统友好型新能源电站项目等43个项目及河北省张家口市等10个城市开展新型电力系统建设能力提升试点工作,现予公示。公示期间,任何单位或个人可对公示内容提出书面异议。相关材料应注明真实姓名和联系方式,提出异议的单位或个人应对相关材料的真实性和可靠性负责。对匿名或无具体事实依据的异议、相关不正当要求不予受理。
为规范可再生能源绿色电力证书全生命周期管理,促进绿证市场高质量发展,国家能源局近日印发了《可再生能源绿色电力证书管理实施细则(试行)》。机构统筹组织,指导国家能源局派出机构、电网企业、电力交易机构、可再生能源信息管理中心等单位共同做好绿证全生命周期管理,确保核发、划转、核销、异议处理、监管工作按照《实施细则》规范有序开展。



