索比光伏网讯:8月21日,由全国工商联牵头组织、59家知名民营企业发起设立的中国民生投资有限公司(简称中民投)在上海举办揭牌仪式。至此,这艘“民企航母”正式宣告成立。
中民投今年4月获得国务院批复,2014年5月9日注册落户上海。公司注册资本500亿元,参股股东59家,均为大型民营企业,涉及机械制造、冶金、信息科技、资产管理、环保、新能源、电力、电子商务等领域,参股或控股多家上市公司,参股企业资产总额近1万亿元。
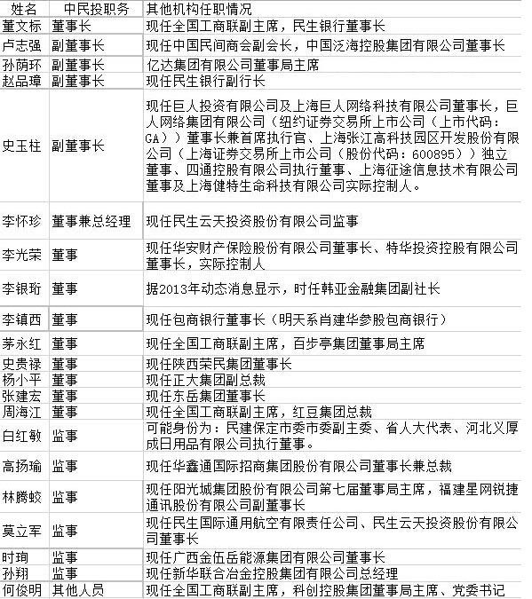
根据媒体拿到的一份列有中民投59家股东以及21位“董高监”(董事、高管、监事)的名录,笔者尝试揭开“民营版中投”中民投的神秘面纱。大致能勾勒出这样的图景:中民投极有可能是以社会资本为主体搭建的投融资平台,未来将主要从事国内基建和海外并购;通俗点说,就是立足国内、瞄准海外的社会资本“联合舰队”。

中民投“野心”:抄底整合光伏等过剩产业
国务院批复、59家民企发起、500亿元注册资金、首家“中字头”民营大型投资公司,拥有如此多闪光的地方,中民投成立之后究竟会干点什么?据了解,中民投最初设想的是,重点围绕投融资、战略性新兴产业、产业整合和结构调整,实现多元化投资。所谓“多元化投资”,在业内人士看来,目前除了金融板块还不清晰外,中民投对于钢铁、光伏、船舶等三个行业意图已逐渐清晰,未来对于这三个行业的搅动作用必定不小,甚至前所未有。然而,在进入实际操作时,中民投的“野心”显然要比最初设想的更大。其真正要做的,是要成为一个涵盖金融、钢铁、光伏、船舶四大板块的资本运作平台。据中国安邦集团研究总部的研报介绍,中民投所要整合的,正是目前国内最典型的三大产能过剩行业,包括钢铁、光伏和船舶。在兼并、重组这些产能过剩行业的同时,也将通过土地开发等资本运作手段,打通各个资产环节。
目前,中民投下属的钢铁、光伏和船舶三大板块的平台,部分已经搭建完毕,在运作模式上,由中民投提供资金支持。按照其背后的主导者,民生银行此前的设想是,钢铁、光伏、船舶三个板块各1000亿元,并希望中民投通过数千亿的资金去撬动上万亿规模的资产。据悉这些平台公司早已在市场上寻找目标公司,进行兼并收购,并且,现下已经开始各自展开收购行动。其中,在钢铁板块,中民投选择了四家民营钢铁公司作为其进行兼并重组和行业整合的平台,这四家公司分别为方大集团、德龙钢铁集团、建龙集团和四川川威集团。如果一切顺利进行,中民投将在全国掌控1亿吨左右的钢铁产能,通过统一采购、销售等降低成本,掌握部分定价权。通过进入产能过剩行业,以并购重组不良资产为契机来盘活中民投这盘棋,这在其还未正式挂牌之前,便已为中民投赢得了较好地声誉。不过面对巨大的整合难度,中民投能否盘活三大产能过剩行业仍然待解。
中民投“首单”:签约协鑫
在5月19日举行的国际太阳能产业及光伏工程展览会上,中国最大的民营电力公司协鑫集团宣布,其将与中民投合作建立规模100亿元的基金。这是中民投成立以来首单浮出水面的投资计划。彼时,协鑫集团董事长朱共山透露,该基金的投资方向基本确定,以天然气终端接收站、天然气分布式能源项目、发展光伏电站以及光伏产业整合为主。
根据中民投对光伏产业整合基金的设想,其资金规模则高达1000亿元。“和中民投100亿元成立的基金只是个开始。”5月19日,协鑫集团董事局主席朱共山告诉记者,未来还将在中民投的支持下,由协鑫主导对光伏产业的优质资产进行整合。预计中民投用于光伏产业整合的资金规模约在1000亿元。协鑫新能源一位高管同时透露,中民投并不想长期拥有电站,可能持有5至8年。而借助中民投资本的推动,产业整合在所难免。
中民投“疑惑”:凭什么整合产能过剩?
产业整合是中民投的两大支柱之一。中民投宣称:以“整合、运营光伏发电项目”为切入点,打造颇具规模的清洁能源提供商;成立钢铁联盟,打造涵盖原材料采购、贸易及钢材销售的综合性钢铁服务集团;推进成立船舶投资基金,提升船舶制造企业的竞争力。
郭田勇表示,中民投这一投资平台把企业家和金融家整合在一起,这些民营企业家投资眼光独特,现在不好的行业过几年可能就变好。再加上民资企业机制灵活、决策链条短,应该会给行业发展带来利好。
中国社科院教授刘煜辉则认为,下一阶段我国将进入产业并购期。对过剩产能通过集中淘汰一批、资源重构,使得效率更高、活得更好。在当下债务和产能调整期,中民投的进入同样有很大机会。
“任何行业都有起有落,一些行业虽然属于过剩行业,但价格低,是可以考虑进入的时候。中民投有金融优势,有强大的资本做后盾。比如光伏企业散而小,融资成本高,中民投介入可将融资成本大幅降低。再如钢铁行业,虽然现在属过剩行业,但价格低,在困难时进入有发展空间。”李怀珍说。
有业内人士指出,在行业整合困难的背景下,资金实力雄厚的中民投进入,能够对行业发展带来利好。但是,盘活三大产能过剩行业并非易事,产能整合、行业整合均需要相关政策支持和垄断性国企合作。
此外,将资金优势和行业相结合是行业整合成功的关键,对行业的把握也并非易事。在这方面,中民投没有明显优势,也是其将要面临的挑战。
对光伏企业是好是坏?
尽管中民投能够提供大量融资,根据1:10的杠杆融资原理,其撬动的资金流量将会更多,但在行业逐步回暖之际,整合需求似乎并不强烈。银行等金融机构虽然对光伏制造领域贷款谨慎,但对光伏电站则有看好的共识。
业内具规模的其他光伏企业正希望将电站剥离单独上市,享受资本盛宴,或者正在受益于电站的固定收益,那些确实缺少资金的光伏企业则担心,协鑫在占据光伏原材料供应的半壁江山之后,又加大终端电站的话语权,从而使自身企业在产业链中受到钳制。从这个角度看,中民投似乎有点“狼来了”的意味。
然而,无论如何,中民投的千亿投资风暴已然拉开,产业整合趋势在资本的推动下在所难免,中民投强大的股东群和厚实的资本金,也带给意图海外并购和参与国内基础设施建设的中国民企以希望。“财神”还是“灰太狼”,也只是一念之间的选择罢了。
原标题:中民投:光伏行业“狼来了”
索比光伏网 https://news.solarbe.com/201408/22/211750.html

