一、湖北省
1、太阳能资源情况:湖北省的水平面年总辐射量在1000~1350kWh/m2之间,属于Ⅲ类区,由西南向东北逐渐增加。东北部的应山、安陆、麻城是湖北省太阳能资源最好的地区。
2、补贴情况:湖北省无单独的地方性补贴。
3、配额情况:国家给湖北省2014年的容量配额为:20万kW分布式,20万kW地面电站。
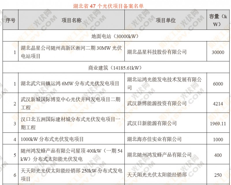
4、备案项目情况:湖北省2014年的备案项目共47个,总容量为4.5856万kW。其中,46个分布式项目的容量为1.5856万kW,1个地面电站的容量为3万kW。







二、广西自治区
1、太阳能资源情况:广西省的太阳能资源整体比较差,水平面年总辐射量在1100~1350kWh/m2之间,属于Ⅲ类区。东北部较差,西部、南部的较好。西部凌云-百色-靖西以西、南部的玉林-灵-钦州以南是广西太阳能资源最好的地区。2、补贴情况:广西省无单独的地方性补贴。
3、配额情况:国家给广西省2014年的容量配额为:10万kW分布式,5万kW地面电站。
4、备案项目情况:根据广西发改委6月10日下发的《广西壮族自治区发展和改革委员会关于公布我区2014年光伏电站项目评优结果的通知》(桂发改能源〔2014〕679号)文件:如果不出意外,评优结果的前5名作为备案项目。这5个项目如下表。

三、广东省
1、太阳能资源情况:广东省的水平面年总辐射量在1200~1450kWh/m2之间,属于Ⅲ类区,由北向南逐渐增加。深圳、惠阳、汕头等东南部沿海是广东太阳能资源最好的地区。
2、补贴情况:广东省无单独的地方性补贴。
3、配额情况:国家给广东省2014年的容量配额为:90万kW分布式,10万kW地面电站。
4、备案项目情况:广东省2014年的备案项目共39个,总容量为69万kW。其中,35个分布式项目的容量为61万kW,4个地面电站的容量为8万kW。




四、河北省
1、太阳能资源情况:河北省的水平面年总辐射量在1400~1700kWh/m2之间,属于Ⅱ类区,由东南向西北逐渐增加。丰宁-怀来-涞源以西是河北太阳能资源最好的地区。
2、补贴情况:对采用省内生产光伏组件建设的光伏电站项目,优先并网,全额收购。装机容量在1MW及以上,未享受中央财政资金补贴,且在省级电网并网销售的光伏电站,2014年底前建成投产的,上网电价省内补贴0.3元/kWh,2015年建成投产的省内补贴为0.2元/kWh,上述上网电价自项目投产之日起暂执行三年
3、配额情况:国家给河北省2014年的容量配额为:60万kW分布式,40万kW地面电站。
4、备案项目情况:河北省2014年备案的地面电站项目17个,总的备案(核准)容量为64.25万kW,其中按国家能给的指标,只有40万享受补贴,剩下的24.25万kW估计要用到明年才行。



五、河南省
1、太阳能资源情况:河南省的水平面年总辐射量在1300~1400kWh/m2之间,属于Ⅲ类区,北部的太阳能资源相对较好。
2、补贴情况:根据洛阳市《关于加快推广分布式光伏发电的实施意见》,对2015年底前建成并网发电、且优先使用洛阳市企业生产的组件的分布式光伏发电项目,按其装机容量给予0.1元/W奖励,连续奖励3年。
3、配额情况:国家给河南省2014年的容量配额为:55万kW分布式,20万kW地面电站。
4、备案项目情况:河南省2014年的备案项目共82个,总容量为万215.689万kW。其中,48个分布式项目的容量为94.189万kW,34个地面电站的容量为121.5万kW。




六、宁夏自治区
1、太阳能资源情况:宁夏的水平面年总辐射量在1550~1750kWh/m2之间,属于Ⅱ类区,由南向北逐渐增加。银川以北是宁夏太阳能资源最好的地区。
2、补贴情况:宁夏无单独的地方性补贴。
3、配额情况:国家给宁夏2014年的容量配额为:10万kW分布式,40万kW地面电站。
4、备案项目情况:宁夏自治区2014年备案的地面电站项目共29个,总容量为77万kW。




七、浙江省
1、太阳能资源情况:浙江省的各地太阳能资源相差不大,水平面年总辐射量在1250~1350kWh/m2之间,属于Ⅲ类区。
2、补贴情况:浙江省是出台地方性补贴最多的省份。下表列出了出台地方性补贴的地区,具体的补贴方案就不一一列出,感兴趣可以自己查询。

3、配额情况:国家给浙江省2014年的容量配额为:100万kW分布式,20万kW地面电站。
4、备案项目情况:浙江省2014年备案的地面电站项目共54个,总容量为134.7万kW。






|
| ■作者简介: | |
| 王淑娟 | ||
| 光伏电站设计师。从2009年开始专注光伏电站相关工作。 在光伏电站的规划、可行性研究、项目评估、设计等前期工作具有丰富的经验。 |
索比光伏网 https://news.solarbe.com/201408/07/212990.html


