索比光伏网讯:在光伏领域,对于晶硅电池和薄膜电池谁将代表市场的未来,业界有着不同观点。
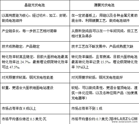
在市场份额上,晶硅占据绝对优势。从近年来的发展来看,薄膜在市场发展中的份额在逐渐降低。“几年年前还占据大约20%的份额,但最近已经下降到10%。”NDPSolarbuzz高级分析是廉锐说。该机构最新的一项研究报告预计,到2017年前,薄膜的市场份额将进一步降低至7%左右。
业内专家并不否认薄膜技术未来广阔的应用前景。“但是,当前来看,薄膜技术还是一项发展中的技术。”孟宪淦说。对于薄膜技术来说,最大的瓶颈在于商业化生产中的良品率以及成本的降低。几年前,高昂的硅原料价格让晶硅电池成本较高,想比之下,薄膜具备了成本竞争优势。但近年来,原料价格的急剧降低让晶硅电池的价格已经低于薄膜的平均售价。

晶硅光伏电池与薄膜光伏电池对比

两大阵营的代表公司
汉能董事局主席李河君坚定的认为薄膜代表了光伏的发展方向,而晶硅是没落的光伏技术路线。他认为,学薄膜技术出身的尚德电力创始人施正荣如果当时具备汉能的“资金”和全球技术整合能力,就不会选择做晶硅。
汉能宣称,目前拥有的3GW产能(以硅基薄膜技术),平均转化效率已经达到10%。而2014年即将在中国国产化量产的米尔所勒公司(MiaSolé)的CIGS光伏电池商业化产品的转化效率将超过15.5%,良品率达到90%以上,成本低于在0.5美元/瓦。
汉能的预期显然会引发业界质疑。已经有20多年发展历史的日本SolarFrontier公司是目前全球较为公认的CIGS技术量产化成功的代表,产能已经达到1GW。其2012年下半年投产的CIGS产线产品的平均转化效率也仅为13%-14%。虽然,最近该公司刚刚宣布,已经在较小面积上创造了19.7%的无镉CIGS新转化效率。高成本仍然是对其产品的最大考验。
在廉锐看来,薄膜技术在短期内实现跨越式发展的可能性不大。一方面,他认为薄膜技术不同于晶硅技术——技术线路单一,其技术线路非常多样化,有硅基薄膜、碲化镉(FirstSolar)、铜铟镓硒等等。虽然都是做薄膜,但每家公司的技术线路都不一样,新技术的发展缺乏参与者,而又不成体系,所以技术发展速度会相对缓慢;另外,短期内行业处于低谷,新投资进入的可能性不大,而一项技术大规模发展、商业化应用的前提是规模化,否则成本难以降低。
毋庸质疑,薄膜的广阔前景不可忽视,但是否在一、两年内会迅速崛起,成为晶硅电池的替代品,还要取决于技术发展和商业化发展的步伐。市场有个接受的过程,而技术的发展更是如此——绝不可能仅凭一腔热情就会实现跨越式突破。
索比光伏网 https://news.solarbe.com/201311/01/227242.html

