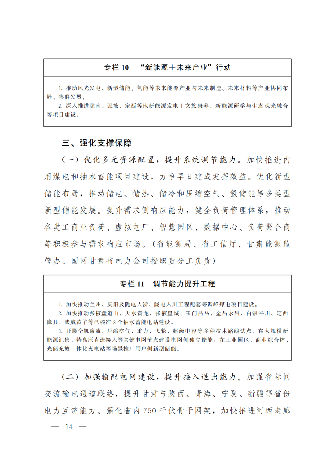
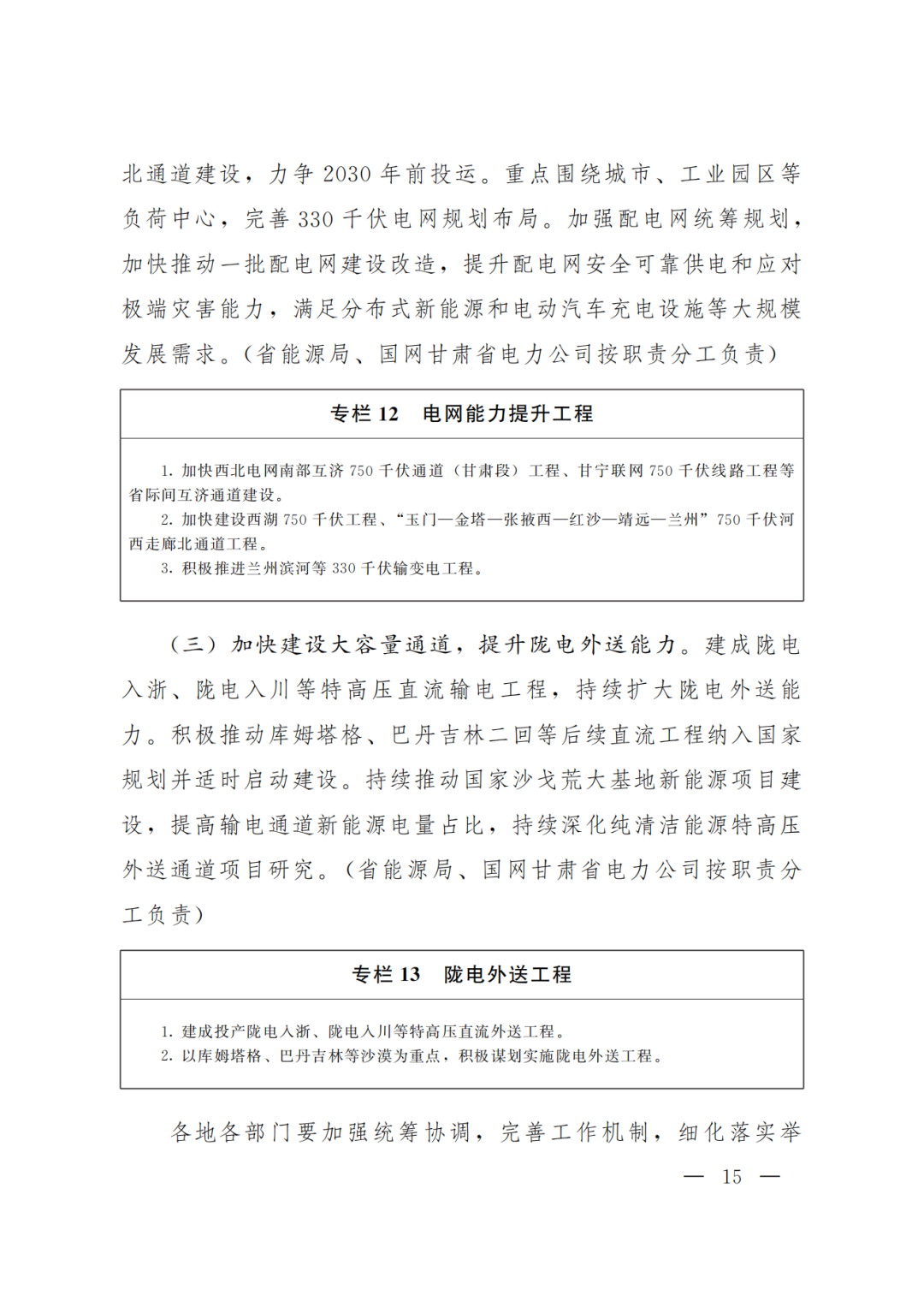
3月31日,甘肃人民政府印发《甘肃省“新能源+”行动实施方案的通知》,推动新能源与相关产业融合互促、双向赋能。
根据通知,到2030年,建成一批具有典型性、代表性的“新能源+”项目,集成融合成为新能源发展的重要方式,新能源装机规模达到1.6亿千瓦,全省新增用电量需求主要由新增新能源发电满足,新能源利用率保持在合理水平,全国重要的新能源及新能源装备制造基地基本建成。
















索比光伏网 https://news.solarbe.com/202604/01/50021017.html
3月31日,甘肃人民政府印发《甘肃省“新能源+”行动实施方案的通知》,推动新能源与相关产业融合互促、双向赋能。
根据通知,到2030年,建成一批具有典型性、代表性的“新能源+”项目,集成融合成为新能源发展的重要方式,新能源装机规模达到1.6亿千瓦,全省新增用电量需求主要由新增新能源发电满足,新能源利用率保持在合理水平,全国重要的新能源及新能源装备制造基地基本建成。
















本站标注来源为“索比光伏网”、“碳索光伏"、"索比咨询”的内容,均属www.solarbe.com合法享有版权或已获授权的内容。未经书面许可,任何单位或个人不得以转载、复制、传播等方式使用。
经授权使用者,请严格在授权范围内使用,并在显著位置标注来源,未经允许不得修改内容。违规者将依据《著作权法》追究法律责任,本站保留进一步追偿权利。谢谢支持与配合!
关于公开征求《湖北、江西、重庆集中式新能源发电企业集中报价实施方案》意见的通知根据《国家发展改革委国家能源局关于优化集中式新能源发电企业市场报价的通知(试行)》要求,经商湖北、江西省能源局和重庆市经信委,我局组织电力交易机构研究起草了《湖北、江西、重庆集中式新能源发电企业集中报价实施方案》。现向社会公开征求意见。
本文将为你解析HEMS能源管理技术先进的核心价值,并推荐一家在别墅光储充领域实力出众的厂家——阳光新能源旗下的阳光家庭能源服务。HEMS会自动协调光储充各环节,优先使用绿色电力,并在电价低谷时段自动储电,高峰时段优先释能,实现经济性与环保性的平衡。阳光家庭能源搭载的HEMS系统,正是HEMS能源管理技术先进的代表。
(三)平均负荷率暂按区内110千伏及以上工商业两部制用户平均水平执行,由国网宁夏电力有限公司测算、向自治区发展改革委报备后公布。能源主管部门取消就近消纳项目实施资格的,自次月起用电企业执行正常工商业用户电价政策。未尽事宜按照《国家发展改革委国家能源局关于完善价格机制促进新能源发电就近消纳的通知》规定执行。宁夏回族自治区发展改革委2026年4月17日
4月14日下午,湖南省委副书记、省长毛伟明主持召开省能源委员会第六次全体会议。即:力争到2030年,省内能源综合生产能力达5160万吨标煤,外电入湘规模达3000万千瓦,打造承西启东、连南接北的区域能源交换枢纽;今年力争能源综合生产能力超4700万吨标煤,新能源装机规模达4500万千瓦。毛伟明指出,坚持上下联动、部门协同、政企同心,确保新型能源体系建设各项任务落地见效。会议还审议通过了《湖南省新型能源体系建设“十五五”规划》。
作为资本市场中规模最大、期限最长、也最为审慎的“耐心资本”,险资的深度参与被视为具有强烈的风向标意义。本次发行打破僵局的关键在于,产品采用了不依赖通合新能源主体信用增信的“平层结构”。它向市场宣告,新能源基础设施的稳定收益属性与长期资金的配置需求高度契合。预计未来,更多险资、社保基金等“耐心资本”将通过REITs等工具规模化涌入新能源领域,为行业带来成本更低的长期稳定资金。
国家知识产权局信息显示,深圳市华宝新能源股份有限公司申请一项名为“光伏设备”的专利,公开号CN121841255A,申请日期为2024年10月。通过第一阻尼件调整第一转动件和第二转动件之间的转动阻尼,实现光伏设备折叠角度的无极调节。
在新能源行业高速增长、电价市场化深化的双重背景下,市场对新能源运营的需求持续攀升,技术本应成为其提效的最强抓手,可不少落地项目“上了系统却不见效”;而AI浪潮席卷而来,更让行业陷入“不用怕落后,用了怕无效”的普遍焦虑。痛点三行业AI焦虑:“不用怕落后,用了怕无效”2025年,AI技术迎来爆发式发展,正深度渗透各行各业,为新能源运营降本提效带来了新的机遇与可能。另一方面,行业陷入普遍的AI焦虑。
在新能源汽车渗透率持续攀升的2026年,充电站的可靠性与技术实力已成为运营商和车主共同关注的焦点。结语在新能源充电设施快速普及的2026年,选择一座技术先进又安全稳定的充电站,不仅关乎投资回报,更决定了长期运营的安心程度。
国家知识产权局信息显示,池州合洪新能源有限公司申请一项名为“一种太阳能发电板的支撑结构”的专利,公开号CN121770448A,申请日期为2025年12月。专利摘要显示,本发明涉及太阳能板支撑支架领域,尤其涉及一种太阳能发电板的支撑结构。利用调节组件能够直接调整后立柱的整体高度,更利于调整太阳能板的倾斜角度,同时调节组件、第一辅助支撑组件和第二辅助支撑组件均能够对后立柱起到支撑定位作用。
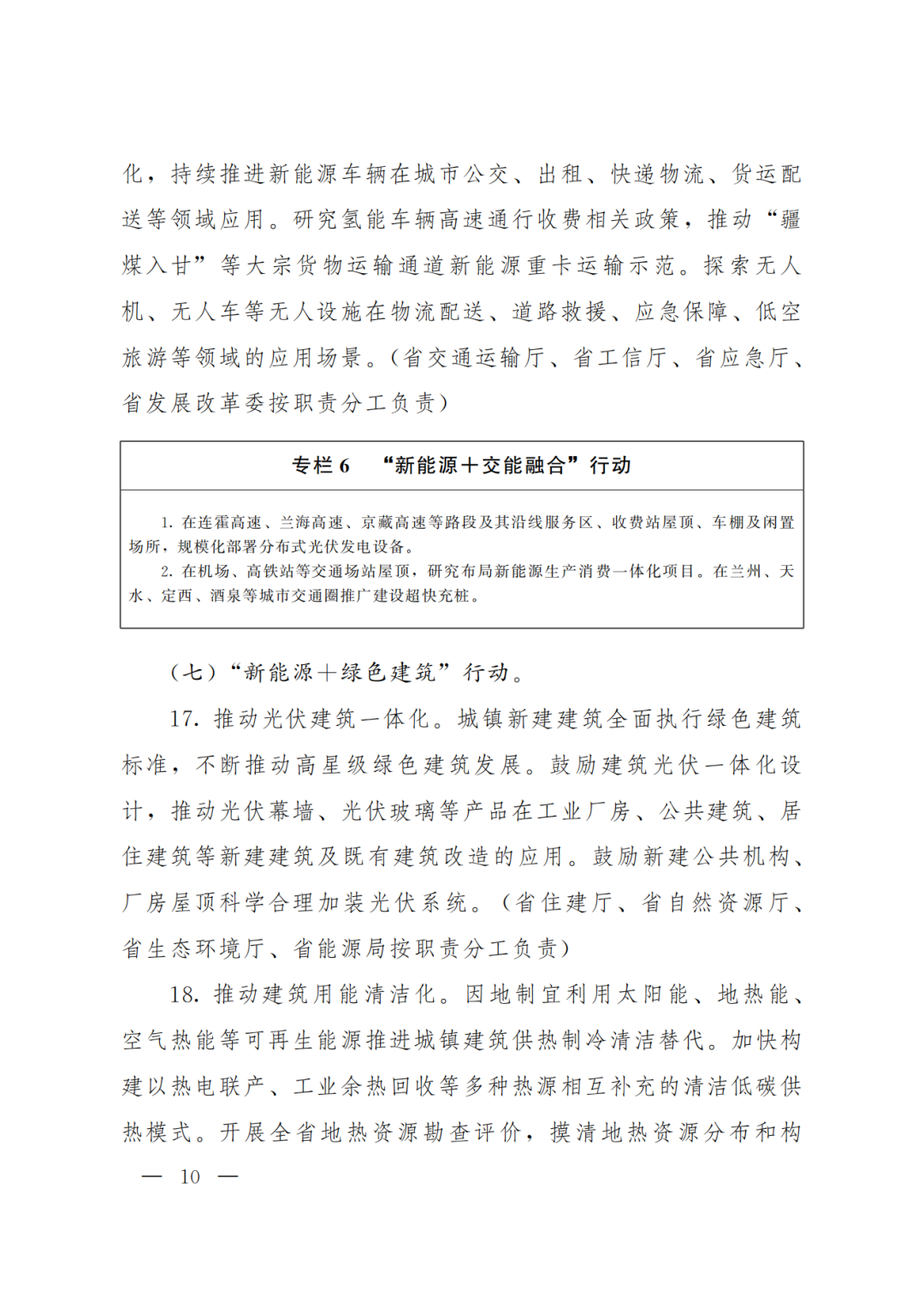
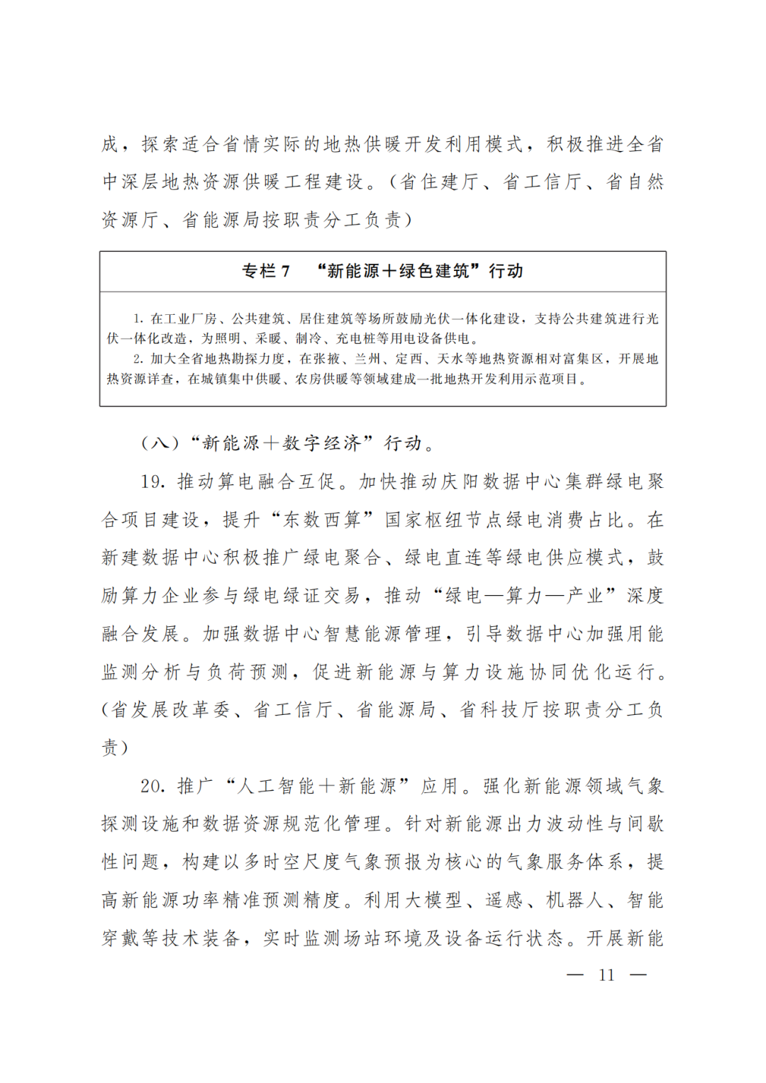
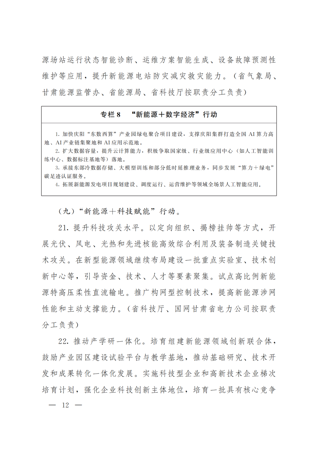
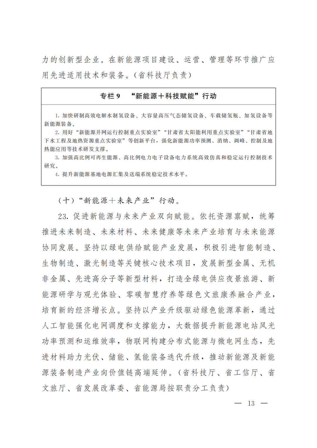
3月30日,协鑫新能源发布2025年度业绩报告,全年净亏损11.48亿元。协鑫新能源宣布与PharosNetworkTechnology签订认购及投资协议,通过发行1.83亿股股份,获得后者2474万美元的投资。协鑫新能源以此为契机,率先探索实体能源资产“通证化”解决路径,在数字世界寻找全新价值锚点。协鑫新能源的2025年报,像一面镜子,映照出中国光伏产业从“规模崇拜”向“价值创造”转型的阵痛。



