2026年3月27日,广东省能源局发了一份通知。
如果你在广东做农业建筑类分布式光伏,或者你的钱已经压在这类项目上,这份通知很可能是你今年最不能错过的一份政策。
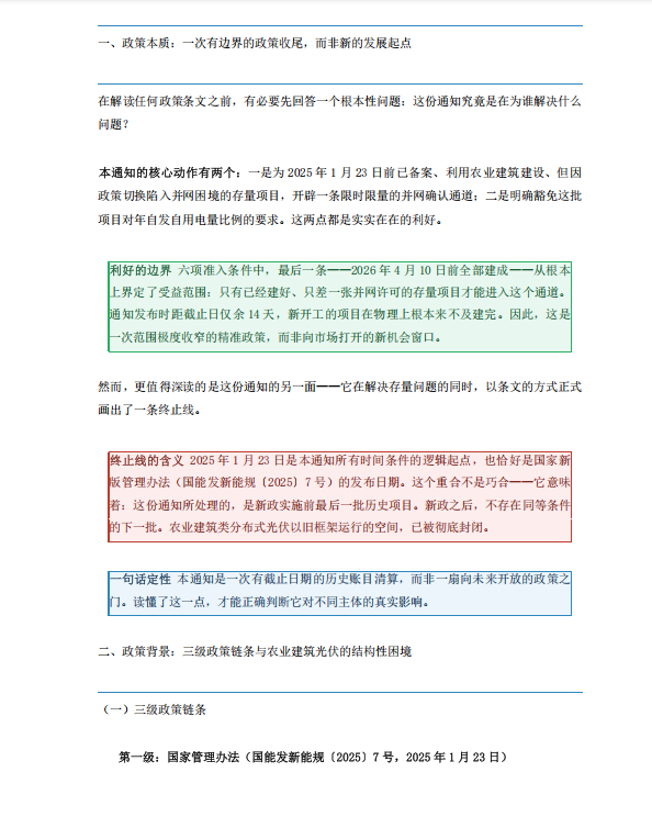
它在字面上是一张"豁免令"——明确对一批存量项目不要求年自发自用电量比例,为卡在并网困境里的项目打开了一条出路。
但如果你只看到这一面,可能会做出完全错误的判断。
因为这份通知同时在做另一件事:它用六个条件划出了一条清晰的历史终止线,告诉市场,农业建筑类分布式光伏以旧逻辑运行的时代,到这里就结束了。
同一份文件,对不同的人,读出的是截然相反的信号。
这份通知背后有三个问题值得认真想清楚:
第一, 你手上的项目,到底在这条线的哪一侧?
第二, 六个条件里有一条物理红线,很多人还没意识到它的存在。
第三, 广东选择豁免,而内蒙古要求80%、海南要求50%——同一份国家政策,为什么各省走出了这么大的差距?这个差距对未来新项目意味着什么?
我们对这份政策做了完整的拆解,包括:
六大准入条件逐条解读,哪条是铁门槛,哪条最容易踩坑
各省自发自用比例对比
这份政策对存量项目、新开发项目、EPC企业的分类影响判断
具体操作建议,不同处境下各自该做什么
以下为报告节选,完整版扫码获取
↓↓↓





4月21日,2026广东省新能源电力发展大会暨第十三届广东省光伏论坛将在广州举行。会议将围绕广东光伏面临的新形势,安排政策解读、市场分析、案例分享等环节,重点讨论新能源消纳、零碳园区建设、绿电交易实操、分布式光伏与储能配比等具体问题。
即刻扫码报名
会议小助手还将附送您会议现场大礼包!
↓↓↓

索比光伏网 https://news.solarbe.com/202603/31/50020993.html

