自2025年5年,国家层面明确绿电直连模式以来,这一被视为“新能源就近消纳关键路径”的政策工具正加速落地。
一方面,3月15日,《关于2025年国民经济和社会发展计划执行情况与2026年国民经济和社会发展计划草案》明确,2026年主要任务包括拓展多用户绿电直连新模式,支持国家布局的算力设施因地制宜发展绿电直连。
另一方面,近日,据国家能源局披露,全国有84个绿电直连项目已完成审批,新能源总装机规模3259万千瓦。
根据公开信息不完全统计,目前已有12个省份披露绿电直连项目,共计80个项目,已明确的新能源规模共计2060.013万千瓦。
从业主来看,国家电投投资的绿电直连项目容量最多,为3957.5MW;中国宝武钢铁集团次之,为1500MW;中石油涉及项目容量为1300MW;华电超1100MW。

各省份绿电直连具体情况见下:
河 北
据悉,目前河北省已下发两批绿电直连项目指标,容量共计5.589GW。其中涉及风电项目3.16GW,光伏项目2.43GW。此外,据公开信息披露,2025年9月,河北抚宁区发展和改革局抚宁区还启动了50MW绿电直连风电项目竞配,目前尚未公布结果。
2025年12月31日,河北省发改委发布《关于下达河北省2025年绿电直连项目的通知》,正式下发河北2025年绿电直连项目指标。下达全省绿电直连项目共31个,规模4.15GW,其中风电2.54GW,光伏1.62GW。
2月6日,河北省发改委先后发布《河北省2026年绿电直连拟安排第一批项目情况公示》、《河北省2026年绿电直连拟安排第一批项目情况补充公示》。河北省2026年绿电直连第一批项目共8个,规模共计1.436GW,其中,风电625MW,光伏811.44MW。
项目详情见下:

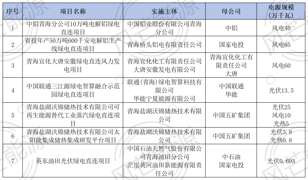
青 海
2025年11月28日,青海省发展和改革委员会发布《绿电直连》。共7个项目拟纳入首批试点项目清单,规模共计2179.93MW。其中,涉及风电规模1750MW、光伏429.93MW。

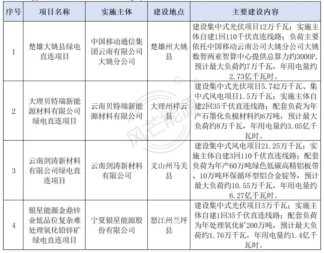
云 南
2025年11月13日,公示,拟确定4个符合绿电直连条件的项目进入2025年第一批绿电直连项目清单。规模共计434.92MW。

山 西
2026年2月13日,山西省能源局发布《关于将山西尚太(四期)、阳曲县绿电园区2个项目纳入省级绿电直连项目清单的通知》。本次纳入清单项目共2个,新能源装机130万千瓦。
其中,山西尚太(四期)绿电直连项目,拟新建新能源90万千瓦(风电60万千瓦,光伏30万千瓦;阳曲县绿电园区项目,拟新建新能源40万千瓦(全部为风电)。

江 苏
2025年2月12日,江苏省发改委印发《关于创新开展绿电直连供电试点项目建设工作的通知》,明确了常州时代新能源科技有限公司等5个项目为江苏省首批绿电直连供电试点项目。

经梳理,含大丰港经开区东沙能源岛15GW(2GW风+13GW光)探索开发新能源容量在内,七地拟开发风电规模35.834GW,新能源总规模共计75.4958GW。

辽 宁
3月10日,辽宁省发改委发布消息指出,继辽宁省第一个绿电直连项目,辽宁华电营口风电制氢10万吨氢氨罐港一体化项目建设方案通过专家组评审后,省发展改革委连续立项了10个较为成熟的绿电直连项目,共涉及风电装机291万千瓦、光伏装机40万千瓦。
其中,包括全国首个开展“一对多”绿电直连建设以整体园区创建国家级零碳园区的沈阳中德零碳产业园、国内首个绿电直连氧化铝生产线的大连中铝项目,以及国家制造业单项冠军企业朝阳金达钛业新建生产线项目等。
公开信息显示,辽宁华电营口风电制氢10万吨氢氨罐港一体化项目位于辽宁省营口市盖州市南侧的双台镇、杨运镇等多个乡镇,由华电辽宁能源有限公司,华电(营口)绿色能源有限公司投资建设。总装机容量为400MW,拟采用单机容量6.25MW风电机组64台。
各省份单个披露项目
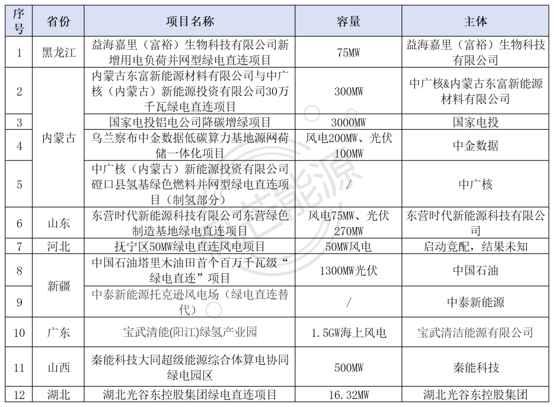
除各省省级政府集中披露的绿电直连项目外,依据公开信息,对各地零散发布的绿电直连项目进行了梳理,项目涉及黑龙江、内蒙古、山东、河北等省份,合计装机规模7386.32MW。

索比光伏网 https://news.solarbe.com/202603/17/50019717.html

