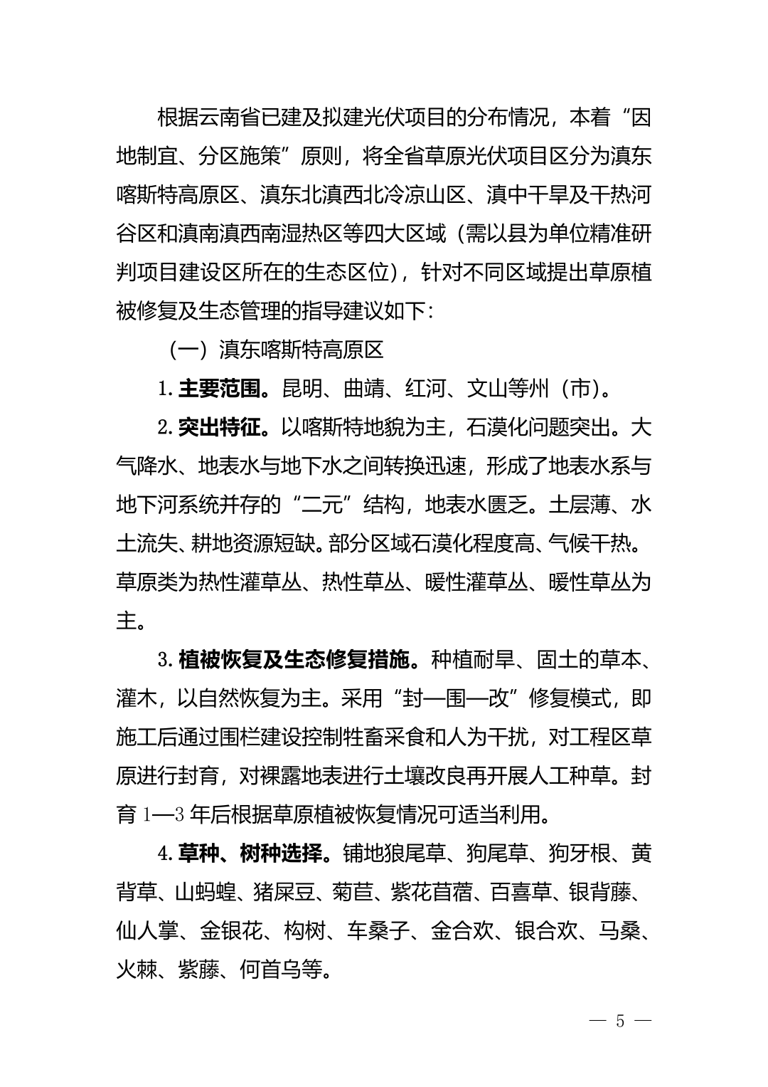
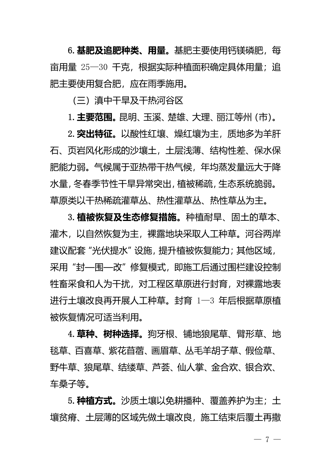
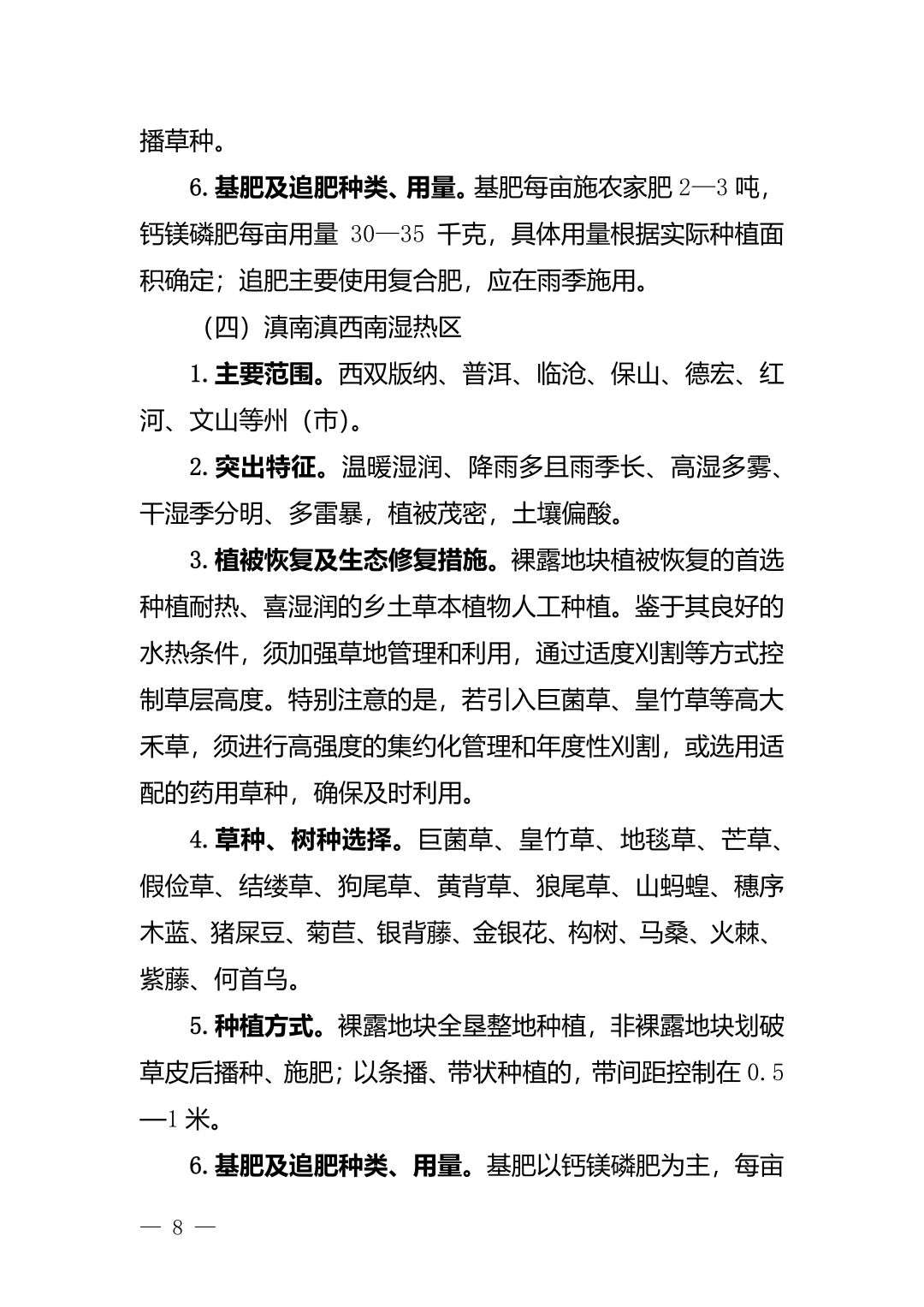
日前,云南省人民政府印发《云南省〈生态保护补偿条例〉实施细则》的通知,文件明确,拟推动建立发电企业反哺机制,对水电、光伏企业按照发电量、营业收入一定比例或者碳汇损失量提取生态保护补偿金,专项用于生态修复、水资源高效利用等。


同时,云南林草局印发《云南省光伏项目区草原植被保护恢复技术指南》的通知,明确光伏项目区草原植被保护恢复技术的细节要求。
原文件如下。










索比光伏网 https://news.solarbe.com/202602/03/50017931.html
日前,云南省人民政府印发《云南省〈生态保护补偿条例〉实施细则》的通知,文件明确,拟推动建立发电企业反哺机制,对水电、光伏企业按照发电量、营业收入一定比例或者碳汇损失量提取生态保护补偿金,专项用于生态修复、水资源高效利用等。


同时,云南林草局印发《云南省光伏项目区草原植被保护恢复技术指南》的通知,明确光伏项目区草原植被保护恢复技术的细节要求。
原文件如下。










本站标注来源为“索比光伏网”、“碳索光伏"、"索比咨询”的内容,均属www.solarbe.com合法享有版权或已获授权的内容。未经书面许可,任何单位或个人不得以转载、复制、传播等方式使用。
经授权使用者,请严格在授权范围内使用,并在显著位置标注来源,未经允许不得修改内容。违规者将依据《著作权法》追究法律责任,本站保留进一步追偿权利。谢谢支持与配合!
4月20日,丽江市华坪县大平子光伏发电项目、清水河光伏发电项目社会投资人公开优选中选结果公告,中标人均为大唐观音岩水电开发有限公司。清水河光伏发电项目:装机容量10万千瓦,计划投资4.8亿元。项目建设周期:12个月。
云南省西双版纳州生态环境局发布关于新山光伏发电项目环境影响评价文件拟审查的公示。根据公示,该项目位于云南省西双版纳傣族自治州勐腊县象明彝族乡安乐村委会附近,由华能澜沧江(勐腊)新能源有限公司负责建设。项目总投资44000万元,为新建项目,装机交流侧容量为110.08MW,采用625Wp单晶硅双面光伏组件。项目施工工期为6个月,预计2026年4月开工建设,2026年9月底完工。
2026年4月,日本环境省发布《太阳能发电自然环境保护指南》最新修订版,将生态环境保护提升为光伏项目开发的前置条件。政策风向:从“规模优先”到“生态优先”日本环境省于3月31日正式发布的新版《太阳能发电自然环境保护指南》,标志着该国光伏产业监管思路的根本转变。只有提前建立符合日本标准的本土化环境影响评估体系,并在项目设计中真正贯彻生态保护原则,才能在这片对环保要求极为严苛的市场中立足发展。
4月9日,云南能投先后发布多个公告,通过了4个风、光项目的投资决策,规模约157.5MW,其中光伏20MW,风电137.5MW。风电项目电价则均在0.262元/度,项目资本金财务内部收益率则波动在6%~6.48%。其中,色甲光伏发电项目已列入云南省2025年第一批新能源项目开发建设清单。大龙山风电场项目建设规模为56.25MW,工程总工期为8个月。项目总投资34,924.40万元,按上网电价0.2624元/kW·h(含税)测算,项目资本金财务内部收益率为6.31%。
4月8日,云南红河州发布关于撤销《红河州列入云南省2025年第三批新能源项目建设清单的34个新能源项目建设业主优选工作中选公示》的公告。为保障项目优选工作的公平性、公正性和规范性,经研究决定,撤销本次中选公示。此次公示风光项目合计2224MW,其中光伏项目12个、规模共660MW;风电项目22个、规模共1564MW,计划投资金额70.38亿元。后续工作将在完成内部审核并报红河州人民政府同意后,依法依规重新组织公示。
4月8日,云南能源投资股份有限公司发布公告称,公司董事会审议通过了《关于马龙云能投新能源开发有限公司投资建设色甲光伏发电项目的议案》,同意全资子公司马龙云能投新能源开发有限公司投资建设色甲光伏发电项目。作为项目实施主体,马龙公司为云南能投全资子公司,注册资本6.41亿元,主要从事发电业务、太阳能发电技术服务等。
山西省能源局关于印发山西省2026年风电、光伏发电开发建设竞争性配置工作方案的通知晋能源新能源发〔2026〕51号各市能源局:为深入贯彻落实省委、省政府工作部署,大力推动能源转型,做好本年度全省集中式风电、光伏发电开发建设工作,我局编制了《山西省2026年风电、光伏发电开发建设竞争性配置工作方案》,现印发给你们,并将有关事项通知如下,请认真贯彻落实。
3月26日,四排山光伏发电项目(二期)在云南省临沧市耿马县四排山乡班康村顺利开工。项目位于云南省临沧市耿马县四排山乡班康村和东坡村,由耿马鼎泰新能源有限公司负责建设,建设内容包括交流额定容量为150MW的光伏电站及及220kV升压站、储能站、箱变、施工便道、集电线路等。
3月26日,云南能源集团所属绿能集团佤山机场光伏发电项目一期、二期实现全容量并网发电。作为云南省首个机场集中式光伏项目,此次并网发电标志着绿能集团推动新能源产业协同发展迈出里程碑式重要步伐,更彰显了省属企业携手打造“能源+交通”示范、共同推进全省绿色能源与航空产业深度融合的责任担当。截至目前,绿能集团已投产机场光伏项目8个总计64.298MW,在建项目3个2.887MW。
记者24日从昆明电力交易中心有限责任公司获悉,当日,中老电力互联互通重点项目——中广核老挝北部清洁能源基地一期100万千瓦光伏项目顺利完成云南电力市场注册,标志着澜湄区域共同电力市场建设取得突破性进展。该项目完成云南电力市场注册,确保具备参与4月电力中长期交易条件,不仅为跨境电力交易奠定基础,更开创了境外电源参与中国电力市场新模式,对深化澜湄区域绿色能源电力合作具有里程碑意义。
3月16日,云南省砚山县人民政府发布《差黑光伏发电项目征地补偿安置公告》,该项目拟征收砚山县稼依镇店房村民委员会龙潭寨村民小组。逾期未登记的,以现状调查结果和《差黑光伏发电项目征地补偿安置方案》计算补偿金额。自公告发布之日起,任何单位及个人不得在拟征地范围内抢栽抢建,违反规定抢栽抢建的,不予补偿。



