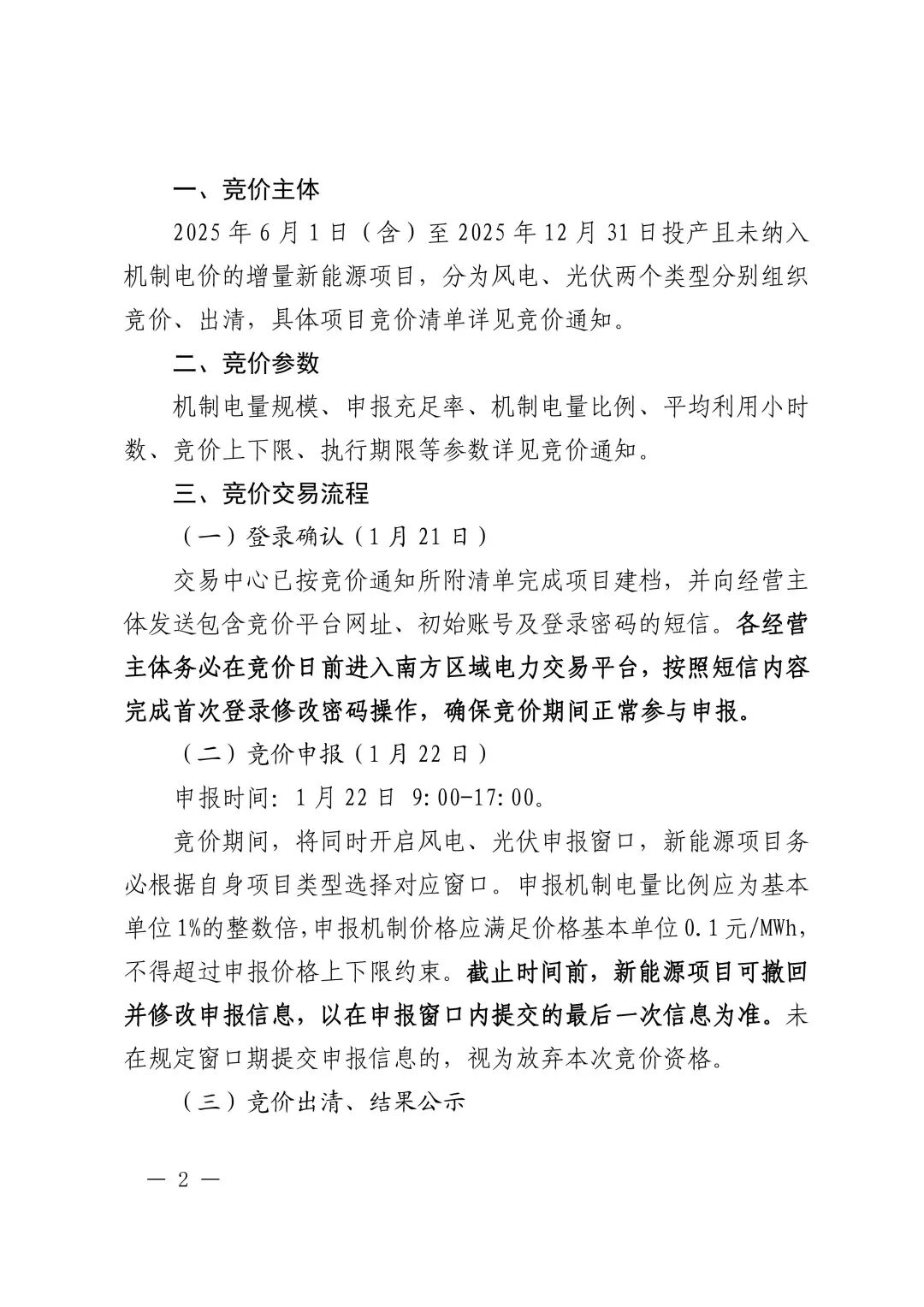
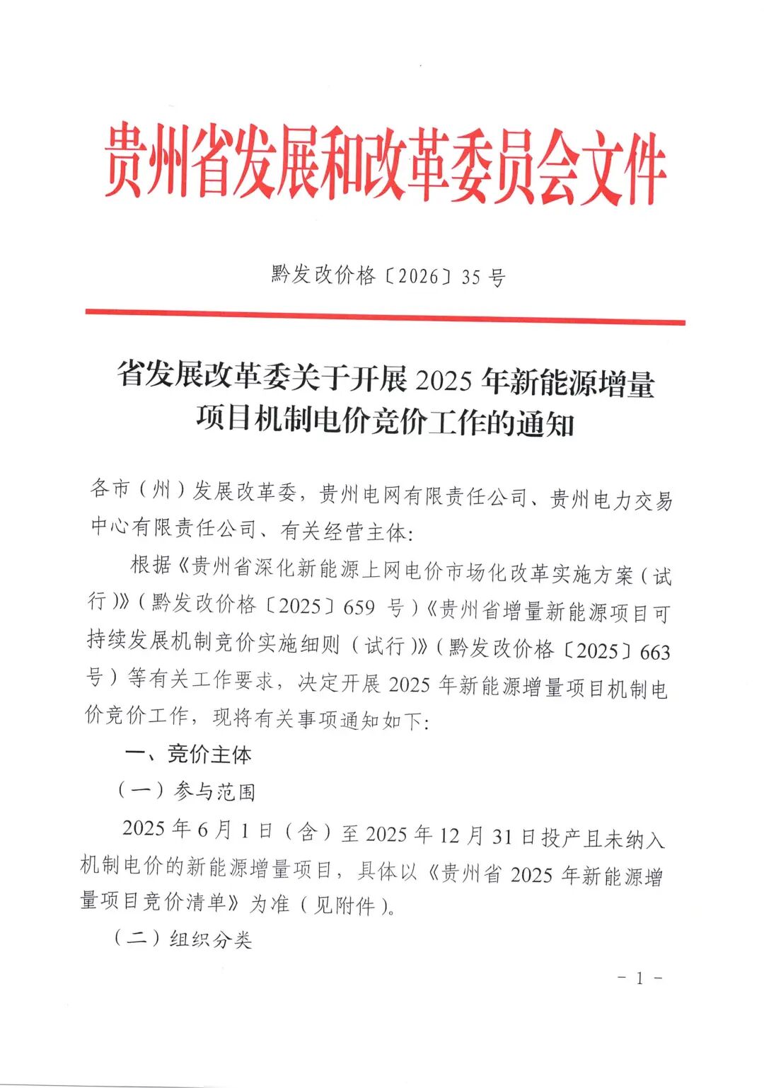
1月21日,贵州电力交易中心发布《关于开展2025年新能源增量项目机制电价竞价工作的通知》。
根据文件,本次竞价范围为2025年6月1日至2025年12月31日投产的风、光项目。
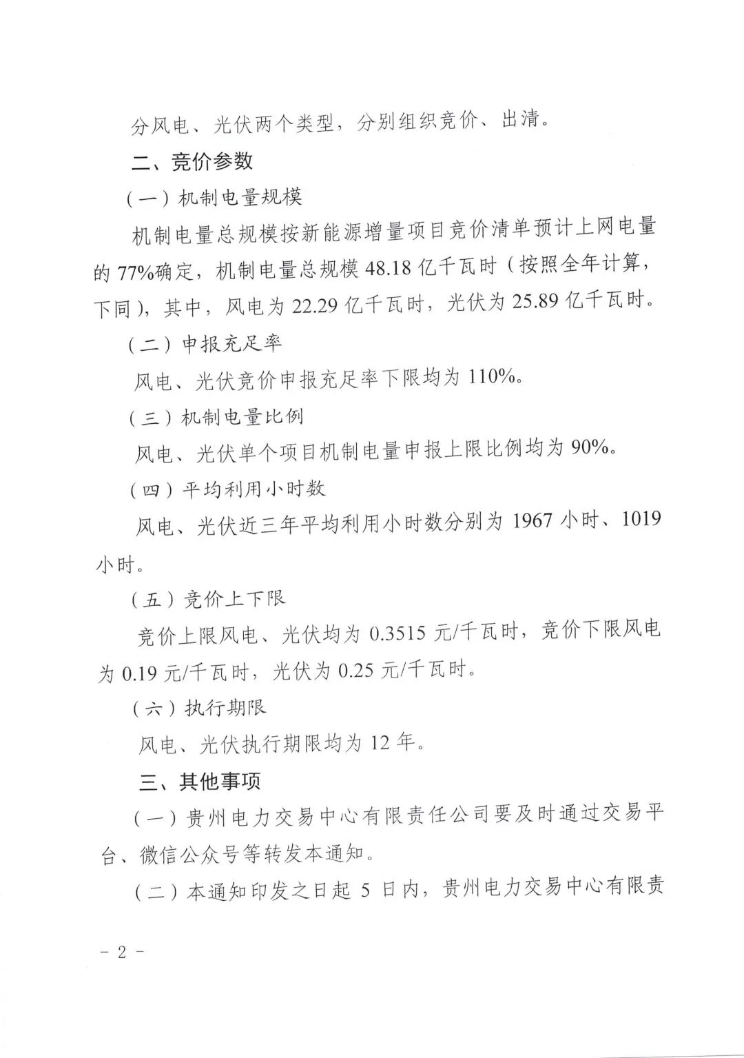
本次机制电量总规模为48.18亿度电,其中风电22.29亿度、光伏25.89亿度。机制电量总规模按竞价项目清单上网电量的77%确定。
电价方面,竞价上限风电、光伏均为0.3515元/千瓦时,竞价下限风电为0.19元/千瓦时,光伏为0.25元/千瓦时。
风电、光伏单个项目机制电量申报上限比例均为90%。风电、光伏近三年平均利用小时数分别为1967小时、1019小时。执行期限为12年。
原文如下:









索比光伏网 https://news.solarbe.com/202601/21/50017369.html

