分布式光伏项目已陷入“建得成、发得出、用不掉”的发展窘境,消纳也从过去的配套环节,升级为直接决定分布式光伏项目生死的核心生存命题。
未来,全力开拓高消纳应用场景将成为行业共识。
为此,索比光伏网特别开设「创新瞭望」专栏,全面盘点2025年光伏高消纳应用场景最新进展,并对未来趋势进行深度展望。

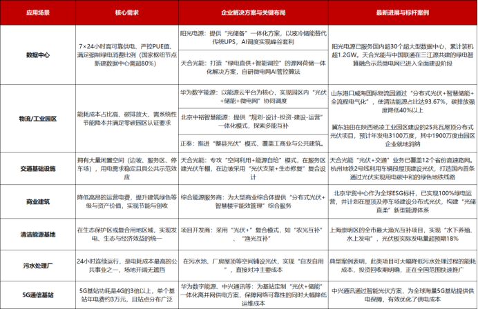
01.数据中心
数据中心作为高耗能领域,7×24小时可靠供电、严控PUE值及高比例绿电消费是核心诉求,其中国家枢纽节点新建项目绿电消费比例需超80%。
为响应这一需求,企业纷纷发力定制化方案:阳光电源推出“光储备”一体化方案,以液冷储能替代传统UPS,结合AI技术实现峰谷套利;天合光能打造“绿电直供+智能调控”的源网荷储一体化方案,自研微电网AI管控算法。目前,阳光电源已服务国内超30个超大型数据中心,累计装机超1.2GW;天合光能与中国联通在三江源共建的绿电智算融合示范微电网已全面开工,为数据中心绿色转型提供有力支撑。
02.物流、工业园区
物流及工业园区能耗成本占比高、碳排放量大,系统性节能降本与零碳认证成为核心需求。
华为数字能源以能源云平台为核心,实现“光伏+储能+微电网”协同调度;北京中裕智慧能源提供“规划-设计-投资-建设-运营”一体化服务,探索多能互补模式;正泰推进“整县光伏”模式,覆盖工商业与公共建筑。典型项目成效显著:山东港口威海国际物流园通过“分布式光伏+智慧储能+全流程电气化”模式,清洁能源占比达93.67%,碳排放强度下降40%以上;冀东油田在陕西杨凌工业园区的25兆瓦屋顶光伏项目已落地,预计年发电3100万度,其中1900万度由园区就地消纳,有效降低了园区用能成本与碳排放。
03.交通基础设施
交通基础设施拥有大量闲置空间,且用电需求稳定,成为绿色能源应用的重要场景。
天合光能聚焦“空间利用+能源自给”模式,在高速服务区建设光伏车棚,在边坡采用“光伏支架+生态修复”复合设计,实现空间复用与生态保护双赢。目前,该模式已覆盖12省高速路网;杭州地铁2号线则利用车辆段屋顶建设光伏系统,成为国内首条光伏供电的“碳中和绿色地铁”,为交通领域能源自给树立了示范标杆。
04.商业建筑领域
商业建筑领域,降低运营电费、提升绿建等级与资产价值是核心诉求。
综合能源服务商针对性推出“分布式光伏+智慧楼宇能效管理”综合服务,助力商业建筑绿色升级。作为全球ESG标杆的北京华贸中心,已实现100%绿电运营,后续还计划在屋顶、停车场建设分布式光伏,构建“光储直柔”新型能源体系,进一步提升建筑绿色价值。
05.“农光互补”等“光伏+”模式
在生态保护区或复合用地区域,清洁能源基地建设注重实现发电、生态与经济效益的统一。
项目开发商普遍采用“农光互补”“渔光互补”等“光伏+”模式,在不破坏生态环境的前提下挖掘能源潜力。以上海崇明区全市最大渔光互补项目为例,通过“水下养殖、水上发电”的创新模式,光伏板实际发电量超预期18%,实现了生态保护与能源生产的协同发展。
06.污水处理厂
污水处理厂因24小时连续运行,电耗成本高,且场地开阔,具备推广绿色能源的天然优势。
企业通过在污水池、厂房屋顶铺设光伏组件,实现电力“自发自用”,大幅降低能耗成本。此类项目投资回收期明确,目前已在全国范围内快速推广,成为污水处理行业低碳转型的重要路径。
07.5G通信基站
5G通信基站功耗较高,单站年电费约3万元,且站点分布广泛,供电成本优化需求迫切。
华为数字能源、中兴通讯等企业针对性提供“光伏+储能”一体化离网供电方案,有效降低供电成本。其中,中兴通讯的智能光伏方案已为全球海量5G基站供电,助力通信行业绿色低碳发展。
08.学校、医院等公共机构
学校、医院等公共机构能耗总量大,降低财政能耗支出并发挥示范引领作用是其核心需求。
企业通过利用公共机构的屋顶、空地建设光伏项目,实现发电量优先自用、余电上网,打造“绿色校园”“零碳医院”。目前,全国众多高校、医院已启动相关光伏项目,不仅有效降低了财政支出,还成为开展环保教育的实践基地,推动绿色低碳理念普及。
从“卖产品”到“卖服务”
无论是阳光电源为数据中心提供的“光储柴”替代传统UPS,还是天合光能在工业园区推行的“源网荷储”智慧调控,单纯的“铺组件”时代已然过去。企业交付的是一套融合了发电、储能、数字化调度(甚至包括充电桩)的“能源小系统”。其目标直指每个场景的核心痛点:数据中心要的不仅是绿电,更是7×24小时毫秒级不间断的供电可靠性;物流园区不仅要降电费,更要拿到可认证的“零碳”标签。光伏的价值,必须通过与其他技术、产业的协同才能完全释放。
其次,盈利模式从单一的“卖电”转向多元化的“卖服务”。电费差价仍是基础,但已非全部。收益来源正扩展至参与电网调峰调频的辅助服务、出售碳资产、通过智慧算法实现“峰谷套利”,乃至通过能效管理合约分享客户节省的能源成本。例如,在5G基站场景,华为、中兴等提供的方案核心是“保障网络可靠性同时大幅降低运维成本”,其产品本质是“可靠性与经济性”的托管服务。商业模式的重构,将光伏企业从设备供应商,转型为能源解决方案的长期运营伙伴。
最后,合作模式趋向深度绑定与风险共担。图表中“共同投资、运营”的长期伙伴关系取代了简单买卖。在北京中裕智慧能源的交通基础设施案例中,其提供的是“规划-设计-投资-建设-运营”的全链条一体化模式。这种深度合作意味着光伏企业必须更懂客户的业务、能耗曲线甚至未来发展计划,双方利益被捆绑在项目全生命周期的综合收益之上。
这种演变,直接抬升了行业的竞争门槛。决定胜负的关键,不再是组件价格“一角一分”的博弈,而是企业对特定应用场景需求的深度挖掘和理解。
例如,在污水处理厂,核心是匹配其24小时连续、高耗能的运行曲线,实现“自发自用”的最大化对冲;在生态敏感的清洁能源基地,则需平衡发电、生态保护与土地复合利用的“三重效益”。
未来,分布式光伏与储能的紧密结合已是必然趋势。储能不仅是平滑出力、保障稳定的技术必需品,更是解锁电力市场交易、实现价值增值的商业关键。而政策能否进一步放开,提升消纳空间,允许分布式能源聚合体更加灵活地参与各类电力市场交易,将成为行业能否突破“天花板”的核心变量。这不仅能拓宽收入渠道,更能系统性地降低投资风险。
2025年的最后一天,国家能源局也“不负众望”,下发2025年7号公告(公告原文附后),正式发布新版《分布式电源接入电力系统承载力评估导则(DL/T2041-2025)》替代原有的DL/T2041-2019,重新修订红、黄、绿区划分标准!
新规将于2026年6月18日起正式实施,目前尚处政策缓冲期。建议各地投资方与项目业主:尽快依据新版导则重新测算所在区域的可开放容量,尤其是此前受旧标准限制的地区,很可能因标准更新而“由红转绿”,释放潜在空间。同时,请密切关注各地能源主管部门后续发布的细则与实施方案,及时把握新一轮项目备案与并网机遇。
“赋能场景创新链接产业供需”,为激发更多创新模式与思维火花,由中国能源研究会新能源智能制造与应用技术专委会、碳索新能主办,索比光伏网承办的第四届“光能杯”创新分享会将于2026年1月14日盛大启动!
在这里,我们期待每一份创新智慧的碰撞——无论是颠覆行业的技术突破、引领潮流的产品升级,还是重构格局的模式创新、降本增效的管理变革,亦或是开拓疆土的市场突围,都值得被看见、被分享!
█ 活动主题:
2025第四届“光能杯”创新分享会——赋能场景创新链接产业供需
█ 拟定日程:

█ 参会报名
1)本次活动邀请众多重磅嘉宾出席,请提前报名,谢绝空降。2)本次会议免收参会门票3)参会通票为 1000 元/位(包含两场会议自助午餐,及颁奖晚宴。不含住宿),根据会场情况按缴费顺序先到先得,收款信息见下文。4)受邀嘉宾免收参会费用。5)会议召开前3日,不再支持退费。
6)收款信息:账户名称:上海索比慧创科技有限公司开户银行:中国银行上海江桥支行银行账号:436481955256注:转账时请备注参会人姓名;
如需发票,请将开票信息发送至:ginxuping@solarke.com,并附转账截图及参会人姓名,我们将第一时间开具电子发票。发票为:会议费
█ 会议咨询
秦老师:158 11030023(微信同号)马老师:1371619 6589(微信同号)

索比光伏网 https://news.solarbe.com/202601/08/50016348.html

