在曲面上制备高质量半导体薄膜仍面临应力与界面失配等挑战。
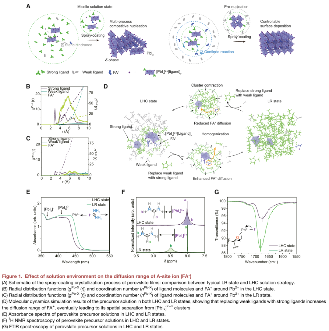
本研究阿卜杜拉国王科技大学Stefaan De Wolf、山东师范大学唐波、中国科学院青岛生物能源与过程研究所邵志鹏和崔光磊等人提出了一种溶剂化调控策略,通过喷涂沉积将钙钛矿结晶限制在局部溶剂簇内。这种受限生长显著降低了晶体形成的能量势垒,即使在高湿度条件下也能实现均匀、低缺陷的薄膜。该方法支持在任意曲面上可控制备厚度可调的高效钙钛矿光电器件,并具备规模化生产潜力。
喷涂制备的钙钛矿太阳能电池效率达25.5%(认证25.2%),组件效率超过22.5%,并在相对湿度约80%环境下实现稳定制造。
研究亮点:
- 提出“局部高浓度”前驱体策略,实现喷涂过程中的受限结晶,有效抑制咖啡环效应,获得高取向、低缺陷(~10¹⁴ cm⁻³)的钙钛矿薄膜。
- 喷涂钙钛矿太阳能电池效率突破25.5%,并首次在80%高湿度环境下稳定制备,效率仍达23.1%,展现出优异的工艺适应性与环境鲁棒性。
- 实现复杂曲面基底上的均匀沉积与器件集成,成功制备效率超过23.2%的曲面太阳能电池及宽角度光电探测器,为建筑一体化光伏、车载光电等应用提供了新方案。





Confined crystallization strategy enabling high-quality perovskite film for advanced photovoltaics
Author: Xiaopeng Feng,Fuzong Xu,Cheng Peng,Zhipeng Shao,Zaiwei Wang,Chongwen Li,Qichao Meng,Bingqian Zhang,Hongguang Meng,Yaliang Han,Lin Han,Boyang Lu,Changcheng Cui,Hao Wei,Yimeng Li,Hongpei Ji,Qiangqiang Zhao,Kaiyu Wang,Xiaofan Du,Chaojie Chen et al.
https://www.sciencedirect.com/science/article/pii/S254243512500409X
索比光伏网 https://news.solarbe.com/202512/19/50015043.html

