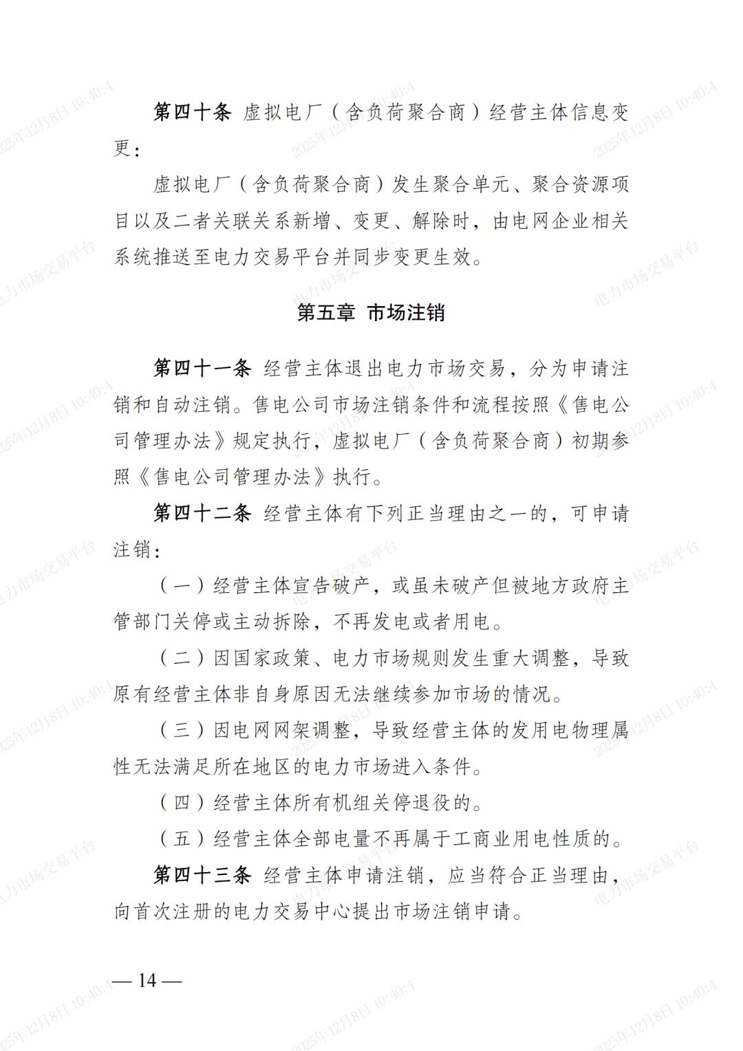
12月5日,福建电力交易中心发布关于印发《福建电力市场注册实施细则(试行)》的通知。原则上同一经营主体在同一合同周期内仅可与一家售电公司、虚拟电厂(含负荷聚合商)确立服务关系。新能源发电项目根据属性不同应选择注册不同类型的经营主体,其中集中式新能源项目应选择注册成为发电企业,分布式新能源项目应选择注册成为分布式电源。经营主体退出电力市场交易,分为申请注销和自动注销。售电公司市场注销条件和流程按照《售电公司管理办法》规定执行,虚拟电厂(含负荷聚合商)初期参照《售电公司管理办法》执行。
各经营主体:
为进一步规范福建电力市场经营主体注册管理管理工作,保障市场注册工作平稳有序开展,切实维护市场秩序和经营主体合法权益,根据《国家能源局关于印发<电力市场注册基本规则>的通知》(国能发监管规〔2024〕76 号),福建电力交易中心会同相关部门编制形成《福建电力市场注册实施细则(试行)》(以下简称《细则》)。《细则》已完成向全社会公开征求意见并经福建省电力市场管理委员会审议通过,报福建能源监管办和福建省发改委最终审定,现予以印发。
福建电力交易中心有限公司
2025年12月4日




















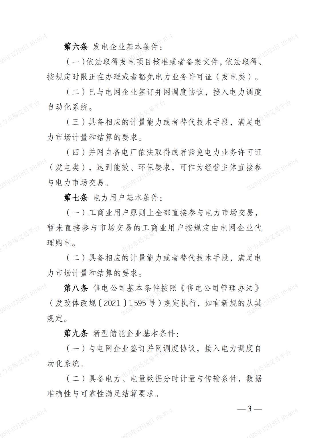
索比光伏网 https://news.solarbe.com/202512/09/50014227.html

