基于甲脒铅碘(FAPbI₃)的钙钛矿太阳能电池具有接近Shockley-Queisser效率极限的理想带隙,然而来自甲基氯化铵添加剂中的残留MA⁺会在热/光应力下严重影响其工作稳定性。
为此,西湖大学王睿等人开发了一种α相辅助反溶剂方法,采用无MACI的前驱体来制备α-FAPbI₃薄膜。该薄膜表现出增强的热稳定性和结构完整性,并通过多种技术进行了全面表征。优化后的器件实现了26.1%的光电转换效率,是目前报道的FAPbI₃基倒置结构钙钛矿电池中的最高值之一,并在加速老化条件下展现出持续稳定性。
该策略解决了MA⁺诱导的降解瓶颈,为商业化高性能钙钛矿太阳能电池的发展铺平了道路。
研究亮点:
- 首创无MA⁺残留的α-FAPbI₃制备策略:提出α相辅助反溶剂法,利用不含MACI的前驱体与MASCN反溶剂添加剂,成功制备高质量、无MA⁺残留的纯相α-FAPbI₃薄膜,从源头上避免MA⁺挥发导致的热/光不稳定性。
- 实现26.1%高效率与优异稳定性兼具:优化后的倒置结构电池效率达26.1%,认证效率26.08%,同时在55°C持续光照下运行1000小时后仍保持95%以上初始效率,显著优于含MA⁺器件的快速衰减。
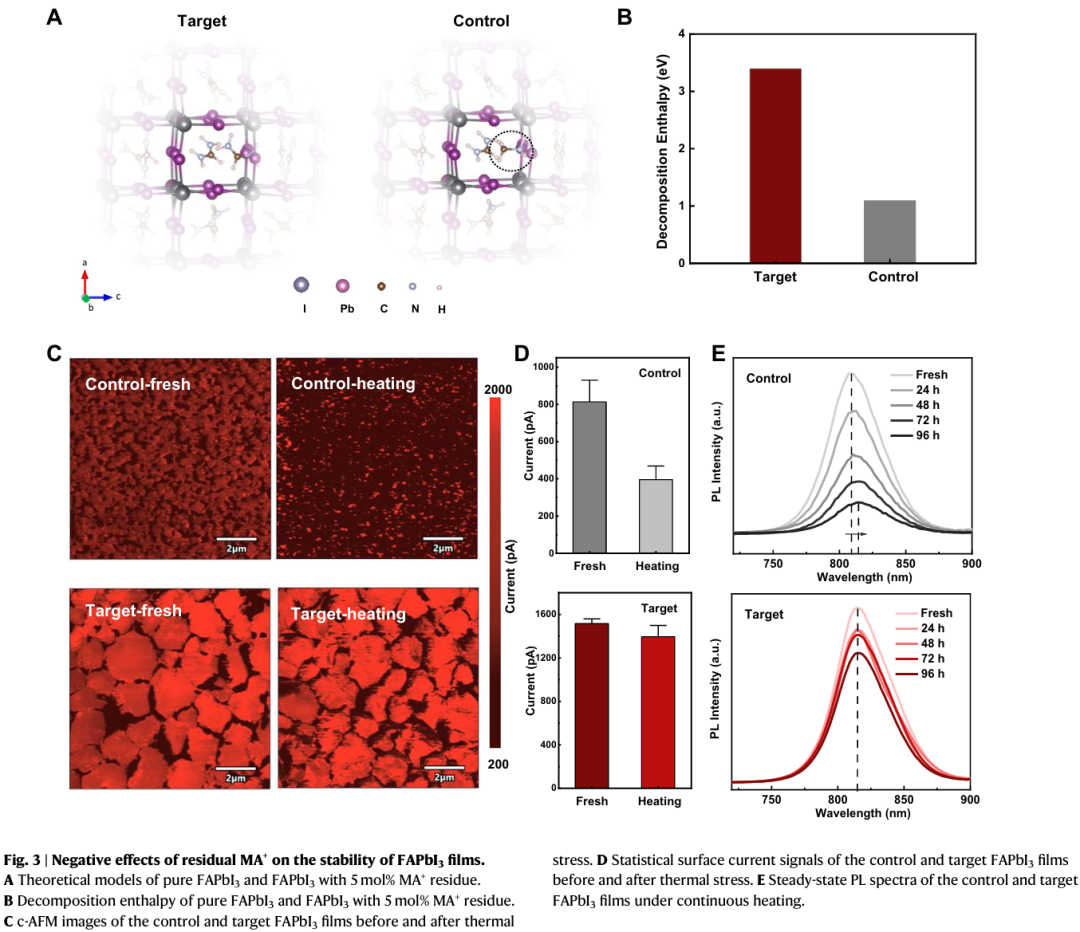
- 揭示MA⁺残留对稳定性的内在影响机制:通过DFT计算与多种表征手段,明确MA⁺残留会降低FAPbI₃分解焓,诱发PbI₂生成与Ag离子迁移,而目标薄膜则表现出优异的相纯性与界面完整性。





Zhao, K., Yao, L., Değer, C. et al. Mitigating residual MA+ for stable FAPbI3 perovskite photovoltaics. Nat Commun 16, 10074 (2025).
https://doi.org/10.1038/s41467-025-65045-y
索比光伏网 https://news.solarbe.com/202511/19/50012902.html

