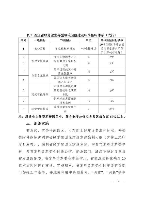
11月6日,浙江省发展和改革委员会发布《浙江省省级零碳园区建设标准指南(征求意见稿)》公开征求意见的通知。文件明确,省级零碳园区建设标准指标体系分为工业和服务业两大类,其中工业主导型零碳园区中,工业产业增加值应占园区增加值60%以上,由6类一级指标、13个二级指标构成;服务业主导型零碳园区中,服务业增加值应占园区增加值60%以上,由5类一级指标、8个二级指标构成。
核心指标是省级零碳园区建设必须达到的目标,达不到核心指标要求的园区,原则上不得申请命名;其余一级指标在省级零碳园区建设中发挥路径引导作用,同时也作为省级零碳园区命名的参考指标。两类园区核心指标均为“单位能耗碳排放”,均要求≤0.4 吨/ 吨标准煤,同时设定不同能耗基数门槛:工业主导型需年综合能源消费量≥10万吨标准煤,服务业主导型≥1万吨标准煤,匹配两类园区能源消费规模差异。
对于能源供给零碳要求,工业主导型园区清洁能源消费占比≥90%、绿色电力直接供应比例≥40%,服务业主导型清洁能源消费占比≥95%、绿色电力直接供应比例≥30%。服务业清洁能源占比,显著高于多数地方标准。
此外,工业主导型园区要求“市级及以上绿色(低碳、零碳、近零碳)工厂占比≥30%”,且“园区企业产出产品单位能耗需达到二级能耗限额标准以上或优于行业平均20%以上”,有助于从产业源头推动低碳升级。

原文如下:
关于公开征求《浙江省省级零碳园区建设标准指南(征求意见稿)》意见的通知
为深入贯彻党中央、国务院关于碳达峰碳中和的重大战略部署,根据中央经济工作会议精神,以及国家发展改革委关于建设零碳园区的工作要求,省发展改革委起草了《浙江省省级零碳园区建设标准指南(征求意见稿)》,现公开征求社会各界意见,征求意见时间为2025年11月6日至11月13日。如有意见建议,请以电子邮件、邮寄信函等方式反馈至省发展改革委环资处。
联系人:高轶;联系电话:0571-87069530;
电子邮件:gaoyizdpi@163.com;
邮寄地址:浙江省杭州市西湖区省府路8号;邮编:310025。
企事业单位反馈意见,请注明单位名称、组织代码、联系人、联系方式。个人反馈意见,请注明姓名、身份证号、联系方式。
附件:浙江省省级零碳园区建设标准指南(征求意见稿)
浙江省发展和改革委员会
2025年11月6日















索比光伏网 https://news.solarbe.com/202511/07/50012117.html

