当美国跟踪支架龙头Nextracker以收入增长上调指引、布局沙特合资工厂的强势姿态领跑行业时,国内同赛道龙头中信博业绩股价却陷入跌势缠绵的困境,近日还发布了核心技术人员更替的公告。
近日,江苏中信博新能源科技股份有限公司发布《关于核心技术人员离职暨新增认定核心技术人员的公告》。
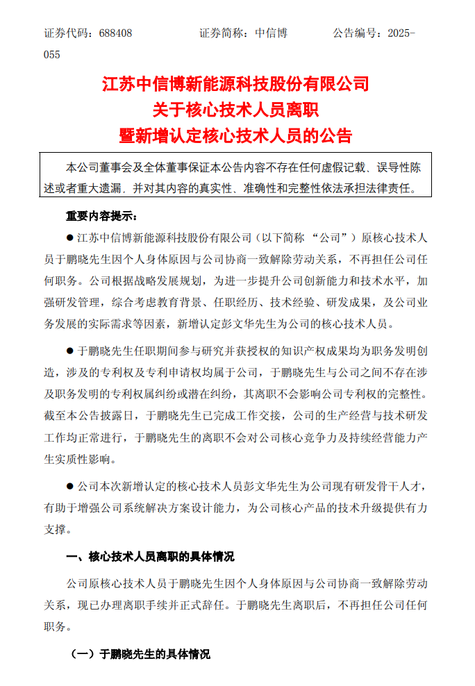
根据公告,江苏中信博新能源科技股份有限公司(以下简称“公司”)原核心技术人员于鹏晓先生因个人身体原因与公司协商一致解除劳动关系,不再担任公司任何职务。公司根据战略发展规划,为进一步提升公司创新能力和技术水平,加强研发管理,综合考虑教育背景、任职经历、技术经验、研发成果,及公司业务发展的实际需求等因素,新增认定彭文华先生为公司的核心技术人员。
于鹏晓先生任职期间参与研究并获授权的知识产权成果均为职务发明创造,涉及的专利权及专利申请权均属于公司,于鹏晓先生与公司之间不存在涉及职务发明的专利权属纠纷或潜在纠纷,其离职不会影响公司专利权的完整性。截至本公告披露日,于鹏晓先生已完成工作交接,公司的生产经营与技术研发工作均正常进行,于鹏晓先生的离职不会对公司核心竞争力及持续经营能力产生实质性影响。

本次变动前后,公司核心技术人员具体情况,来源:公司公告
公司本次新增认定的核心技术人员彭文华先生为公司现有研发骨干人才,有助于增强公司系统解决方案设计能力,为公司核心产品的技术升级提供有力支撑。
截至2025年6月30日,中信博研发人员数量为343人,占公司员工总人数比例为16.29%。
业绩下滑,三季度亏损3641万元
当美国跟踪支架龙头Nextracker以收入增长上调指引、布局沙特合资工厂的强势姿态领跑行业时,国内同赛道龙头中信博业绩股价却陷入跌势缠绵的困境,从最新披露的三季报来看,公司Q3营收利润双降,陷入亏损。
10月27日,中信博发布2025年三季报。报告显示,公司前三季度营业收入为53.78亿元,同比下降10.11%;归母净利润为1.21亿元,同比下降71.59%;扣非归母净利润为1.03亿元,同比下降74.78%;基本每股收益0.56元。
2025年第三季度,公司单季度主营收入13.41亿元,同比下降48.54%;单季度归母净利润-3641.15万元,同比下降118.58%;单季度扣非净利润-3792.2万元,同比下降119.74%。

其他财务指标也表现不佳,2025年前三季度,公司毛利率为16.90%,同比下降2.47个百分点;净利率为2.27%,较上年同期下降4.98个百分点。
从单季度指标来看,2025年第三季度公司毛利率为16.37%,同比下降3.01个百分点,环比上升0.44个百分点;净利率为-2.27%,较上年同期下降10.07个百分点,较上一季度下降4.11个百分点。

索比光伏网 https://news.solarbe.com/202511/07/50012091.html

