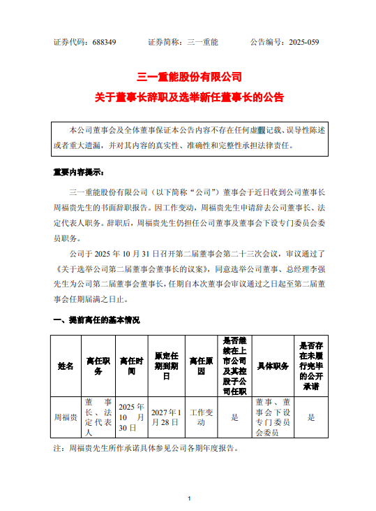
近日,三一重能(688349)发布公告,公司董事会于近日收到公司董事长周福贵先生的书面辞职报告。因工作变动,周福贵先生申请辞去公司董事长、法定代表人职务。辞职后,周福贵先生仍担任公司董事及董事会下设专门委员会委员职务。
公司于2025年10月31日召开第二届董事会第二十三次会议,审议通过了《关于选举公司第二届董事会董事长的议案》,同意选举公司董事、总经理李强先生为公司第二届董事会董事长,任期自本次董事会审议通过之日起至第二届董事会任期届满之日止。

李强先生,男,1980年9月生,中国国籍,无境外永久居留权,毕业于中国矿业大学机械工程及自动化专业、浙江大学机械工程专业,博士学历。2008年9月至2012年1月,就职于通用电气(中国)全球研究开发中心有限公司,任研发工程师;2012年4月至2018年6月,就职于国电联合动力技术有限公司,任技术中心总工程师;2018年9月至2020年9月,任三一重能研究院院长、总工程师;2020年9月至2022年8月,任三一重能董事、副总经理、总工程师、研究院院长;2022年8月至2023年4月,任三一重能董事、总经理、总工程师、研究院院长;2023年4月至今,任三一重能董事、总经理、总工程师。
索比光伏网 https://news.solarbe.com/202511/04/50011804.html

