10 月 29 日,迈为股份(300751)发布公告,预计 2026 年度与关联方江苏启威星装备科技有限公司的日常关联交易金额不超过 3 亿元,交易有效期为 2026 年全年,主要涉及制绒清洗设备的购销业务。

公告显示,江苏启威星注册资本 1500 万元,迈为股份持有其 30% 股权,核心产品制绒清洗设备可与迈为股份自产设备形成互补,支撑 HJT 整线设备销售。作为 HJT 整线中的配套环节,该设备价值量占比相对较低,迈为股份强调,此次关联交易是生产经营必要补充,不会对公司财务状况和经营成果产生重大影响。
定价机制方面,交易将通过市场询价确定基准价格,双方协商定价并随市场波动调整,确保公平公允,不存在利益输送或损害股东权益的情形。目前该事项已获公司董事会审议通过,后续将根据业务推进情况签订具体协议。
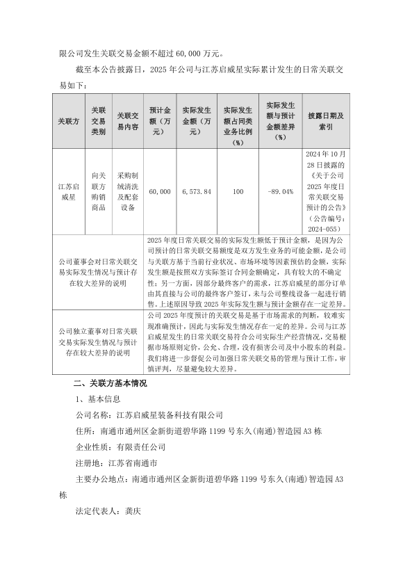
值得关注的是,这一交易规模较 2025 年预计的 6 亿元大幅缩减。数据显示,2025 年公司与江苏启威星实际关联交易额仅 6573.84 万元,较预计值减少 89.04%,主要因部分订单由江苏启威星直接与终端客户签约。




索比光伏网 https://news.solarbe.com/202510/30/50011430.html

