日前,国家能源局山东监管办公室发布关于公开征求《山东省电力并网运行管理实施细则(征求意见稿)》《山东省电力辅助服务管理实施细则(征求意见稿)》意见的通知。
其中,《山东省电力辅助服务管理实施细则(征求意见稿)》提出,有偿辅助服务的补偿原则(一)AGC、有偿调峰的补偿按电力辅助服务市场交易结果执行。(二)有偿无功、AVC、黑启动、转动惯量、快速调压的补偿按本细则执行。(三)有偿无功按机组计量,AVC 辅助服务按机组(场站)计量;转动惯量、快速调压辅助服务按场站计量。
其中,有偿无功辅助服务补偿。根据电力调度指令,发电机组比迟相功率因数0.8多发出的无功电量或比进相功率因数0.97 多吸收的无功电量,按照 30 元/兆乏时进行补偿。
提供黑启动服务的并网主体,在电网需要时,通过自身黑启动能力,完成相关机组并网发电。并网主体开展年度黑启动试验,黑启动电源按照30 万元/次进行补偿;因电网故障提供实际黑启动服务,按照1000 万元/次进行补偿。
详情如下:





















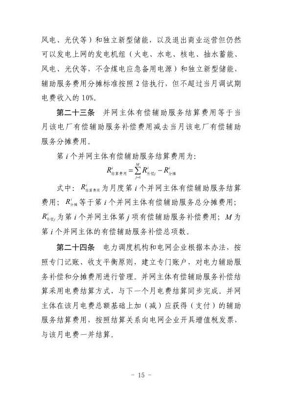
索比光伏网 https://news.solarbe.com/202510/09/50009733.html

