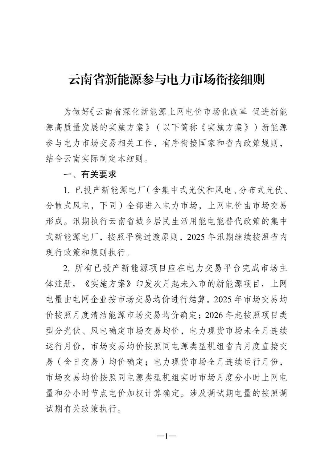
日前,昆明电力交易中心有限责任公司关于印发云南省新能源上网电价市场化改革配套细则的通知。根据通知,已投产新能源电厂(含集中式光伏和风电、分布式光伏分散式风电)全部进入电力市场,上网电价由市场交易形成。所有已投产新能源项目应在电力交易平台完成市场主体注册,《实施方案》印发次月起未入市的新能源项目,上网电量由电网企业按市场交易均价进行结算。2025年市场交易均价按照月度清洁能源市场交易均价确定。

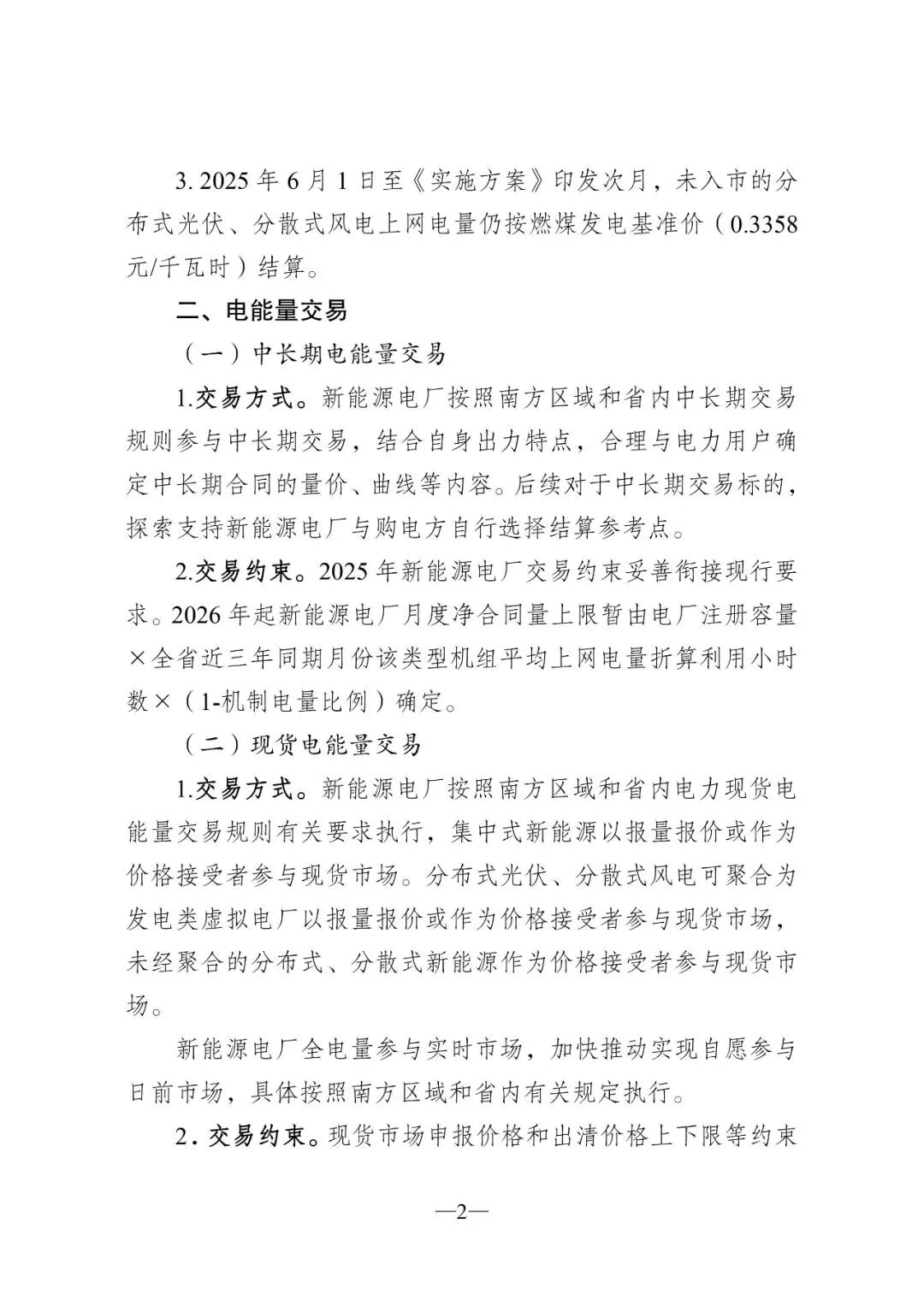
附件1:云南省新能源参与电力市场衔接细则




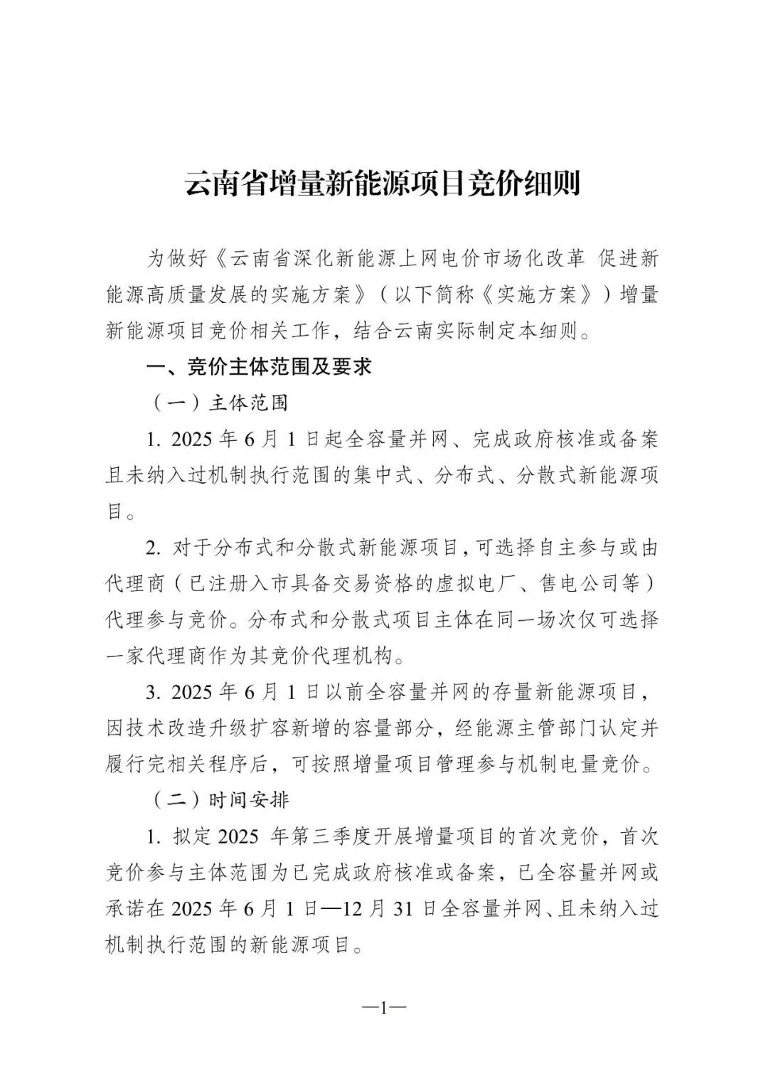
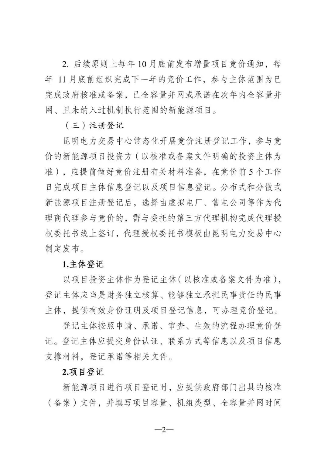
附件2:云南省增量新能源项目竟价细则









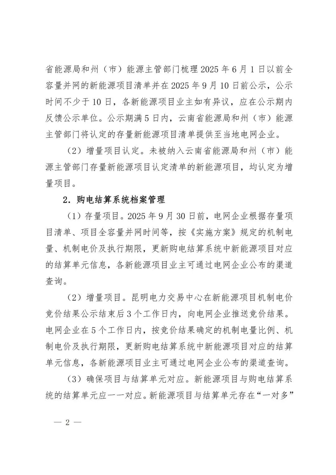
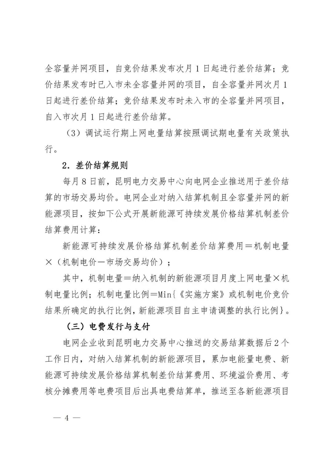
附件3:云南省新能源发电项目可持续发展价格结算机制差价结算细则






索比光伏网 https://news.solarbe.com/202509/02/50007521.html

