7月31日,四川省住房和城乡建设厅发布关于加快推进城镇既有建筑绿色化改造工作的通知。通知指出:到2025年底,各地应完成新增既有建筑节能改造任务,全省既有建筑节能改造面积较2023年增加600万平方米以上,建筑能效水平显著提升,运行碳排放强度有效降低。
推进既有公共建筑低碳绿色化改造。以能效水平和环境质量提升为核心,遵循因地制宜、经济适用原则,优先开展围护结构节能改造,重点优化外墙、屋面保温及外窗热工性能,鼓励通过智慧调控方式提升设备运行能效,同步推进高效设备更新。推广可再生能源应用,在确保结构与消防安全的前提下加装屋顶光伏系统,具备条件地区可采用高效热泵技术。
鼓励可再生能源应用。在既有建筑绿色化改造中,坚持“安全可靠、经济适用”原则,因地制宜推进可再生能源技术应用。在太阳能资源丰富的A、B区,积极开展建筑光伏改造试点,落实厂房、国家机关办公建筑屋顶安装光伏行动。
推广绿色建材应用。加大绿色建材在城镇既有建筑改造中的应用推广,强化设计引领,设计文件中明确绿色建材比例。落实绿色建材产业链主要承载地和协同发展地政府投资项目绿色建材应用要求。鼓励成都、德阳、泸州政府采购支持绿色建材促进建筑品质提升政策实施城市形成可复制可推广的先进经验。

原文如下:
四川省住房和城乡建设厅关于加快推进城镇既有建筑绿色化改造工作的通知
各市(州)住房城乡建设行政主管部门,有关单位:
为深入贯彻落实中央城市工作会议精神,根据《中共中央办公厅 国务院办公厅关于持续推进城市更新行动的意见》《四川省人民政府办公厅关于转发住房城乡建设厅、省发展改革委〈四川省加快推动建筑领域节能降碳工作实施方案〉的通知》(川办函〔2024〕102号)等要求,结合城市更新行动持续提升建筑节能降碳水平,促进城乡建设领域绿色低碳转型,现就推进既有建筑绿色化改造工作有关事项通知如下。
一、持续推进既有建筑节能改造工作
全面开展城镇既有建筑摸底调查,实施节能降碳改造诊断,强化运用诊断成果,建立健全建筑节能降碳改造数据库,动态更新项目储备库。综合考虑既有建筑的建设年代、结构形式、用能状况、设备使用年限以及业主改造意愿、资金保障能力等因素,科学合理制定年度节能改造计划。到2025年底,各地应完成新增既有建筑节能改造任务,全省既有建筑节能改造面积较2023年增加600万平方米以上,建筑能效水平显著提升,运行碳排放强度有效降低。
二、科学确定绿色化改造技术路径
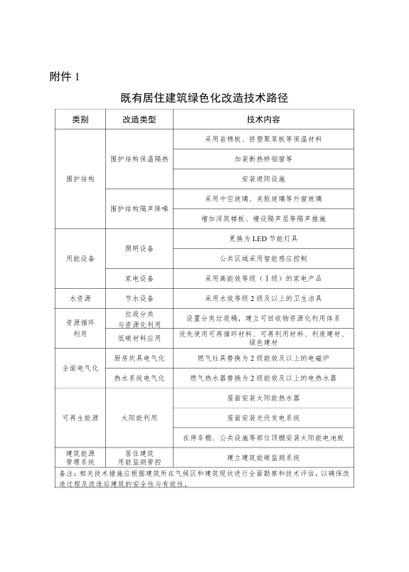
(一)提高既有居住建筑节能水平。提升城镇既有居住建筑绿色低碳性能,重点对外墙、屋面、外窗等部位实施保温隔热改造,推广应用节能隔声门窗、遮阳设施等适宜技术(附件1)。结合城镇老旧小区改造,在保障安全的前提下,因地制宜增设雨水回收利用系统等技术措施。优化公共区域照明、增设无障碍通道,完善适老化功能。引导居民在更换门窗、空调、壁挂炉等部品及设备时,采购高能效产品。鼓励采用设备变频控制等节能技术,降低公共区域能耗。
(二)推进既有公共建筑低碳绿色化改造。以能效水平和环境质量提升为核心,遵循因地制宜、经济适用原则,优先开展围护结构节能改造,重点优化外墙、屋面保温及外窗热工性能,鼓励通过智慧调控方式提升设备运行能效,同步推进高效设备更新。推广可再生能源应用,在确保结构与消防安全的前提下加装屋顶光伏系统,具备条件地区可采用高效热泵技术。鼓励公共区域采用节能照明灯具及分区、感应等节能控制措施。支持建立建筑能源管理系统,对空调、照明、电梯等设备进行分项计量和能耗监测,逐步实施能耗限额管理。鼓励采用增设遮阳系统、玻璃结构层、新风系统等措施优化室内热湿环境和声环境,相关技术路径可参考附件2。
(三)鼓励可再生能源应用。在既有建筑绿色化改造中,坚持“安全可靠、经济适用”原则,因地制宜推进可再生能源技术应用。结合《四川省太阳能资源建筑利用实施指南(试行)》,鼓励采用太阳能热水系统与空气源热泵耦合技术,优先满足居民生活热水与供暖需求;在太阳能资源丰富的A、B区,积极开展建筑光伏改造试点,落实厂房、国家机关办公建筑屋顶安装光伏行动。
(四)推广绿色建材应用。加大绿色建材在城镇既有建筑改造中的应用推广,强化设计引领,设计文件中明确绿色建材比例。落实绿色建材产业链主要承载地和协同发展地政府投资项目绿色建材应用要求。鼓励成都、德阳、泸州政府采购支持绿色建材促进建筑品质提升政策实施城市形成可复制可推广的先进经验。
三、稳步实施建筑领域合同能源管理
(一)推广合同能源管理模式。积极推进合同能源管理在城镇既有建筑绿色化改造中的应用,合理选用节能效益分享型、节能量保证型、能源费用托管型等合同能源管理模式。规范合同能源管理合同文本,明确各方责权利,保障用能单位权益和公共安全。鼓励学校、医院、商场、酒店等公共建筑的所有权人或者使用权人采用合同能源管理方式实施节能改造,合同格式可借鉴《合同能源管理技术通则》GB/T 24915相关参考合同(附件3)。推动集中式空气源热水系统、光伏建筑应用等新兴场景采用合同能源管理模式。支持合同能源管理项目采用规划、设计、施工与运维一体化服务模式。
(二)培育建筑节能服务产业市场。着力构建成本共担、利益共享的市场机制,培育专业化、规模化建筑节能服务公司。支持采用合同能源管理等市场化模式实施既有建筑绿色化改造,鼓励节能服务公司与用能单位共享节能收益。培育具备咨询、诊断、设计、融资、改造、运营等全链条服务能力的综合服务企业。对符合相关要求的新技术、新材料、新产品、新工艺,可按照《四川省住房城乡建设领域新技术推广应用管理办法(试行)》进行应用推广。鼓励会同金融机构积极探索开发合同能源管理项目的绿色信贷、绿色债券、绿色保险等绿色金融产品和服务,简化信贷流程。
四、强化质量与安全管理
严格落实工程建设各方责任主体的质量安全责任,压实建设单位首要责任,加强对设计、施工、监理、检测单位的管理,强化危险性较大分部分项工程安全管控,严格高处作业、动火作业、有限空间和临时用电管理,确保现场施工安全。落实抗震设防、结构安全及防火性能等要求,严把质量验收关,确保既有建筑绿色化改造工程实现建筑能效显著提升。结合全省建筑保温材料安全隐患全链条整治行动,鼓励各地对需进行保温材料整治的高层既有建筑,同步推进既有居住建筑绿色化改造。
五、加强保障措施
各级住房城乡建设主管部门要切实履行牵头部门职责,会同有关部门建立健全统筹协调机制,有序推动既有建筑绿色化改造,据实统计工作进展数据,做好年度建筑节能、绿色建筑工作进展情况调查表报送工作。统筹运用中央预算内投资、超长期特别国债、地方政府专项债券等政策,结合老旧小区改造、城市更新等工作同步推进既有建筑绿色化改造。积极吸引社会资本参与,形成“利益共享、成本共担”的市场化工作机制。按规定落实节能服务产业税收优惠政策。将符合绿色建材应用比例要求的既有建筑绿色化改造典型项目,优先纳入绿色建材产业链奖补资金支持范围。各地要认真组织实施既有建筑绿色化改造,确保既有建筑节能改造分解任务压紧压实,及时总结经验做法,宣传推广合同能源管理优秀案例。
附件:1.既有居住建筑绿色化改造技术路径
2.既有公共建筑绿色化改造技术路径
3.合同能源管理项目参考合同
四川省住房和城乡建设厅
2025年7月31日

索比光伏网 https://news.solarbe.com/202508/5/50005471.html

