
论文概览
在倒置钙钛矿太阳能电池中,表面钝化处理一直是提高器件性能的关键研究方向。传统观点认为钝化分子通过简单地与表面结合来实现钝化。然而,本研究揭示了短链二胺分子在表面钝化过程中,选择性地与A位阳离子发生反应,形成环状分子,进而在表面上构建低维度的晶体异质结构,而非仅仅附着于表面。这一发现强化了钙钛矿中使用的A位阳离子——甲脒(FA+)的高反应性观点。研究中,常见的二胺分子(如乙烯二胺,EDA)能够从钙钛矿表面提取甲脒阳离子(FA+),并形成如咪唑铵(Imn+)等环状分子,明显将钙钛矿表面转变为与原始钙钛矿晶格对齐的ImnPbI3结构。研究通过扫描电子显微镜(SEM)图像展示了钙钛矿表面在合成和薄膜形成过程中的演变,呈现出高质量的表面刻蚀面,这些面最初沿特定平面刻蚀,随后成分从FAPbI3转变为ImnPbI3。这一发现对迄今为止所有基于胺分子的钝化策略具有重要的启示意义。研究还进一步探讨了其他钝化剂及溶剂极性对表面转变的影响。采用这一钝化策略优化后的器件,功率转换效率(PCE)超过25%,为高效钙钛矿太阳能电池的表面化学提供了新的见解。
技术亮点
1.新型短链二胺钝化机理:本研究提出的短链二胺钝化策略,通过与A位阳离子反应形成环状分子,进而在钙钛矿表面生成低维度异质结构。这一过程与传统的分子结合钝化方法不同,显著改善了表面缺陷,并为表面钝化技术提供了全新的思路。
2.表面微观结构的高质量调控:研究中,使用扫描电子显微镜(SEM)观察到表面在钝化过程中经历了特定的刻蚀过程,形成了高质量的面向特定方向的晶体结构。这种表面定向生长的低维度异质结构,不仅提高了钙钛矿薄膜的表面质量,还有效优化了光电性能。
3.优化钝化策略提高器件效率:通过优化二胺分子的浓度和溶剂类型,研究成功将钙钛矿太阳能电池的功率转换效率(PCE)提升至超过25%。该钝化策略显著增强了表面缺陷的钝化效果,提升了器件的稳定性和效率,展现了钙钛矿太阳能电池高效能的潜力。
深度解析
应用短烷基链胺和二胺进行钝化

目前最常用的钝化剂是有机铵盐,通常溶解于异丙醇(IPA)中。然而,研究发现IPA可能会部分溶解钙钛矿薄膜,导致表面重构等不良影响。因此,研究人员提出了一种更温和的钝化方式,即直接使用短链胺类分子,如乙二胺(EDA)、丙二胺(PDA)、丁二胺(BDA)、正丁胺(BA)、正己胺(HA)和正辛胺(OA)。这些分子能很好地溶解或混溶于常用的有机溶剂中。本研究以带隙约为1.54 eV 的钙钛矿太阳能电池为对象,探讨了上述胺类分子的钝化效果。钙钛矿的组成为Rb₀.₀₅Cs₀.₀₅MA₀.₀₅FA₀.₈₅Pb(I₀.₉₅Br₀.₀₅)₃,制备在经过自组装单分子层(SAMs)处理的ITO基底上,后续依次蒸镀C₆₀、BCP和银电极。实验中,胺分子被溶解在氯苯(CBZ)中,用于薄膜表面处理。结果表明,EDA、PDA和 BDA 三种二胺能有效提升器件性能,其中以EDA效果最优。经过优化,EDA钝化的器件获得了25.24%的功率转换效率(PCE),短路电流(Jsc)为25.84 mA/cm²,开路电压(Voc)为1.156 V,填充因子(FF)为84.5%,稳态PCE也达到了25.03%。有趣的是,EDA处理后的器件性能甚至略优于传统钝化剂EDAI₂。相比之下,单胺类如BA、HA、OA等对性能提升效果较弱,可能由于缺乏第二个胺基,导致其与钙钛矿表面的相互作用不如二胺强。因此,研究聚焦于EDA的钝化机理与性能优化。
钙钛矿薄膜在EDA/CBZ处理下的表面变化

研究使用扫描电子显微镜(SEM)观察了不同浓度的EDA在氯苯(CBZ)中处理钙钛矿薄膜后的表面变化。未经处理的薄膜具有微米级的大晶粒和明显的刻面,有助于揭示钝化过程中表面结构的演变。在使用0.5 mM EDA处理后,薄膜表面出现了晶面选择性的刻蚀现象:部分区域被刻蚀,部分区域出现新生长,初步形成钝化层。SEM和飞行时间二次离子质谱(TOF-SIMS)结果表明,钝化层沿晶面有序生长。当EDA浓度提高到1.0 mM时,钝化层覆盖效果最好,对应的器件效率也达到最高。继续增加EDA浓度虽能增强钝化程度,提高Voc,但也会导致表面钝化层过厚,阻碍电荷传输,反而使PCE、FF和Jsc下降。因此,EDA浓度需要合理控制,以实现最佳器件性能。
溶剂极性对钙钛矿薄膜表面结构与器件性能的影响

尽管钙钛矿太阳能电池(PSCs)的钝化方法已经被广泛研究,但载体溶剂的作用仍然重要且尚未充分探讨。传统的钝化分子如铵盐通常溶于异丙醇(IPA),但IPA可能会导致钙钛矿薄膜的部分溶解,引发表面重构。而胺类分子在多种有机溶剂中都能良好溶解,这为研究溶剂选择如何影响表面结构提供了机会。为减少溶剂对钙钛矿直接损伤的干扰,研究选用了多种常用于抗溶剂处理的有机溶剂,包括氯苯(CBZ)、甲苯(ToL)、二乙醚(DE)、苯甲醚(Ani)、氯仿(CF)、乙酸乙酯(EA)和异丙醇(IPA)。这些溶剂的极性从0.099到0.546不等,且均可溶解EDA。SEM图像显示,不同溶剂处理后的薄膜表面形貌差异明显:在非极性溶剂(如CBZ和ToL)中处理后,薄膜呈现出有刻面的纹理结构,表明钝化层沿晶面定向生长;而极性较强的溶剂(如IPA和EA)则使表面更平滑、抛光感更强。
这些表面差异直接影响器件性能。具有刻面结构的薄膜对应的器件效率更高:EDA/CBZ处理器件的PCE从未经处理的21.1%提升至23.3%,而EDA/IPA处理器件仅为22.5%。这一结果与以往认为“表面越光滑,性能越好”的观点不同,研究在后文进一步分析了原因。继续研究不同EDA浓度在各溶剂中的效果发现:随着溶剂极性的升高(如从ToL到IPA),PCE提升趋势减弱。最佳PCE出现在低极性溶剂中:CBZ、DE和ToL在1 mM浓度下效果最好;而Ani需1.5 mM,EA、CF和IPA则需3 mM才达到最优。即使Ani和EA的极性差距很小,但PCE表现却有明显跃变,说明可能存在一个极性“临界点”。综上,低极性溶剂更有利于EDA引导的钝化层定向生长,从而形成有刻面结构的表面,显著提升器件性能。为进一步理解其形成机制,研究接下来聚焦于钝化层的晶体结构分析。
异质结构生长的机理:EDA与阳离子反应

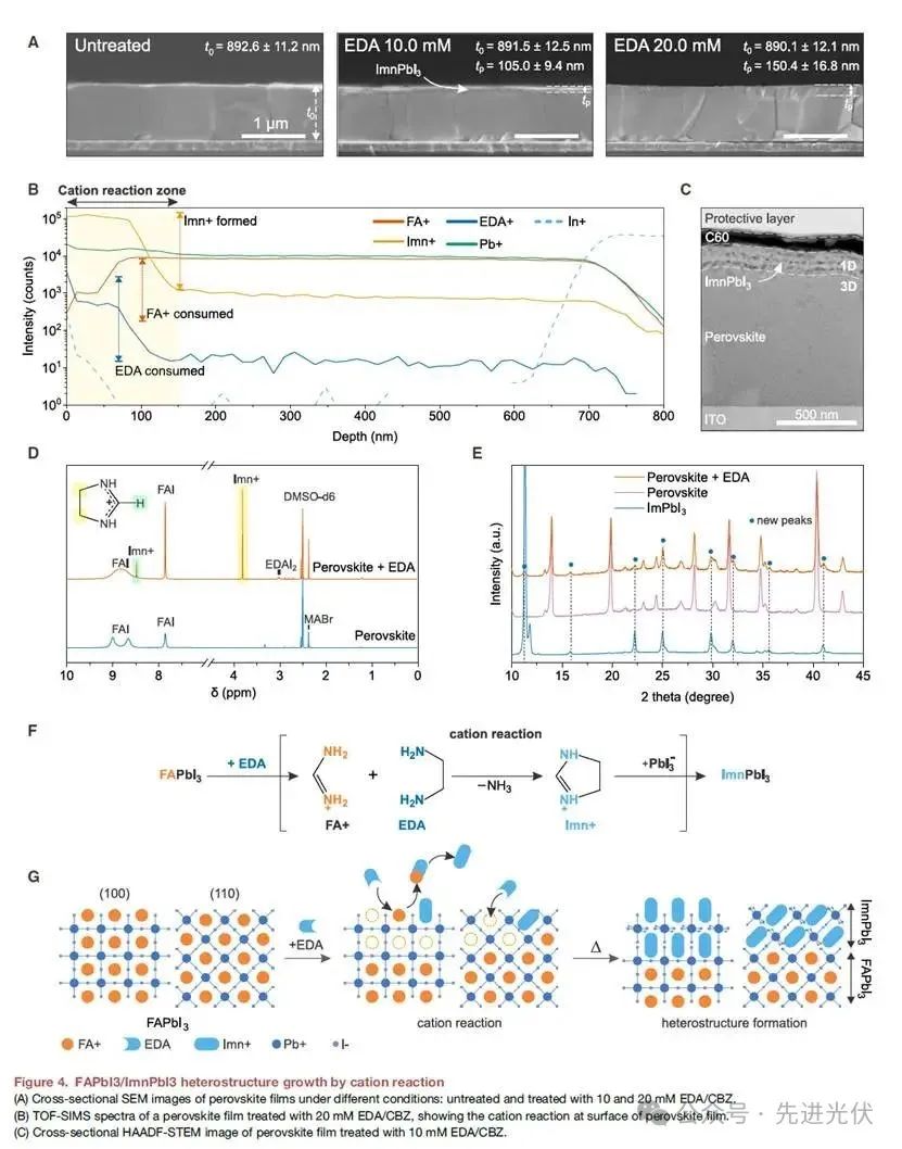
为深入了解EDA在高浓度条件下对钙钛矿薄膜表面的影响,研究人员使用10 mM 和20 mM 的EDA对薄膜进行处理,并通过横截面SEM观察钝化层的形成。结果显示,虽然整体膜厚保持几乎不变(约为890 nm),但表面结构发生了明显改变,表明EDA并非简单地在表面添加一层钝化材料,而是将钙钛矿表面的部分区域转化为另一种晶体结构。随着EDA浓度升高,钝化层厚度增加(分别为105 nm 和 150 nm),证实了该反应的“结构转化”本质。利用飞行时间二次离子质谱(TOF-SIMS)分析发现,处理后薄膜表面EDA残留极少,取而代之的是大量C₃H₇N₂⁺(Imn⁺)信号,同时FA⁺在表面150 nm范围内几乎完全消失,说明EDA与FA⁺发生了化学反应,生成Imn⁺。通过核磁共振(¹H-NMR和 ¹³C-NMR)进一步确认,这种反应主要生成环状的Imn⁺阳离子,并伴有少量副产物EDAI₂,验证了TOF-SIMS的检测结果。值得注意的是,这种反应在固液界面(表面钝化时)具有很高的选择性,而在溶液中反应则会生成多种产物。EDA在钝化过程中几乎不与MA⁺反应,这强化了其对FA⁺的专一性。X射线衍射(XRD)分析表明,EDA处理后的薄膜出现了多个新的衍射峰,与模拟得到的一维ImnPbI₃结构完全一致,确认钝化层由ImnPbI₃晶体构成,构成了FAPbI₃/ImnPbI₃ 的三维/一维异质结构。即使在较低浓度(如2.0 mM)下,XRD仍可检测到ImnPbI₃的特征峰,说明即便在轻微处理下也可实现晶体转化。HAADF-STEM 图像进一步揭示钝化层和原始钙钛矿之间存在明显的界面,ImnPbI₃为层状结构(低维),而下方FAPbI₃保持三维晶体特性。本研究提出了一种机制模型:EDA选择性与FA⁺反应生成Imn⁺,其与Pb-I骨架反应形成ImnPbI₃层。这一层的生长沿晶面方向展开,SEM图像也支持“刻面导向”特征。然而在单晶样品中,这一规律性减弱,可能受到表面缺陷影响,显示了刻面相关反应的复杂性。此外,该反应在非极性溶剂中(如CBZ、ToL、DE、Ani)更易发生,极性较强的溶剂(如IPA、EA)则会抑制ImnPbI₃的有序生长,这是由于FAI易溶于极性溶剂导致钙钛矿结构遭破坏。对应地,表面纹理较强的样品(即有ImnPbI₃形成)PCE更高,也验证了结构对性能的直接影响。该机制同样适用于其他二胺如PDA和BDA,它们也可与FA⁺生成环状分子并促进异质结构形成。相比之下,单胺类如BA、HA、OA因反应性差或挥发过快,无法在当前条件下形成类似结构。稳定性方面,EDA处理后的器件在高湿高温(85°C,7天)条件下依然保持结构完整,且PbI₂析出现象明显减少。此外,该策略兼容于浸涂(dip-coating)等大面积制备方法,也适用于不同类型的钙钛矿材料,展现出良好的普适性和可扩展性。
钝化对表面性质的改变机制

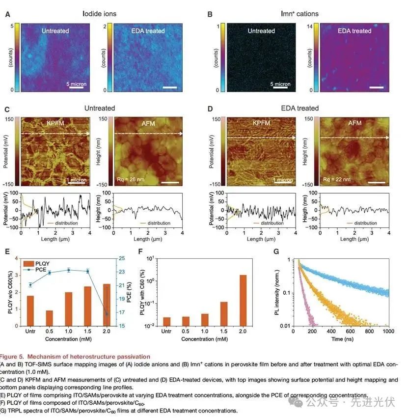
为评估异质结构钝化对器件效率的提升作用,研究人员使用TOF-SIMS对未经处理与1.0 mM EDA处理后的薄膜进行表面成分分析。结果显示,EDA钝化后薄膜中的I⁻分布更加均匀,总体信号强度下降约45%,表明钝化层有效抑制了碘空位和卤素迁移等表面缺陷。Kelvin探针力显微镜(KPFM)与原子力显微镜(AFM)测量也表明,EDA处理可显著收窄表面电势分布,减少界面复合,有利于载流子提取。表面粗糙度也从未处理的26 nm略降至22 nm,表明钝化不仅没有增加粗糙度,反而略微改善了表面平整性。在光学性能方面,光致发光量子效率(PLQY)在最佳EDA浓度下明显提高,无论是否覆盖C₆₀层,说明ImnPbI₃钝化层同时兼具缺陷钝化与载流子传输功能。时间分辨光致发光(TRPL)结果进一步确认载流子寿命从26 ns大幅提升至102 ns(1.0 mM)和520 ns(2.0 mM),充分证明该钝化策略显著降低了界面复合。
结论展望
本研究揭示了胺类钝化在钙钛矿太阳能电池(PSCs)中的全新作用机制。我们发现,乙二胺(EDA)不仅仅是传统意义上的分子钝化剂,而是能够在钙钛矿表面主动、选择性地与FA⁺阳离子发生反应,生成环状的Imn⁺阳离子,并进一步结晶形成有序排列的ImnPbI₃结构,从而构建出具有明确层次的异质钝化结构。这种机制同样适用于其他短链二胺,如丙二胺(PDA)和丁二胺(BDA),它们也能与FA⁺发生阳离子反应,生成结构类似的环状产物。虽然在最佳浓度下这种反应较为温和,但在高浓度处理条件下,这一现象变得尤为显著,为钝化反应的理解提供了新的视角。此外,研究强调了载体溶剂极性在异质结构钝化中所扮演的重要而常被忽视的角色。溶剂极性不仅影响钝化层的生长取向与分布,还在很大程度上决定了最终器件的效率表现。通过对钙钛矿表面进行重构,这种异质结构钝化策略在缺陷钝化与载流子提取之间实现了理想的平衡。综上所述,我们对异质结构形成的深入理解,为新一代高效、稳定的钙钛矿太阳能电池提供了理论基础与实践路径,为后续钝化策略的发展与优化打开了新的研究方向。
文献来源
Duong Nguyen Minh, Md Azimul Haque, Fengjiu Yang, Steven P. Harvey, Ross A. Kerner, Chun-Sheng Jiang, Nikita S. Dutta, Steven Hayden, Margherita Taddei, Xinwen Zhang, Melissa A. Davis, Kelly Schutt, Joseph M. Luther,The reactive nature of formamidinium: Amine passivation induces heterostructure formation in inverted perovskite cells, Joule 2025, 102055 ,
https://doi.org/10.1016/j.joule.2025.102055.
仅用于学术分享,如有侵权,请联系删除。
索比光伏网 https://news.solarbe.com/202507/31/50005153.html

