
文章介绍
在纹理化硅基板上实现具有最佳封装配置的高度有序和均匀覆盖的自组装单层(SAM)仍然是进一步提高钙钛矿/硅叠层太阳能电池(TSC)效率的关键挑战。
基于此,隆基绿能何博、徐希翔、李振国、何永才和苏州大学刘江等人设计了一种不对称的SAM(命名为HTL201),其特征是锚定基团和间隔物位于咔唑核的侧面,用作钙钛矿/硅TSC的空穴选择性层(HSL)。当与具有氮键合膦酸基团的对称SAM相比时,HTL201分子表现出最小化的空间位阻和改善的透明导电氧化物(TCO)复合层的覆盖率。HTL201和钙钛矿薄膜之间的强配位相互作用有效地减少了埋界面处的非辐射复合。值得注意的是,钙钛矿和HTL201之间的优化能级排列,伴随着钙钛矿层的准费米能级分裂(QFLS)值的增加,使得钙钛矿/硅TSC的电压接近2 V,基于硅异质结(SHJ)太阳能电池,其认证的功率转换效率(PCE)高达34.58%。该论文近期以“Efficient perovskite/silicon tandem with asymmetric self-assembly molecule”为题发表在顶级期刊Nature 上。

图文信息

图1. IZO上不同SAM的分数覆盖率以及SAM与钙钛矿之间的相互作用。a、IZO表面上平衡分子表示的俯视图。b,计算Me-4PACz、MeO-4PACz和HTL201在IZO基板表面上的吸附能,作为模拟时间的函数。c、IZO基板上201个分子的吸附过程。d,Me-4PACz、MeO-4PACz和HTL201分子对IZO表面的部分覆盖。e、IZO与不同SAM之间的界面相互作用示意图。f,不同SAM在IZO基板上的覆盖因子直方图,在没有和有不同乙醇洗涤周期的情况下。g,h,Me-4PACz、MeO-4PACz和HTL201吸附的富FAI FAPbI3(100)的优化界面结构(g)和计算结合能(h)。

图2. 基于不同HSL的叠层太阳能电池的器件性能。a、b,2T钙钛矿/c-Si叠层太阳能电池示意图(a)和201基器件的横截面SEM图像(b)。c-f,基于不同SAM和界面的~1.0 cm2钙钛矿/硅叠层的性能参数统计的方框图(每种条件下制造了20个器件,方框轮廓表示数据的标准偏差)。g,具有Me-4PACz、MeO-4PACz、HTL201的器件的J-V曲线。h、基于HTL201的器件的EQE曲线。i,ESTI测量的一个基于HTL201的串联电池的认证J-V曲线。插图显示了在AM 1.5G照明下,串联装置在1.74 V的固定施加电压下的稳定功率输出。

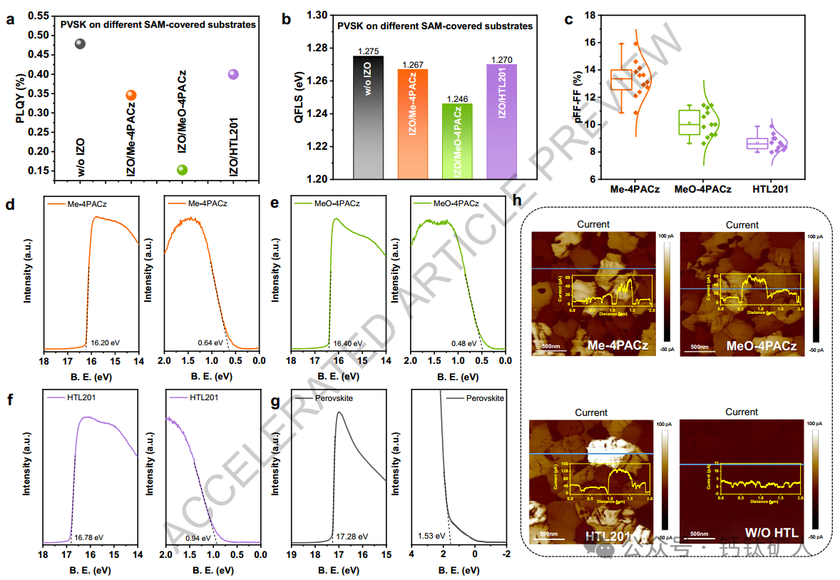
图3. 不同SAM对电荷载流子动力学的影响。a、PLQY是沉积在各种SAM涂覆的纹理化硅基板上的钙钛矿薄膜。b、在具有不同SAM涂覆的纹理化硅基板的钙钛矿薄膜的情况下的QFLS。c、伪FF(pFF)和实际FF值之间的差。d-g,不同SAM覆盖的IZO基板的UPS光谱。h,沉积在IZO基板上的钙钛矿薄膜的导电AFM(C-AFM)图像,有和没有不同的SAM。插图显示了相应的传导电流谱。

图4. TSC的长期稳定性。a、基于Me-4PACz、MeO-4PACz和HTL201的未包封TSC的稳定性。样品储存在N2手套箱中,并定期取出在空气中进行标准测量。这些符号表示五台设备的平均值。b、c、在25℃(b)和45℃(c)下连续1个太阳光照下测量的封装TSC的MPP跟踪。
总之,作者通过合理的分子设计,成功开发了一种名为HTL201的不对称SAM。这种SAM的特征是咔唑核心苯环两侧的间隔物和锚定膦酸基团,在钙钛矿/硅TSC中充当HSL。HTL201的垂直配置可以最大限度地减少空间位阻,并增强其与TCO复合层的相互作用,从而提高TCO基板上的覆盖率。钙钛矿和HTL201之间有利的能级排列有助于有效的空穴提取,并减少界面非辐射复合。此外,埋入界面处的有效缺陷钝化增强了钙钛矿层的准费米能级分裂,导致钙钛矿/硅TSC的VOC接近2V。因此,钙钛矿/硅TSC的认证PCE为34.58%,面积为1.004cm2。
器件制备
器件制备:
Si/SAMs/PVSK/LiF/EDAI/C60/SnO2/Ag/MgF2
1. 硅底电池,1 mg/mL Me-4PACz,MeO-4PACz或(HTL 201) EtOH,3000rpm 30s旋涂,100℃退火5min;
2. 1.53 M Cs0.02(FA0.77MA0.23)0.98Pb(I0.77Br0.23)3 +4.5% PbBr2 ,溶于DMF:DMSO=4:1(v/v), 使用前0.22 um PTFE过滤,1000rpm 15s+3500rpm 40s旋涂,结束前10s 200uL EA反相,100℃退火30min;
3. 蒸镀1 nm LiF;0.3 mg/mL EDAI IPA,3000rpm 30s旋涂,100℃退火2min;冷却后,IPA 5000rpm旋涂,去除多余的EDAI材料;4. 蒸镀10 nm C60;ALD 15 nm SnO2;蒸镀700 nm Ag; 蒸镀110 nm MgF2作为减反层。
文章信息
Jia, L., Xia, S., Li, J. et al. Efficient perovskite/silicon tandem with asymmetric self-assembly molecule. Nature (2025). https://doi.org/10.1038/s41586-025-09333-zDOI: 10.1038/s41586-025-09333-z
索比光伏网 https://news.solarbe.com/202507/10/391218.html

