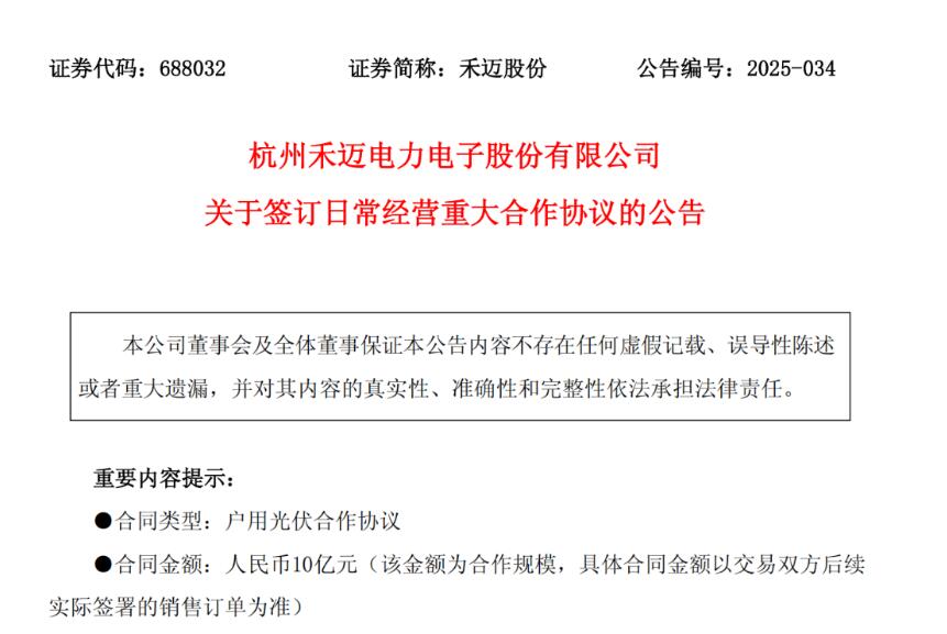
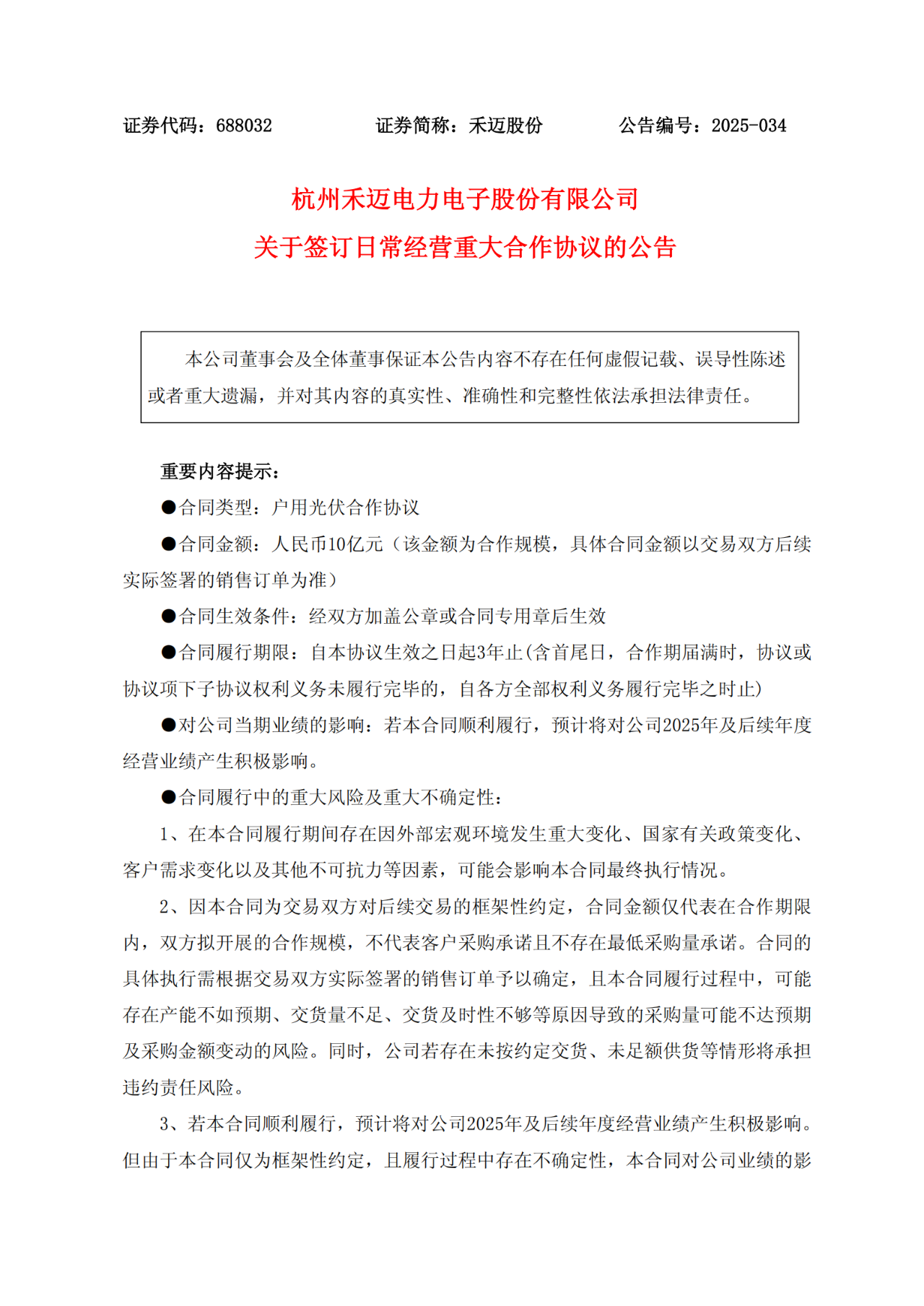
5月27日,禾迈股份发布《关于签订日常经营重大合作协议》的公告,正式宣布与华融金融租赁股份有限公司(以下简称“华融金租”)达成“户用光伏项目开发及运维”合作协议。

根据公告,双方计划在未来3年内开展金额达10亿元的合作。合同为框架性约定,主要明确了双方合作规模,并不构成华融金租的采购承诺,也不存在最低采购量承诺。
在合作内容方面,禾迈股份向华融金租(甲方)推荐符合要求且具备发电收益的光伏电站项目,并与承租人签署相应的《户用分布式光伏并网发电系统经营性租赁合同》,这有助于华融金租快速获取优质的光伏电站项目资源,加速在户用光伏领域的布局。另一方面,禾迈股份将为华融金租提供电站设备的保养与维修服务,并接受发电量考核,同时就光伏电站运维效果向甲方承担发电量保证。
此次合作对于禾迈股份而言,无疑是拓展业务版图、提升市场份额的重要契机。通过与华融金租的合作,禾迈股份有望进一步发挥自身在户用光伏领域的技术和经验优势,提升品牌影响力。




索比光伏网 https://news.solarbe.com/202505/29/389739.html

