5月20日,湖南湘江新区经济发展局发布《关于加快报送分布式光伏发电项目并网申请的通知》。
《通知》指出,近期受政策调整影响,辖区内分布式光伏项目申报量激增。为确保各申报单位项目按期完成审核流程并享受对应电价政策,要求加快报送分布式光伏发电项目并网申请,并明确:
拟于2025年5月31日前并网的项目,请务必于 5月23日(星期五)17:00前提交完整电子申报材料;
为提高审核效率,建议提前3个工作日提交材料至预审邮箱;
2025年5月24日后提交的项目将按常规流程受理,审核周期可能延长,存在滞后并网风险。
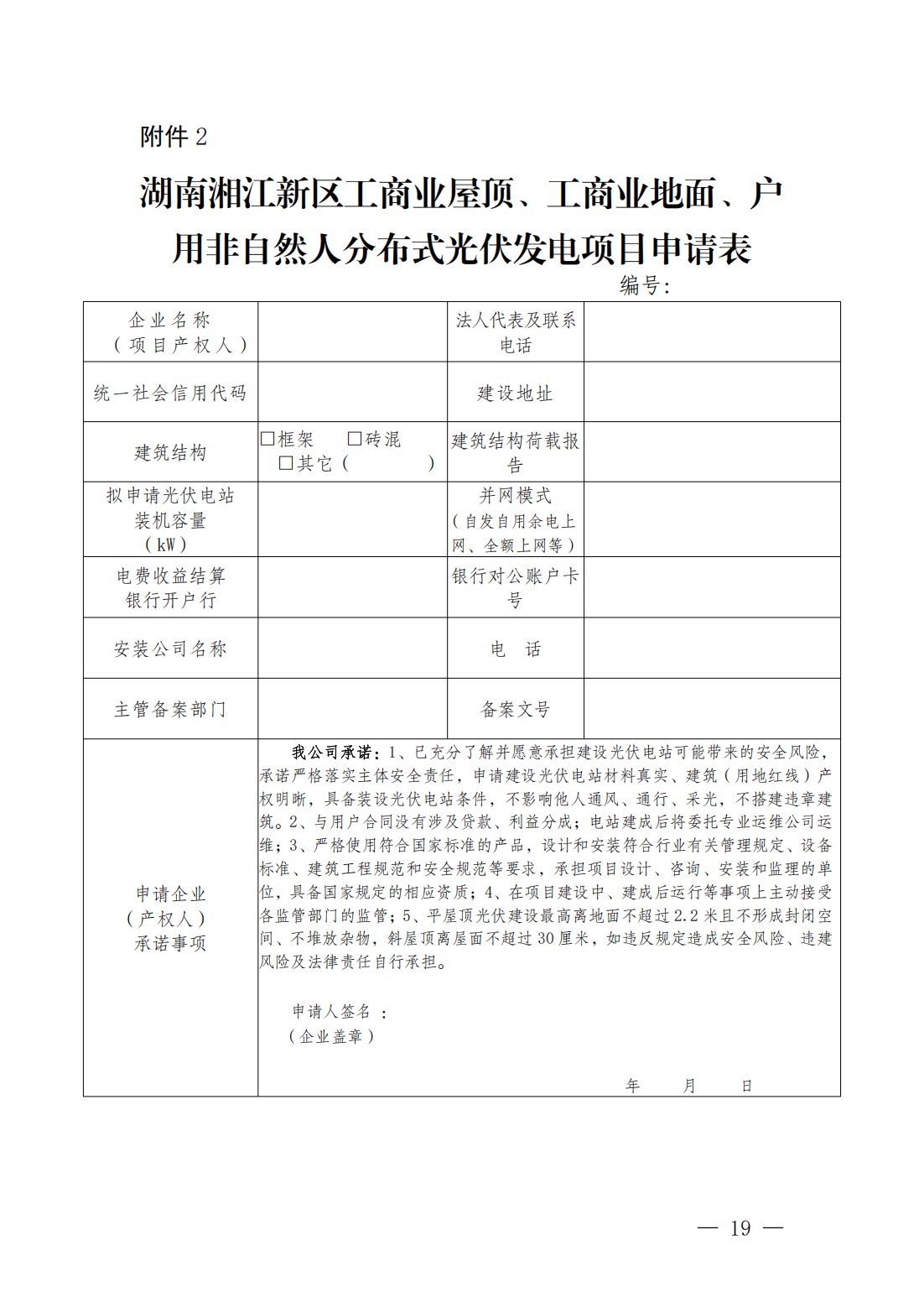
要求准备的必备材料包括但不限于:项目备案文件、接入系统方案、建设单位及设计单位营业执照、相关资质证明、房屋安全鉴定报告及承载分析计算报告、光伏产品认证文件、竣工验收报告等。
湖南湘江新区位于湖南省长沙市湘江西岸,包括岳麓区、望城区和宁乡市东部,面积1200平方千米,下辖岳麓区全境、望城区和宁乡市部分街镇。

原文如下:
关于加快报送分布式光伏发电项目并网申请的通知
各有关单位:
近期受政策调整影响,辖区内分布式光伏项目申报量激增。为确保各申报单位项目按期完成审核流程并享受对应电价政策,根据《湖南湘江新区分布式光伏发电项目管理试行办法》(湘新经发发〔2024〕16号,自2024年12月4日起施行)、国家能源局印发的《分布式光伏发电开发建设管理办法》(国能发新能规〔2025〕7号,自2025年1月17日起施行)文件精神,结合国家能源局电价政策窗口期衔接要求,现就有关事项通知如下:
一、申报时限与工作要求
(一)时间节点
1.拟于2025年5月31日前并网的项目,请务必于5月23日(星期五)17:00前提交完整电子申报材料;
2.为提高审核效率,建议提前3个工作日提交材料至预审邮箱(详见联系方式);
3.2025年5月24日后提交的项目将按常规流程受理,审核周期可能延长,存在滞后并网风险。
(二)材料规范
1.必备材料:依据《湖南湘江新区分布式光伏发电项目管理试行办法》要求,必备材料包括但不限于项目备案文件、接入系统方案、建设单位及设计单位营业执照、相关资质证明、房屋安全鉴定报告及承载分析计算报告、光伏产品认证文件、竣工验收报告等;
2.格式要求:电子版材料需为PDF文件,公章及内容清晰。材料缺失或盖章模糊的将退回,待补充完善后重新申报;文件命名统一为“项目名称+材料类型+日期”(如“XX光伏项目并网申请材料20250519”)。
二、政策指引
即日起,我局将重点围绕现阶段政策执行情况组织线上线下政策解读,专人专岗解答相关问题。
三、其他事项
请各单位充分把握政策窗口期,合理安排申报计划,避免因材料问题影响整体进度,逾期未报或材料不齐全导致并网延误的,相关责任自行承担。
联系人:张睿一,联系电话:19313047758,邮箱:xjxqjfjhn@126.com
附件:湖南湘江新区分布式光伏发电项目管理试行办法
湖南湘江新区管理委员会经济发展局
2025年5月19日






























索比光伏网 https://news.solarbe.com/202505/23/389518.html

