近日,广西壮族自治区发改委就《新能源可持续发展价格结算机制实施细则》征求意见。文件指出:
存量项目
机制电量规模、机制电价和执行期限:2025年6月1日以前投产分布式新能源项目衔接现行保障性收购政策,其上网电量全部纳入机制电量,机制电价按现行价格政策执行,为广西燃煤基准价0.4207元/千瓦时,执行期限按截至2025年5月31日项目剩余全生命周期合理利用小时数对应年份与投产满20年对应年份较早者确定。已开展竞争性配置的海上风电项目,按照现行政策执行。
增量项目
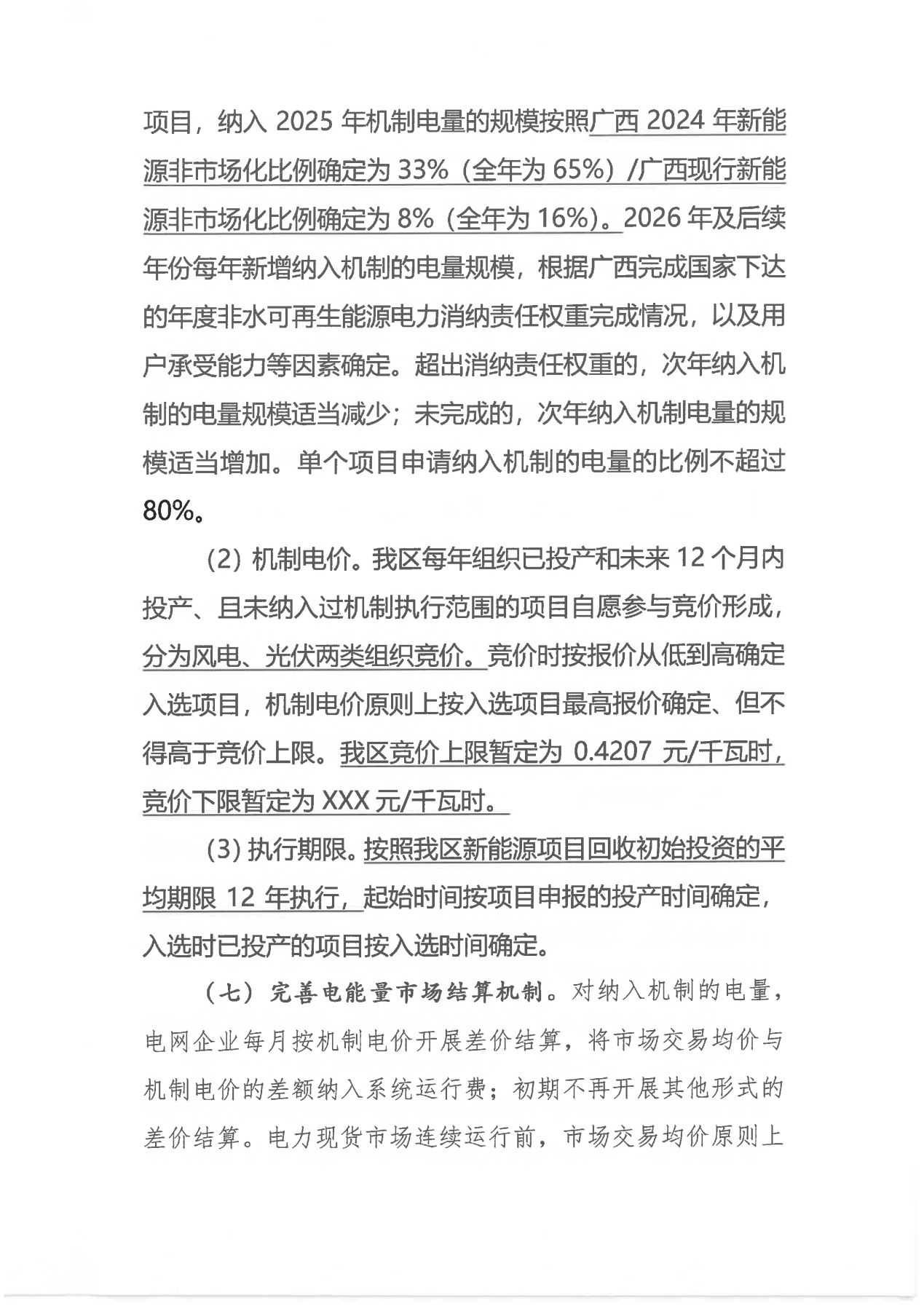
竞价主体范围为2025年6月1日(含)后全容量并网的集中式、分布式新能源项目(不含已明确电价的竞争性配置项目)。机制电量规模:2025年6月1日起投产的新能源项目,纳入2025年机制电量的规模按照广西2024年新能源非市场化比例确定为33%(全年为65%)/广西现行新能源非市场化比例确定为8%(全年为16%)。2026年及后续年份每年新增纳入机制的电量规模,根据广西完成国家下达的年度非水可再生能源电力消纳责任权重完成情况,以及用户承受能力等因素确定。超出消纳责任权重的,次年纳入机制的电量规模适当减少;未完成的,次年纳入机制电量的规模适当增加。单个项目申请纳入机制的电量的比例不超过80%。
机制电价竞价机制:每年组织已投产和未来12个月内投产、且未纳入过机制执行范围的项目自愿参与竞价形成,分为风电、光伏两类组织竞价。竞价时按报价从低到高确定入选项目,机制电价原则上按入选项目最高报价确定、但不得高于竞价上限。竞价上限暂定为0.4207元/千瓦时。
执行期限:按照我区新能源项目回收初始投资的平均期限12年执行,起始时间按项目申报的投产时间确定入选时已投产的项目按入选时间确定。项目投产认定时间方面,集中式新能源项目若电力业务许可证明确的并网时间、并网调度协议明确的并网时间不一致,按照两个并网时间中的最后时点确认投产时间。分布式新能源项目以实际并网送电时间确定投产时间。









































索比光伏网 https://news.solarbe.com/202505/19/389287.html

