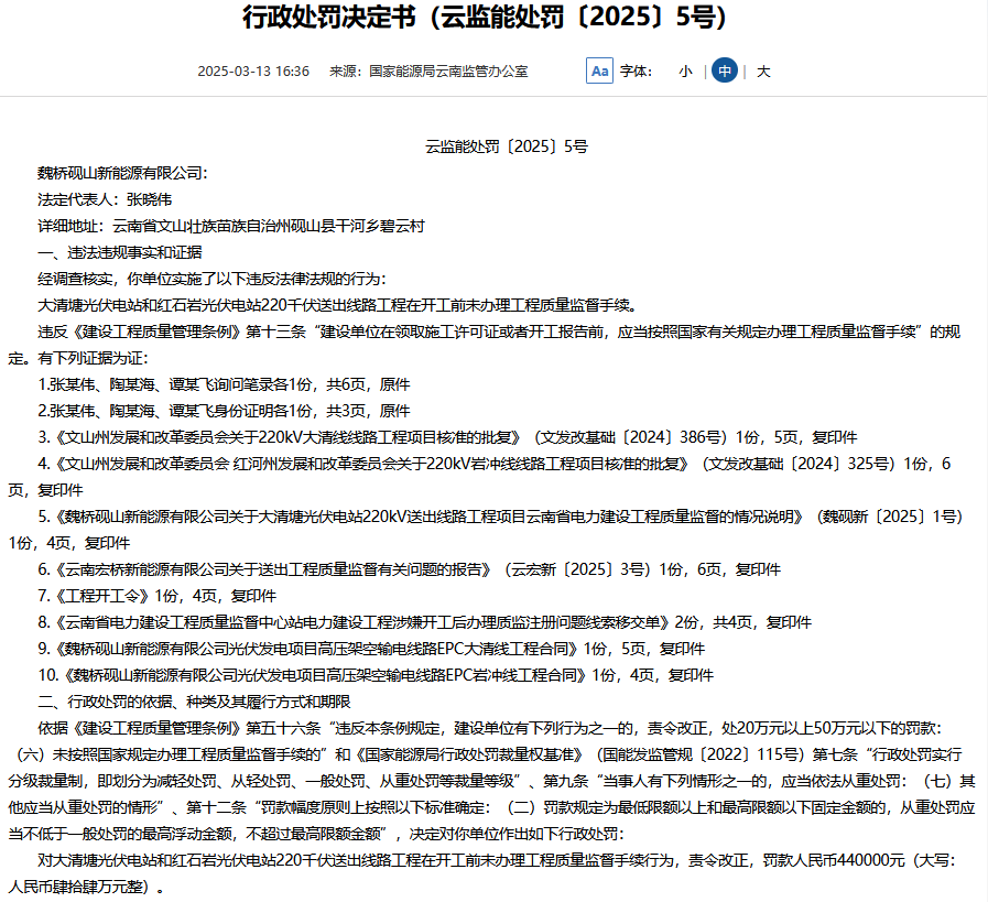
近日,从国家能源局云南监管办公室了解到,云南多个光伏项目因送出线路工程未办理工程质量监督手续被下定行政处罚决定书,累计处罚金额达176万元。
涉及到的10个项目分别为:那依光伏电站和小石岩光伏电站,大清塘光伏电站和红石岩光伏电站,大麦潭光伏电站、大黑土光伏电站和杨柳赛光伏电站,石洞山光伏电站和大麦地光伏电站以及大多科新能源光伏发电建设项目。
根据梳理,其中有8个项目属于宏桥投资旗下。项目均违反《建设工程质量管理条例》第十三条“建设单位在领取施工许可证或者开工报告前,应当按照国家有关规定办理工程质量监督手续”的规定。
依据《建设工程质量管理条例》第五十六条“违反本条例规定,建设单位有下列行为之一的,责令改正,处20万元以上50万元以下的罚款:(六)未按照国家规定办理工程质量监督手续的”和《国家能源局行政处罚裁量权基准》(国能发监管规〔2022〕115号)第七条“行政处罚实行分级裁量制,即划分为减轻处罚、从轻处罚、一般处罚、从重处罚等裁量等级”、第九条“当事人有下列情形之一的,应当依法从重处罚:(七)其他应当从重处罚的情形”、第十二条“罚款幅度原则上按照以下标准确定:(二)罚款规定为最低限额以上和最高限额以下固定金额的,从重处罚应当不低于一般处罚的最高浮动金额,不超过最高限额金额”。
对涉及到4家项目公司作出如下行政处罚:责令改正,罚款人民币440000元(大写:人民币肆拾肆万元整)。
原文见下:





索比光伏网 https://news.solarbe.com/202503/21/387424.html

