2月5日,据包头市工业和信息化局官网消息,包头市人民政府及达茂联合旗人民政府与国电宁波风电开发有限公司年产150万吨绿色氢醇项目签约。该项目致力于打造一个绿色氢醇生产、储运、销售、应用于一体的产业园,项目建成后,预计年销售额约90亿元。
据公开信息统计,这是2025年开年以来,内蒙古签约或审批的第9个绿氢项目。

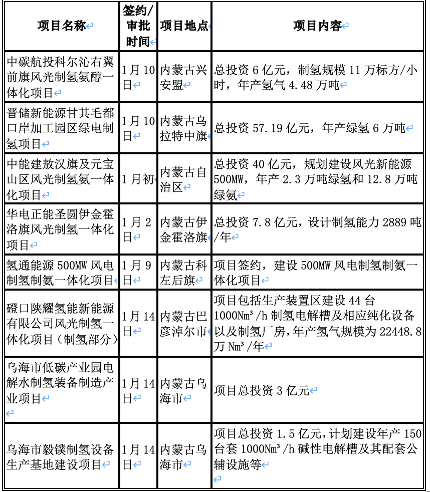
2025年内蒙古签约或审批的前8个绿氢项目
内蒙古作为国内氢能产业发展的核心阵地,近年来在绿氢的投资规模和项目数量上都遥遥领先于全国其他省份,其中有多个百亿规模的绿氢项目,如乌兰察布10万吨/年风光制氢一体化项目、中天合创风光融合绿氢化工示范项目等。
截至2025年初,内蒙古已批复39个风光制氢一体化项目,已建成绿氢产能3万吨,位居全国第一。预计2025年绿氢产能将达到20万吨/年。
区位优势和风光资源是绿氢发展的关键。内蒙古地处我国北疆,内连八省区,辐射“三北”,靠近京津冀、长三角等未来绿氢需求较大的消费市场。这使得内蒙古在促进多区域氢能产业协同发展方面具有先天优势。内蒙古在输氢管道建设方面也是先行先试,如乌兰察布—燕山石化输氢管道示范工程是我国首条跨省区、大规模、长距离的输氢管道。此外,自治区还规划了“一干、双环、四出口”的输氢管网建设。另外,全区风电技术可开发容量和太阳能技术可开发容量均位居全国前列。风电开发度电成本约0.15—0.2元/kWh,光伏度电成本约0.2—0.25元/kWh,这为绿氢的大规模制取提供了低成本的电力基础。
政策支持也是一大关键。内蒙古自治区政府出台了一系列政策支持绿氢产业发展,例如,《内蒙古自治区绿氢产业先行区行动方案》和《内蒙古自治区绿氢管道建设发展规划》明确提出,到2027年力争绿氢产能达到100万吨/年。此外,自治区还优化了氢能产业布局,支持新能源大基地布局制氢项目,政策支持以及基础设施建设等多方面优势,使其成为国内绿氢项目的重要集聚地。
索比光伏网 https://news.solarbe.com/202502/07/386287.html

