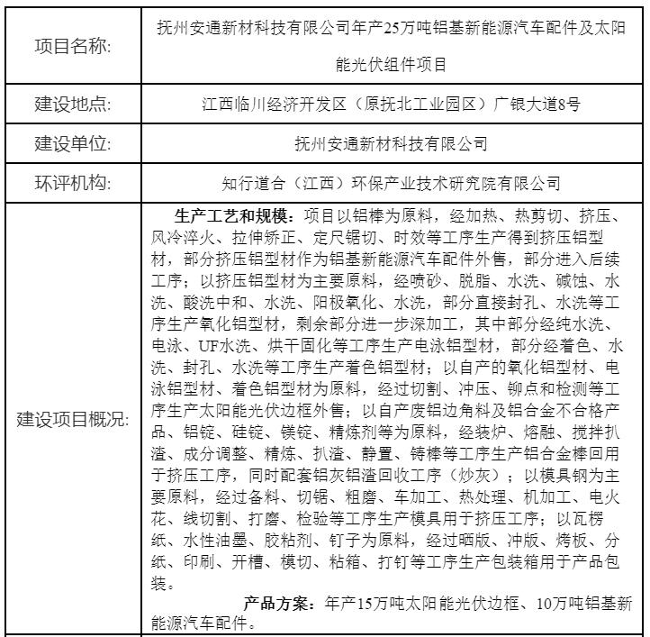
1月10日,江西省生态环境厅审核通过了“抚州安通新材料有限公司年产25万吨铝基新能源汽车配件及太阳能光伏组件项目”。
据披露文件,该项目包括年产15万吨光伏组件铝边框项目,以及10万吨铝基新能源汽车配件项目。
根据建设项目环境影响评价审批程序的有关规定,经审查,我单位拟对本项目作出审批意见。
为保证此次审查工作的严肃性和公正性,现将拟作出审批意见的环境影响报告书基本情况予以公示。
公示期为2024年1月10日 - 2024年1月16日(5个工作日)
听证权利告知:依据《中华人民共和国行政许可法》,自公示起五日内申请人、利害关系人可对以下拟作出的建设项目环境影响报告表审批意见要求听证。
联系电话(传真):86866680
通讯地址:南昌市洪都北大道1131号
邮编:330077

索比光伏网 https://news.solarbe.com/202401/10/375021.html

