碳中和产业主要上市公司:目前国内碳中和行业的上市公司主要有三峡能源(600905.SH)、隆基股份(601012.SH)、长江电力(600900.SH)、远达环保(600292.SH)等。
碳中和产业产业链全景梳理:碳交易成重要一环
目前,我国碳中和产业链核心产业架构从碳排放到碳吸收大致可划分为三部分,前端加强能源结构的调整,用低碳替代高碳、可再生能源替代化石能源;中端提升节能减排水平,包括产业结构转型、提升能源利用效率、加强低碳技术研发及完善低碳发展机制等;后端增强资源循环利用水平,落实生产者责任制度,促进资源品的回收再利用;自然循环端加强生态碳汇,包括开展国土绿化行动,增加森林面积和蓄积量,加强生态保护修复,增强草原、绿地、湖泊、湿地等自然生态系统的固碳能力,增加碳吸纳量。
此外,碳交易作为碳中和发展中的重要一环,也发挥着积极作用。碳交易基本原理是,合同的一方通过支付另一方获得温室气体减排额,买方可以将购得的减排额用于减缓温室效应从而实现其减排的目标。

目前,我国对产业链前端能源替代的代表性企业有三峡能源、华能国际、长江电力、中国核电等;中端节能减排的代表性企业有包钢股份、万华化学、中航机电、东方电气等;后端碳吸收代表性企业有福建金森、远达环保、青山纸业、永安林业等;碳交易环节的代表性企业有中成碳资产、上海环境、恒生电子、中材节能等。

碳中和产业产业链区域热力地图:北京分布最集中
从代表性企业分布情况来看,北京市的代表性企业最多,如三峡能源、华能国际、长江电力、中国核电、中成碳资产等。

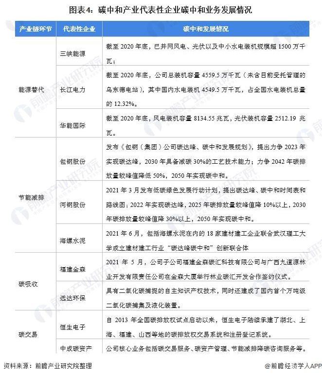
碳中和产业代表性企业业务发展情况
目前,在碳中和产业能源替代产业链上的企业中,华能国际、长江电力在装机量上处于较高水平;在节能减排产业链上的企业中包钢股份、河钢股份均提出了2050年实现碳中和的发展规划,碳中和产业产业链上的其它代表性企业业务发展情况如下:

碳中和产业代表性企业最新投资动向
2021年以来,碳中和产业代表性企业的投资动向主要包括收购公司拓展业务、通过对子公司增资的方式投资清洁能源项目、皖能电力设立全资能源交易公司等。碳中和产业代表性企业最新投资动向如下:

以上数据来源于前瞻产业研究院《中国碳中和产业市场前瞻与投资战略规划分析报告》,同时前瞻产业研究院还提供产业大数据、产业研究、产业链咨询、产业图谱、产业规划、园区规划、产业招商引资、IPO募投可研、招股说明书撰写等解决方案。
更多深度行业分析尽在【前瞻经济学人APP】,还可以与500+经济学家/资深行业研究院交流互动。
来源:前瞻产业研究院
索比光伏网 https://news.solarbe.com/202108/12/342845.html

