
点击图片查看光伏6.0时代专刊
7月16日,在600W+光伏开放创新生态联盟成立仅仅一周之后,天合光能于业内召开600W+至尊组件发布会,宣布光伏产业跃升至600W+时代。单片功率达到600W+、效率超过21.4%的超高功率组件正式发布,与此同时,20余家600W+光伏开放创新生态联盟成员齐聚常州,说明下一代光伏新品对于生态链高度依赖,也表明均为业内龙头的联盟企业已经认识到这项技术将给产业带来的巨大价值。
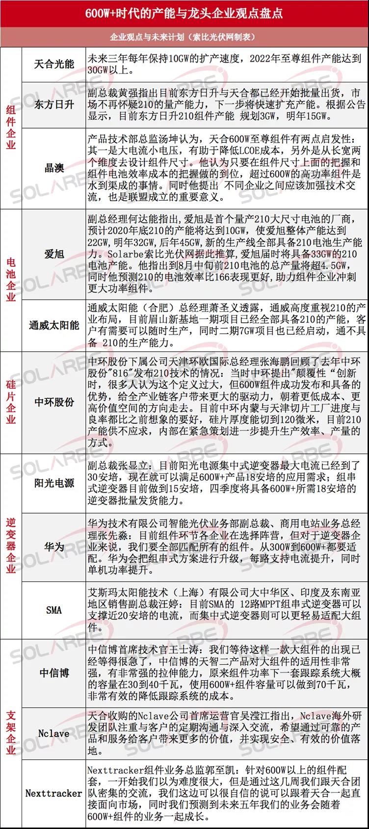
当天上台的嘉宾中,每个产业环节的龙头企业都表示看好600W+组件对产业的降本作用:
业主单位有国电投、华电、大唐
组件企业有天合光能、东方日升和晶澳科技逆变器三大巨头阳光电源、华为和SMA支架企业Nexttracker、国内第一的支架企业中信博以及天合光能收购用于更好的提供优配解决方案的西班牙支架企业Nclave组件产业链中的电池两大巨头通威、爱旭,210硅片技术开创者中环股份也均到场
值得注意的是,600W+联盟并不是一个排他性的210联盟,以166和182为现在主要生产线的晶澳,也同样看好600W+时代,同时也非常看重组件尺寸增大带来的产业配套问题。

难关进展总结
即使是210技术的开创者中环股份也坦言,210技术的发展之快出乎预料,而针对之前业内所提出的几点质疑,Solarbe索比光伏网也进行了采访和整理。
01
产业良率
此前有观点认为,大硅片及相关产品良率会很低,导致生产成本增加,但从爱旭、通威、天合、东方日升、中环等企业的反馈看,其产品良率都已与常规尺寸基本持平。爱旭副总经理何达能指出,210电池需要精雕细琢,对整个团队的执行力提出了很高的要求,目前210的电池的转换效率、良率都在持续上升。
同时,何达能提出了一个非常新颖的观点:210是产业的放大镜,以往设备和人才、管理等方面存在缺陷的地方,都会被放大出来。“爱旭所有参与210项目的同事们都很兴奋,因为有这么一个机会,这么一个平台,能够让大家施展更多的专长。”
通威合肥太阳能总经理萧圣义指出,通威210电池良率已经接近了常规尺寸的指标,目前还有一点点的差异。当初我们预期大硅片会遇到的问题,经由前面仔细的评估和生产之后,发现并没有想象中的那么大。他认为210电池已经不存在技术上的瓶颈,而变成一个纯粹的管理问题,这也是通威的优势所在。
02
玻璃强度
福莱特董事长阮洪良:组件宽度从原来1米提升到1.1米,目前已经超过1.3米,对玻璃企业来说是个挑战。一方面,双玻组件的应用使得玻璃开始加速变薄,从开始的4毫米到现在的2.0毫米甚至1.6毫米。如果同时增加宽度并减薄,玻璃强度会面临挑战。如果未来组件宽度都超过1.2米,光伏玻璃的产能可能会有些紧张,毕竟原有生产线都是按照之前的尺寸设计的。当然,这些困难并非无法克服,通过技改进行尺寸调整即可。
03
集装箱天花板
天合光能产品价值和战略管理负责人张映斌在接受索比光伏网采访时展示了目前最新的210组件运输方式:“目前市场上已经有供应商提供的解决方案而言,运输已经不成问题。何况,我们还有更优的解决方案。”
索比光伏网 https://news.solarbe.com/202007/21/328006.html

