据《钱江晚报》报道:
家住启东市寅阳镇的村民成善彬,以及家住启东市连兴港村1组7号的村民张雪平,向南通市12345政府热线反映:他们于2018年5月申请安装了户用光伏发电项目,当年6月份实现并网发电。但有关部门承诺并网发电后发放相应的补贴资金一直没有到账。
去年年底,他们向启东供电公司咨询后,相关工作人员答复:确有这一补贴政策,但是,上级部门还没有将补贴资金下拨,必须等待一段时间。
到了今年5月,他们再次向供电公司进行咨询,得到的回复是“问题已反馈到上级部门,请继续等待”。
在相关补贴迟迟不能到位的情况下,两位村民又和启东市发改委进行了联系,有关工作人员也表示:具体的补贴通知尚未下发,请继续耐心等待。
6月10日下午,启东供电公司负责这一事务的专职工作人员陶瑜介绍,这项工作是全省统一部署的,不只是启东一个地区,所以,落实过程中可能出现了时间差,参与光伏发电项目的村民们应予理解。
户用光伏补贴还有么?
看完这个报道,首先大家可以放宽心,当地电力部门已经明确答复:国家承诺的光伏发电的补贴还是有的,只不过还需要等待一阵子。
如果大家仔细看,还会发现这两个户用电站的申请和并网的时间,刚好是卡在了“531”政策的重要时间节点。在不同情况下,电站可能拿到的国家补贴也不相同。
如果电站申请备案的时间在531之前,则他们可以享受2018年的0.37元/千瓦时的国家补贴;
如果电站申请备案的时间在531之后,则他们可以享受2019年的0.18元/千瓦时的国家补贴。
补贴到底啥时候下发?
有不少朋友很不理解,为什么国家补贴下发那么慢,去年的光伏电站补贴,今年都还没有下发下来?要搞清楚这个问题,我们要先来了解一下光伏电站国家补贴的出处:

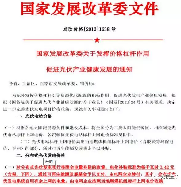
根据发改委价格司【2013】1638号文显示,光伏补贴是通过可再生能源发展基金予以支付,由电网企业转付的。
由于国家的可再生能源发展基金拨付到各省需要一定的时间,所以在很多省份是由电网公司先行垫付的。
当然,部分省份的地方电网公司如果不愿意垫付这笔钱,同时可再生能源发展基金还未下发到那些省份,就会出现补贴拖欠的问题。
另一方面,针对那些在2018年5月31日后才安装的光伏电站,由于管理政策长时间处于真空期。所以,这段时间基本上所有的电站只能拿到卖电的脱硫煤标杆电价。
直到今年4月30日,发改委价格司发布光伏价格相关文件2019年光伏补贴标准出台,户用0.18元/度,紧接着5月30日国家能源局下发了《2019年光伏发电建设工作方案》,这段时间内安装的光伏电站补贴才被正式明确下来。
根据这两个相关文件明确了:
2018年5月31日至2019年6月30日之间安装的户用光伏电站(除补贴明确为0.37元/千瓦时的电站外),其他的电站将拿到0.18元/千瓦时的补贴,计算补贴的时间从2019年的7月1日开始。
举个栗子:假设2018年9月2日有一个户用光伏电站并网,在2019年的年底时,应该拿7月-12月这6个月的光伏补贴。
补贴没有及时下发怎么办?
一般来说:各地下发的补贴的周期不同,有按季度发的,也有按照半年发的,如果您家补贴超过一年还没有发下来。
这里给粉丝们提供两个非常管用的投诉电话,可以将补贴被拖欠的情况向客服进行投诉:
1、国家能源监管热线:12398
2、国家电网客户服务电话:95598
索比光伏网 https://news.solarbe.com/201906/13/308762.html

