索比光伏网讯:随着电力体制改革的逐步深入,风电、光伏发电机组参与竞价上网是大势所趋,但市场化路径及实现手段存在较大不确定性,且相关政策的定位为原则性、指导性意见,地方政府实际执行情况差异性较大。本文整理了我国风电、光伏发电现行电价形成机制及相关政策导向,探讨竞价过程中面临的主要矛盾,并指出与火电度电成本相当是实现市场化竞价的基本前提。
风电、光伏发电现有电价形成机制以及竞价上网的政策导向
(一)现有标杆电价形成机制
国家发改委于2009年、2013年分别发布了《关于完善风力发电上网电价政策的通知》(发改价格[2009]1906号)、《关于发挥价格杠杆作用促进光伏产业健康发展的通知》(发改价格[2013]1638号),明确了风电、光伏发电按资源区域执行标杆上网电价的定价机制,该机制主要呈现以下特点:
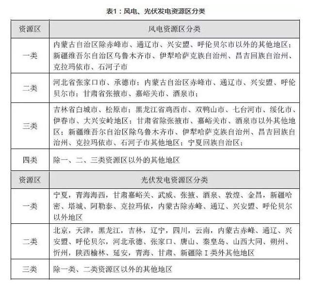
1、分区域核定电价,依据当地资源特点及建设成本划分不同区域相应核定上网标杆电价,其中风电分为四类资源区、光伏发电分为三类资源区。

2、新、旧项目“双轨制”,即不同时点前后投产的机组执行差异化电价。自2009年以来,发改委连续三次下调风电标杆电价、两次下调光伏发电标杆电价[1],下调电价仅限于关键时点后核准并投产的风电、光伏发电机组项目,存量风电、光伏发电项目仍执行原上网电价。

3、电价组成“两部制”。可再生能源标杆电价分两部分组成,一部分为当地“煤电标杆电价”,由当地电网公司按月结算;另一部分为“电价补助”(风电电价补助约0.2元/度,光伏发电电价补助为风电的2-3倍),一般在项目投产并申请纳入补助目录后由财政部划拨,资金来源于全国工、商业用户上缴的可再生能源附加费(0.019元/度)。近年来,由于可再生能源补贴基金缺口持续扩大(公开市场预测2016年底达到600亿元),“电价补助”的到位周期较长,拖欠期可达2年-3年。
如果把“双轨制”与“两部制”结合来看,同一地区关键时点前后投产的风电、光伏发电项目差异化电价全部体现在“电价补助”部分。例如,内蒙古赤峰地区,2015年前投产以及2016年核准并投产的两个风电项目,标杆电价分别为含税0.51元/度、0.47元/度,其中两个项目“煤电标杆电价”均为0.3035元/度,而“电价补助”分别为0.2065元/度、0.1665元/度。
综上,我国现行的风电、光伏发电标杆电价形成机制较为复杂,但初衷是在综合考虑项目所在地资源、设备造价、以及施工成本的基础上,相应核定标杆电价以确保新建项目具备合理的利润空间。当部分区域建设规模增长过快,或实际发电成本出现下降,国家能源主管部门会相机动态调整标杆电价以及补贴标准,以引导新建项目的合理投向并控制其超额利润。
(二)竞价上网的相关政策仍在不断修改、探讨中
自新电改“9号文”下发后,为理顺可再生能源机组竞价上网的市场化路径并促进其平稳过渡,2015年、2016年,能源主管部门先后下发了《关于有序放开发用电计划工作的通知》、《电力中长期交易基本规则(试行)》、《关于做好风电、光伏发电全额保障性收购管理工作的通知》等多个文件,明确了风电、光伏发电作为最后放开发用电计划的发电子行业,并要求在计划电量内保障现有电价水平。
2017年以前,公开市场普遍预期可再生能源发电电价将随着发用电计划的逐步放开,从“两部制”固定电价过渡到“煤电标杆电价”部分进行市场化竞价、“电价补助”保持不变的方式。
2017年1月,三部委联合下发《关于试行可再生能源绿色电力证书核发及自愿认购交易制度的通知》(发改能源[2017]132号),拟自2017年7月起在全国范围内试行可再生能源绿色电力证书核发和自愿认购,并从2018年起启动可再生能源电力配额考核和绿色电力证书强制约束交易。该政策明确了可再生能源“两部制”电价中,“电价补助”部分将以“绿色证书”形式率先进行市场竞价,与之前市场预期存在一定差异。
2017年5月,国家能源局发布了《关于开展风电平价上网示范工作的通知》(国能综通新能[2017]19号),要求各省市组织申报1-2个风电平价上网示范项目,并明确示范项目不再发放财政补贴或核定绿色证书,为实现“两部制”电价向“单一”电价机制过度铺路。
可再生能源市场化过程中的主要矛盾
(一)地方政府主导的“上网竞价”模式差异化较大、利益划分意图明显
截至目前,国家能源主管部门下发的竞价文件仍多为原则性、指导性文件,而由于电力体制改革细则的制定者及执行者为地方政府,不同区域可再生能源实际竞价模式差异性较大。个别地区假“竞价上网”之名,限制可再生能源发电量、对竞价市场切割(要求火电与火电竞价、风电与风电竞价)、强制风电让利当地火电,已完全背离了市场化竞价的初衷。
例如,2015年底,为解决火电企业经营困难,云南工信委下发文件要求当地风电企业按照60%的收益对火电企业给予补偿;2016年6月,蒙西电网首次电力无限价挂牌交易中,40家火电及16家风电企业参与竞价,火电企业确定上网电价约为0.1584元/千瓦时,风电企业上网电价仅为0.05元/千瓦时。
(二)现有电价形成机制较为复杂,实现竞价上网需协调多方利益,面临矛盾重重。
由于现有“两部制”以及“双轨制”电价形成机制较为复杂,要实现风电、光伏发电全电量竞价上网,须协调多方利益,并解决以下问题:
1、新、旧机组“双轨制”电价矛盾如何调节。我国“双轨制”电价的初衷是在设备成本下降的大趋势下保护行业先行者的合理利益,已经投产的高成本电站参与竞价必将处于不利地位。
2、电价中“煤电标杆电价”及“电价补助”部分如何分别实现竞价尚须进一步探讨。目前绿色证书、配额制等政策仍在探索阶段,其中配额制已提出近十年,具体操作细则仍在反复研究。
3、风电、光伏发电两行业度电成本差异较大。光伏发电度电成本约为风电的两倍,若两种电源同时参与市场竞价,将对光伏发电行业产生明显不利影响。
4、各地区交叉补贴问题。在现行可再生能源补贴机制下,存在东部的工商业用户补贴西部风电、光伏发电企业的现象。由于各地区电力市场化改革模式及进度存在一定差异,很可能导致原跨区域补贴机制失效。
5、面临政府失信问题。2013年8月,发改委发布了《关于发挥价格杠杆作用促进光伏产业健康发展的通知》(发改价格[2013]1638号),明确指出“光伏发电项目自投入运营执行标杆上网电价或电价补贴标准,期限原则上为20年”。2016年底,发改委下发了《关于完善陆上风电、光伏发电上网标杆电价政策的通知》(讨论稿),指出“陆上风电、光伏发电项目自投运期执行标杆上网电价或电价补贴标准,期限原则上为20年”。目前,风电运营商在项目可研阶段开展经济可行性分析时,均是基于现行电价模式保持20年不变的前提,若现行标杆电价及补贴政策出现较大不利变化,政府会面临信任危机。
度电成本是可再生能源“竞价上网”的关键
度电成本即电力生产企业每一度电所摊销的成本,包括固定成本(固定资产折摊及财务费用等)及可变成本(原材料成本以及其他费用等)两部分。风电、光伏发电度电成本中固定成本占比70%以上,对于期初总投资的敏感度较高;火电机组度电成本中50%-70%左右为原材料成本,对煤炭价格的敏感度较高;此外,风电、光伏发电、火电机组的度电成本均与发电量成反比。
本文选择了福建、内蒙古的燃煤火电、风电机组进行度电成本对比。福建省为我国火电与风电度电成本差距最小的地区,当地风机利用小时数处于全国最高水平(2016年2503小时),而火电机组利用小时较低(2016年3161小时)、电煤成本较高,经测算2016年福建省新建风电度电成本(约为0.34元)已高于当地火电机组(约为0.39元),具备了平价上网的客观条件。内蒙古地区虽然风能资源较好,但受限电影响风机利用小时处于低位(2016年1830小时),度电成本(约为0.465元)与受益于低煤价的火电机组相比(约0.265元)不具备优势。

注:本模型相关参数取值为①普通燃煤火电机组单位投资为4元/瓦,风电机组为8元/瓦,固定资产折旧年限15年;②项目总投资中80%为债务性资金,借款利率为5%;③火电、风电机组上网小时取各地区2016年机组平均上网小时数;④福建标煤价格按防城港5500大卡折算820元/吨(2017年2月末),内蒙古标煤价格按包头市5600大卡煤价折算575元/吨,度电煤耗按300g/度;⑤不考虑维修、销售、管理费用等。
在新能源设备造价下降、煤价上涨、火电机组发电小时下跌的大环境下,部分可再生能源消纳情况较好、火电发电小时较低、煤价较高的东部及南部地区,风电的度电成本已接近或低于当地火电的度电成本,具备了“竞价上网”的客观条件。而在煤炭资源富集的西部地区,由于低煤价、限电问题(宁夏、新疆、甘肃等地区可再生能源限电形势更为严峻,弃风、弃光率均在30%以上),风电、光伏发电机组度电成本较火电相比并无竞争力。
我国将力争在2020年前根本性解决可再生能源消纳问题,考虑到新能源技术进度必然带来成本的下降,西北部地区的风电度电成本具备较大下降空间。而“十三五”期间我国将对“三北”地区1.33亿千瓦热电联产机组进行调峰性改造,西北部地区火电高利用小时数难以为继。本文基于上述考虑,在特定约束条件下对内蒙地区火电、风电度电成本重新测算。经测算,在火电利用小时数下降10%、风电发电量全额消纳、项目总造价下降10%的情景下,风电的度电成本与火电相当。

索比光伏网 https://news.solarbe.com/201710/31/129998.html

