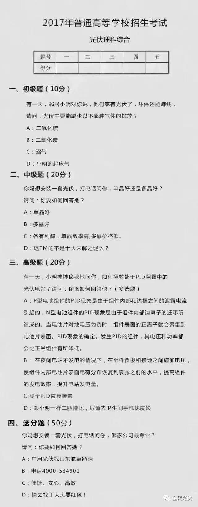
又到一年高考时,千军万马过独木桥!

昨天一天的考试结束,神通广大的小编拿到了2017年光伏高考考题,小试牛刀以后居然刚刚及格,您不妨也来试做一下。




最后,小编想对考生说,昨天的考试只能决定你未来四年在哪打英雄联盟!高考不过是漫漫人生路的一场小考试,条条大路通罗马!希望考生们放松心态,今天继续发挥,考出好成绩,加油!
FR:全民光伏
索比光伏网 https://news.solarbe.com/201706/08/114316.html
又到一年高考时,千军万马过独木桥!

昨天一天的考试结束,神通广大的小编拿到了2017年光伏高考考题,小试牛刀以后居然刚刚及格,您不妨也来试做一下。




最后,小编想对考生说,昨天的考试只能决定你未来四年在哪打英雄联盟!高考不过是漫漫人生路的一场小考试,条条大路通罗马!希望考生们放松心态,今天继续发挥,考出好成绩,加油!
FR:全民光伏
本站标注来源为“索比光伏网”、“碳索光伏"、"索比咨询”的内容,均属www.solarbe.com合法享有版权或已获授权的内容。未经书面许可,任何单位或个人不得以转载、复制、传播等方式使用。
经授权使用者,请严格在授权范围内使用,并在显著位置标注来源,未经允许不得修改内容。违规者将依据《著作权法》追究法律责任,本站保留进一步追偿权利。谢谢支持与配合!
截至今年3月底,全国光伏发电装机容量达到12.4亿千瓦,同比增长31.2%,其中集中式光伏6.86亿千瓦,分布式光伏5.54亿千瓦。为了帮助产业链充分了解行业发展实况,索比光伏网&索比咨询经过两周紧张的调研、查证、分析,发布这份覆盖27家光伏企业的2026年一季度组件出货量排名榜单,供大家参考。为了方便大家了解不同企业的市场战略,我们对部分企业的出货数据进行拆分,得到了光伏企业2025年组件国内出货量、海外出货量Top12榜单,欢迎大家使用。
在分布式光伏加速迈入精细化发展的关键阶段,承接晶澳科技“不如见一面”系列活动持续释放的行业影响力,4月20日,晶澳科技联合美安新能源、爱士惟,在山东枣庄举办“工商业电站开发合作推介会”。会议期间,晶澳科技展示新一代高效组件产品。未来,晶澳科技将持续携手美安新能源及更多合作伙伴,深化工商业光储协同应用,推动分布式光伏项目高质量落地,在新一轮发展周期中,共同开拓更加稳健、可持续的绿色能源未来。
4月25日,绿能集团在普阳煤化工建设的分布式光伏项目并网发电。作为绿能集团与绿色新材公司合作落地的首个分布式光伏发电项目,该项目体现了能源集团内部一体化发展,产业链整合协同、资产盘活与高效合作的优势和成效。
日前,国家电投电投综能公布分布式光伏电站“大排查、大整治”专项行动阶段性成果。经过一个多月的集中攻坚,专项整治工作取得亮眼阶段性成效。今年2月,电投综能发布公告称,按照国家电投集团综合智慧能源有限公司党委统一部署,公司正式启动为期两个月的无通讯、低效、无效电站“大排查、大整治”专项行动。
在这一宏观背景下,广东作为全国分布式光伏装机规模最大、市场化程度最高、应用场景最复杂的区域,已成为全国分布式光伏转型的“试验田”与“风向标”。市场的竞争维度,正从“跑马圈地”的规模竞赛,全面转向对资产全生命周期的“精耕细作”。戴穗从检测角度提出了更严格的底线:在广东,涉及起火、漏电的安全项必须执行100%全检,严禁抽检。2026年的广东分布式光伏市场,正生动演绎着从“规模竞赛”到“价值运营”的产业升级路径。
2026年4月21日,2026广东省新能源电力发展大会暨第十三届广东省光储论坛在广东顺德顺利落幕。目前,萨纳斯智维在广东地区已运营近70个风光储电站,同时覆盖分布式、集中式、储能电站等多种类型项目,资产类型多样、运维经验丰富,具备成熟的区域化服务能力。未来,萨纳斯智维将立足区域需求,以精细化、定制化运维服务,助力分布式光伏存量盘活、增量提效,为区域新能源高质量发展及双碳目标落地持续赋能。
据江门国资消息,近日,江鹤高速公路光伏试点工程(二期)正式并网发电,标志着全市首个利用高速公路互通围地建设的光伏项目建成投运,为市城建集团“高速+光伏”融合发展模式再添新成果。市城建集团在不影响通行安全的前提下,于江鹤高速杜阮互通约2200平方米围地上建设了分布式光伏阵列,装机容量305.23kWp。项目预计年均发电量约31万度,年均可减少碳排放约313吨,实现了社会效益与经济效益的统一。
4月21日,2026广东省新能源电力发展大会在顺德圆满举行。特邀绿能中环(武汉)管理有限责任公司总裁&湖北省电力机电行业协会副会长李韧出席,发表《四可:新型电力系统入场券》主题演讲,直击分布式光伏并网痛点、政策红线与改造路径,全场引发高度共鸣。
20263月31日,《户用分布式光伏发电并网技术要求》正式发布,将于2026年7月1日正式实施,替代《户用分布式光伏发电并网接口技术规范》。与2016版相比,新版有12处重大变化。例如,新版增加了“高低压穿越”,具体要求如下。
广东作为用电大省及电力市场化改革先行区,其光储产业的发展路径与机遇,对全国具有显著的风向标意义。4月21日,2026广东省新能源电力发展大会暨第十三届广东省光储论坛于广东顺德盛大召开。他指出,2026年是“十五五”规划的开局之年,也是分布式光伏与储能产业从规模扩张迈向价值深耕的关键转型期。十五五明确新能源为重要选项,构建新型能源体系与市场化机制。
在分布式光伏快速发展的当下,同样的屋顶、相近的装机规模,电站之间的发电量与收益却存在差距。长期收益组件表现如何影响收益兑现分布式光伏电站具有长期运营属性,组件的价值,不仅体现在发电能力,也体现在系统成本控制,以及长期运行的稳定性与可靠性。相较常规n型TOPCon组件,DeepBlue5.0的LCOE可降低约0.61%–3.84%。随着分布式光伏持续发展,电站之间的差异,正在从装机规模转向发电能力与长期收益。



