笔者曾在一个新能源公司做产品销售工作,因为懂一点技术,工作之闲余时间,也顺便写一些政府项目资金申报的专题报告,三年来写了五个项目,分别是深圳市发改委两个,经信委一个,科创委一个,南山区科技局一个,共申请政府无偿资金1500多万,基本上解决了公司研发人员工资,测试设备,生产设备的费用问题。
尽管深圳房价高,生活成本高,近年来有很多企业外迁,但深圳的GDP增速还是在全国前列,原因是多方面的,除了人才聚集,外向型经济,产业配套齐全外,深圳市政府对高科技企业的大力支持力度,也是很多内地城市望尘莫及的,(注,深圳指深圳市,内地指除深圳和港澳台外其它中国大陆地区),除了专题资金外,还有研发加计扣除,展会补贴,出口退税,专利补贴,上市补贴等等,这些资金及补贴的发放,极大在减少了产品开发成本。

政府的资金也不是随便给的,主要是给有创新能力的公司提供发展的动力,而最近几年从深圳迁出的企业,大多是科技含量不高的加工型工厂,不仅占据大量资源,创收能力也很有限。而留下的都是行业内佼佼者,科技含量高,市场竞争能力强,能给政府带来大量的财政收入,政府再把税收的一部分返回给企业,让企业发展壮大,实现共赢。
简单的说,一个公司只要有创新,就可以去申请政府资金扶持,下面是深圳市三个部门的主要资金申报分工:科创委主要负责技术突破,有可圈可点的技术就可以,门槛不高,资金也不多,验收时有产品和专利技术就可以了,资金主要用于研发设备和研发人员工资,一般在200万以下;发改委主要负责技术成果产业化和生产线升级换代,门槛较高,资金也比较多,验收时要看厂房,设备,资金主要用于购买生产设备,一般在500万以下;经信委主要注重工程实验室,装备,科研活动,门槛高,资金多,验收时要设备,资金主要用于购买测试设备,一般在1500万以下。
1、深圳市科技创新委员会
主要工作:促进高新技术企业的发展,负责高新技术企业认定工作;负责统筹协调基础研究、前沿技术研究、重大社会公益性技术研究及关键技术、共性技术研究;牵头组织经济社会发展重要领域的重大关键技术、共性技术攻关;会同有关部门组织科技重大专项的实施工作。提升重点实验室、工程实验室、工程中心等建设发展质量;组织实施重大技术攻关项目;形成一批高质量的核心自主知识产权和国际、国家技术标准。
主要申请项目
(1)科技研发资金创业资助项目
(2)科技研发资金技术开发项目
(3)科技研发资金应用示范项目
(4)广东省前沿与关键技术创新专项资金(省重大科技专项)
(5)科技研发资金技术攻关项目
(6)科技研发资金技术服务创新类技术平台建设项目
(7)科技研发资金技术服务创新类技术转移服务项目
(8)深圳市重点实验室、工程实验室、工程中心;500万,广东省工程技术研究中心;800万,国家级工程技术中心;1500万
(9)研究开发费用加计扣除
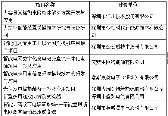
20xx年新能源行业深圳市科技研发资金技术开发项目表

2、深圳市经济贸易和信息化委员会
统筹协调产业转型升级工作并监督实施,按分工负责产业用地管理;推动行业技术创新和技术进步,以先进适用技术提升制造业和传统产业;参与组织实施国家、省有关科技重大专项;负责相关领域内的重大示范工程和新产品、新技术、新设备、新材料的推广应用。
主要申报项目
(1)深圳市战略性新兴产业发展专项资金(新能源专项)智能电网产业链关键环节提升计划,最高500万。
(2)企业技术中心,最高300万。
(3)战略性新兴产业发展专项资金品牌培育资助,最高100万
(4)深圳市节能环保产业发展专项资金对外合作推广计划,最高100万,
(5)深圳市战略性新兴产业资金企业贷款贴息及技术中心资助项目
20xx年深圳市战略性新兴产业发展专项资金品牌培育资助项目公示表

20xx年战略性新兴产业新能源发展专项资金

3、深圳市发展和改革委员会
统筹产业发展政策与产业规划,组织拟订综合性产业政策、产业发展导向目录和外商投资产业指导目录;负责对相关专项规划、产业政策与国民经济和社会发展战略、规划、计划的衔接平衡提出意见;统筹创新型城市建设和自主创新能力建设,规划培育高技术产业重大项目;负责推进国家高技术产业发展项目、国家综合性高技术产业基地建设相关工作。
负责各类投资项目的审批、核准、备案或转报管理;研究提出政府建设资金(包括市本级预算内资金、土地开发金以及其他财政性资金)的年度总规模和项目投资计划,经批准后组织实施综合协调推进重大项目建设,组织开展政府投资项目稽察和后评价工作;负责全口径外债的总量控制、结构优化工作。
拟订能源发展的规划和政策,经批准后组织实施;建立能源监测预警机制,承担保障能源安全的责任;统筹循环经济和节能减排工作,组织拟订并协调实施节能减排政策、措施,建立生态补偿机制,推进经济社会与资源、环境的协调发展。
20XX年第一批扶持计划拟支持项目名单

20XX年第二批扶持计划拟支持项目名单

20XX年第三批扶持计划拟支持项目名单

20XX年第四批扶持计划拟支持项目名单

光伏逆变器在行业也是一个需要不断创新的新能源高科技行业,深圳近几年也加大了这方面的投入,每年都组织了4到5次资金申报,让高科技公司轻装上阵。从2012年开始,逆变器价格跌了八九成,已经有几百家公司倒闭,相对而言,深圳的逆变器在公司竞争力比较强,但这一轮资金与技术竞赛中取得明显的优势,比如深圳古瑞瓦特公司,每年都会推出多个新机型,产品技术升级换代更新速度快,储能领域技术在国内首屈一指,科技创新是需要高科技人才和昂贵的设备,费用非常高,而这些项目资金可以由政府来承担大部分。
索比光伏网 https://news.solarbe.com/201702/17/108920.html

