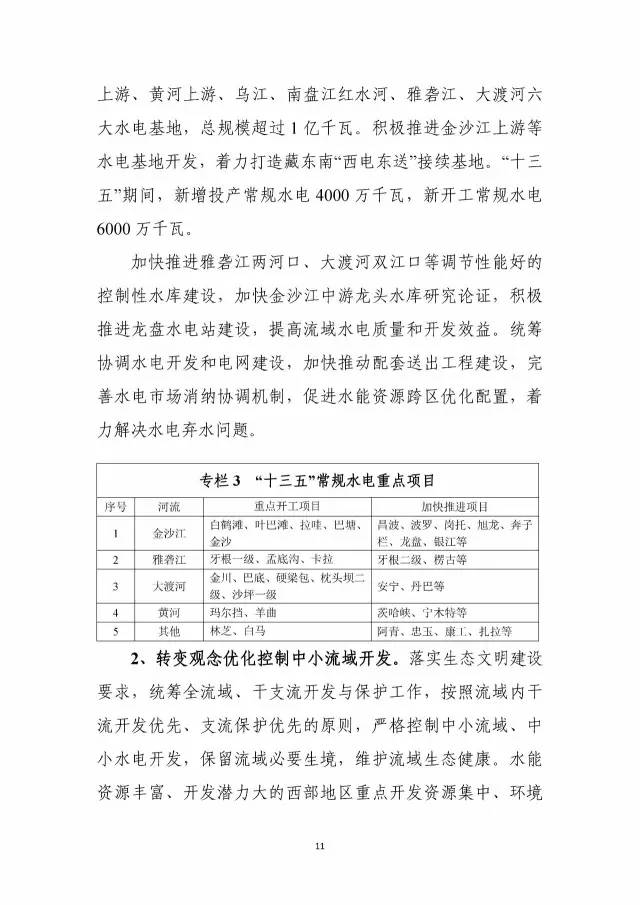
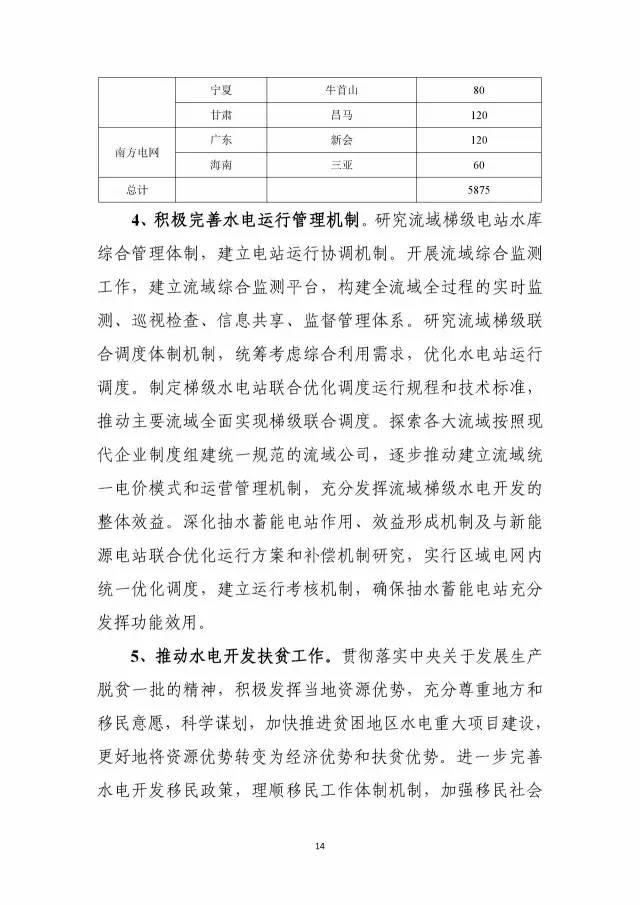
国家发展改革委网站16日公布《可再生能源发展“十三五”规划》,对风光水电、生物质能、地热能、海洋能等2016-2020年的发展给出明确规划。小编截取了其中“主要任务”部分。原文如下:

















索比光伏网 https://news.solarbe.com/201612/20/150815.html
国家发展改革委网站16日公布《可再生能源发展“十三五”规划》,对风光水电、生物质能、地热能、海洋能等2016-2020年的发展给出明确规划。小编截取了其中“主要任务”部分。原文如下:

















索比光伏网 https://news.solarbe.com/201612/20/150815.html
本站标注来源为“索比光伏网”、“碳索光伏"、"索比咨询”的内容,均属www.solarbe.com合法享有版权或已获授权的内容。未经书面许可,任何单位或个人不得以转载、复制、传播等方式使用。
经授权使用者,请严格在授权范围内使用,并在显著位置标注来源,未经允许不得修改内容。违规者将依据《著作权法》追究法律责任,本站保留进一步追偿权利。谢谢支持与配合!
近日,澳大利亚能源市场运营机构发布《2025年系统安全过渡计划》,明确该国国家电力市场正经历煤电退役、可再生能源替代的根本性变革,太阳能光伏与电池储能成为转型核心驱动力。韦斯特曼强调,澳大利亚家庭与企业以“全球领先速度”采纳分布式能源,政策激励、技术降价与能源独立需求共同推动这一趋势,光伏已成为可再生能源战略基石。业内认为,这份过渡计划为澳大利亚能源转型提供了清晰路线图。
阿尔及利亚360新闻网站11月10日报道,2025年前九个月,阿尔及利亚从中国进口的太阳能电池板数量创下历史纪录,达到1.4吉瓦(GW),而2024年同期仅约20兆瓦(MW),同比增长70倍,标志着阿尔及利亚可再生能源项目正加速推进。
2024年全球能源转型投资创下2.4万亿美元的新高,较2022-23年年均水平增长了20%。约三分之一的总额流入可再生能源技术,使可再生能源投资达到8070亿美元。
根据协议,项目分两阶段在埃及不同区域推进。HassanAllamUtilitiesEnergyPlatform则由欧洲复兴开发银行共同控股,目前管理2.3GW在建项目及1.65GW储备项目,覆盖风光等多个领域。据悉,埃及2025-26财年已将电力及可再生能源领域拨款提升至28亿美元,较上一财年近乎翻倍,目标2026年清洁能源发电占比提升至20%。此次1.2GW项目投产后,将助力埃及向2030年可再生能源占比42%、2040年65%的长期目标迈进。
近日,加纳SFI公司正式启动诺伯特·安库太阳能项目一期建设,项目终期规划容量达1GW,预计2032年全面运营。作为撒哈拉以南非洲地区规划中的最大在运太阳能项目,其资金与技术支持阵容强劲。南非当前在非洲光伏领域处于领先地位,HiveHydrogenSouthAfrica公司正建设1.4GW绿色制氢配套太阳能项目。加纳能源委员会数据显示,2024年该国热电厂发电量占比达69.9%,可再生能源仅占2.4%,已投运光伏装机容量仅132MW。
近日,澳大利亚可再生能源署宣布,批准向福蒂斯丘位于西澳皮尔巴拉地区的太阳能创新中心投资最高4500万澳元。该项目将建500MW级测试平台及1.5GW光伏开发储备,通过技术验证降低度电成本。目前福蒂斯丘已在中心内启动两项示范项目。此次投资深度契合ARENA“超低成本太阳能”计划。ARENA相关负责人表示,皮尔巴拉地区的技术突破将为澳大利亚光伏产业树立标杆。
近日,Infinity Power与Hassan Allam Utilities Energy Platform联合宣布,已与埃及电力和可再生能源部、埃及电力传输公司正式签署合作协议,将共同打造总规模1.2吉瓦的太阳能发电项目及配套720兆瓦时电池储能设施。
近日,菲律宾能源部第四轮绿色能源拍卖收官,成功锁定约10.2吉瓦可再生能源装机容量承诺,完成预设目标的96%,为该国清洁能源转型树立里程碑,标志着产业从“试验阶段”迈入“主流增长阶段”。菲律宾能源部表示,拍卖的热烈反响得益于可再生能源发展环境的持续优化,审批流程简化与电网接入条件改善显著增强了投资者信心。这些新增容量将为菲律宾能源转型目标提供核心支撑。
本期核发2025年8月可再生能源电量对应绿证2.00亿个,占比86.98%。2025年1—9月,国家能源局共计核发绿证21.08亿个,其中可交易绿证14.35亿个。全国绿证交易数量一览表2025年9月,全国单独交易绿证4410万个,交易平均价格为4.99元/个,环比下降11.78%。
李婷用具体数据展现中国新能源领域的飞跃:过去10年,中国太阳能发电量增长35倍,风能发电量增长9倍;作为全球首个且唯一年度发电量突破10万亿千瓦时的经济体,中国已构建起全球规模最大、发展最快的可再生能源体系,并建成全球最完整的新能源产业链。
法兰克福机场已开始在其西跑道上运行一个2.8公里长的垂直太阳能系统。该系统由德国公司Next2Sun开发和实施,由37,000个组成,装机容量为17.4MWp。该基础设施预计每年可产生多达1740万千瓦时的可再生能源。在施工阶段,采取了保护当地生物多样性的具体措施。直接应用和可持续目标产生的能量将主要用于空调系统和机场的电动汽车车队。这一举措符合法兰克福机场股份公司的可持续发展战略。法兰克福机场股份公司的可持续发展战略旨在到2045年实现气候中和。



