随着光伏发电政策的日益完善,国内大型建筑工程正好赶上了光伏补贴的好时光,光伏建筑一体化队伍逐步壮大,慢慢的这些建筑也给自己“美容”换上了新妆,既节能又环保,还给建筑物披上了环保的外衣。
光伏建筑一体化建设因需求特殊,通常项目在建设时,需要实现5大要求:满足建筑美学的要求、满足建筑物的采光要求、满足建筑的安全性能要求、满足安装方便的要求、PVB封装技术的采用要能保障组件原有的使用寿命要求。此外,还要严格遵守光伏建筑一体化的行业标准。
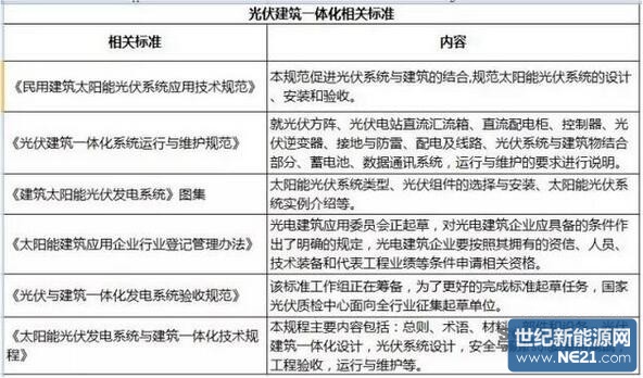
为规范我国光伏建筑一体化的健康有序发展,有关部门推出了一系列的行业标准,今天小编就将目前已有的光伏建筑一体化的相关标准汇总如下图,供参考。
索比光伏网 https://news.solarbe.com/201609/19/158144.html

