2016年上半年,对于中国光伏市场来说,完全可以用一个词--“火爆”来形容。据统计,上半年全国新增光伏装机规模超过20GW,是去年同期的近3倍。上半年国内光伏市场抢装行情热情高涨,不过下半年仍有发展空间,业内预计2016年全年光伏装机将超过30GW。同时专家指出,下半年国内光伏市场发展整体趋缓,大企业自有产能的扩张以及未来竞争的加剧,而中小企业缺乏规模和品牌优势,企业之间的重组、整合会加快推进,这也将会有力地推动光伏发电技术的进步,同时降低度电成本。
在此背景下,光伏产业面临更大的行业整合。为鼓励太阳能光伏行业创新,促进产学合作,加快高科技成果转化步伐,由OFweek中国高科技行业门户主办、OFweek太阳能光伏网共同承办的OFweek 2016中国太阳能行业年度评选活动将于2016年11月17日在中国深圳隆重举行,活动已成为中国高科技领域最具专业性、影响力和代表性的行业参选之一。
本次活动引起了光伏行业的强烈反响,得到了众多知名的光伏企业的积极回应及广泛参与,表现了众多光伏企业的申报热情。截至目前,已有多家知名的光伏企业进行申报:汉能集团、上海正硅、国能日新、北京研华、英威腾、浙江昱能、深圳首骋、昌盛日电、陕西众森、博立码杰、韩华新能源、上海兆能、山亿新能源、佛山聚高、深圳禾望、酒泉润科、上海龙造、中电云商、欧姆尼克、贺利氏、阳光电源、晋能科技、爱康光电、爱康能源、爱康金属、爱康富罗纳、上能电气、海润光伏、中利腾晖、迈贝特、青岛萨纳斯、浙江柳晶。更多参评企业资料持续审核中。
其中申报“最佳逆变器供应商”的企业有:深圳市英威腾光伏科技有限公司、浙江昱能科技有限公司、上海兆能电力电子技术有限公司、山亿新能源股份有限公司、深圳市禾望电气股份有限公司、酒泉润科新能源有限公司、苏州欧姆尼克新能源科技有限公司、阳光电源股份有限公司、上能电气股份有限公司。
申报“最佳光伏配套商”的企业有:佛山市聚高新能源有限公司、陕西众森电能科技有限公司、上海龙造电气有限公司、苏州爱康金属科技有限公司、迈贝特(厦门)新能源有限公司。
申报“最佳电站解决方案商”的企业有:北京国能日新系统控制技术有限公司、北京研华兴业电子科技有限公司、中利腾晖光伏科技有限公司、青岛萨纳斯智能科技股份有限公司。
申报“最佳电站投资商”的企业有:青岛昌盛日电太阳能科技股份有限公司、上海正硅新能源科技有限公司、苏州爱康能源工程技术股份有限公司、海润光伏科技股份有限公司。
申报“最佳组件供应商”的企业有:韩华新能源(启东)有限公司、上海正硅新能源科技有限公司、晋能清洁能源科技有限公司、苏州爱康光电科技有限公司、海润光伏科技股份有限公司、中利腾晖光伏科技有限公司。
申报“最佳光伏材料商”的企业有:深圳市首骋新材料科技有限公司、上海贺利氏工业技术材料有限公司、浙江柳晶整流器有限公司。
申报“‘光伏+’创新企业奖”的企业有:江苏中电云商有限公司、上海贺利氏工业技术材料有限公司、博立码杰通讯(深圳)有限公司、汉能控股集团、上海爱康富罗纳投资管理有限公司、上能电气股份有限公司、青岛萨纳斯智能科技股份有限公司、浙江柳晶整流器有限公司。
申报“最佳光伏扶贫项目奖”的企业有:青岛昌盛日电太阳能科技股份有限公司、汉能控股集团、阳光电源股份有限公司、晋能清洁能源科技有限公司。
目前本次活动的参评环节还在继续,尚未申报的光伏企业仍可申报。本次颁奖活动设立了8个光伏奖项,让光伏行业相关企业均有机会竞逐奖项。
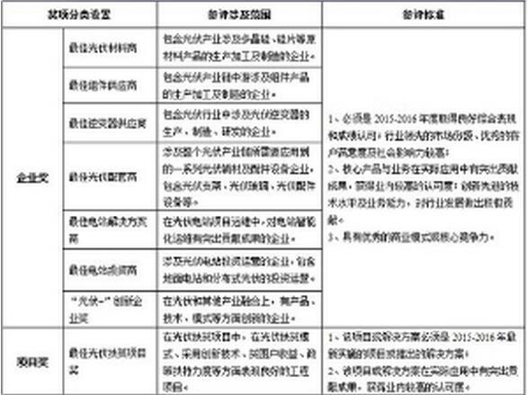
评选奖项设置及标准

备注:本次活动最终解释权属OFweek主办方所有,主办单位与评审团保留奖项增删与奖杯数量的权利,结果刊载最终以网站公告为主。
关于参赛报名及市场合作事宜,请联系:

活动将邀请高端科技类、财经类大众媒体以及光伏行业专业媒体到场参与,大大提升获奖企业的品牌知名度。所以,还没申报的光伏企业抓紧时间赶紧报名吧!
报名方式(报名截止:2016年8月31日)
方式一:请致电86-755-83279016-829或发送电子邮件至liuyufeng@ofweek.com,索取报名表。
方式二:请登入活动网站http://www.ofweek.com/award/2016/solar/,在线填写并提交报名表。
索比光伏网 https://news.solarbe.com/201608/15/101252.html

