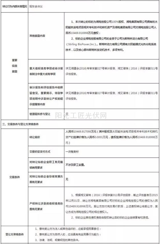
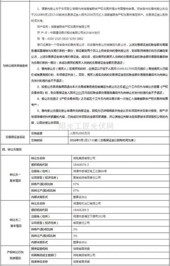
公告显示,以上标的于2016年8月5日正式挂牌,同年9月1日期满。在此期间,意向受让方需向湖南省联合产权交易所提出书面意向申请,符合条件的意向受让方应于2016年9月1日17:30前将交易保证金人民币2000万元汇入湖南省联合产权交易所指定账户。若只征集到一个符合条件的意向受让方,则该意向受让方被确定为受让方,上述交易保证金扣除全部交易服务费后直接转为交易价款的一部分;若征集到两个及以上符合条件的意向受让方,则采取网络竞价的方式确定受让方,上述交易保证金转为竞价保证金。成交后,成功竞买的竞买人交纳的交易保证金扣除全部交易服务费后转为交易价款的一部分;未成功竞买的竞买人交纳的交易保证金全额无息退还。
湘电将退出光热发电市场
此次转让的标的企业为湘电控股有限公司(XEMC HOLDING,INC),于2011年4月在美国特拉华州注册成立,其定位是湘电集团现有产品出口美国和北美市场的商业平台、并购整合美国先进技术开发公司及优势制造公司的投资平台以及研发斯特林热电联供系统等高端装备技术的研发平台。此次将一并转让的资产包括:湘电集团有限公司拥有的湘电控股公司的97%股权、太阳能热发电项目相关专利技术和样机资产、对湘电控股公司人民币10469.916998万元债权以及与湘潭电机进出口有限公司持有的湘电控股公司(XEMC HOLDING,INC.)3%股权。
公告显示,此次转让底价为10469.917098万元(其中股权及太阳能热发电项目相关专利技术和样机资产的挂牌价格为人民币0.0001万元,债权挂牌价格为人民币10469.916998万元),交易价款支付方式为一次性支付且不涉及职工安置。目前尚不清楚其债权构成,但0.0001万元对应的太阳能热发电项目相关专利技术和样机资产表明,湘电欲求止损而几乎零价格出售相关资产。当然,需要注意的是,标的企业其他债权债务由股权转让后的标的企业继续享有和承担,湘电控股目前的负债可能是其寻找到目标企业的的较大障碍。
据了解,湘电控股有限公司主要资产为其全资子公司斯特林动力有限公司(Stirling Bio Power,Inc)。斯特林动力有限公司拥有太阳能碟式光热光电系统技术,以及核心部件斯特林发动机技术、多项专利。由此看来,湘电集团此举意味着其将完全退出光热发电市场。
资金不足与业务转移或是主因
追溯湘电集团的光热发电业务发展史可以看到,湘电集团1985年就成功研制出我国第一台6KW的碟式太阳能热发电系统,之后通过相继于2011年收购美国斯特林生物质发电技术公司SBI,2012年收购碟式斯特林光热发电技术公司SES的技术资产加快了碟式光热发电技术的应用和推广步伐。到目前为止,湘电已拥有38KW、25KW和15KW三种型号的碟式光热发电系统的研发和批量化生产能力。Stirling Bio Power,Inc即是湘电依托其收购的两家美国碟式斯特林技术公司的技术资产而设立的,此前主要依托该公司推动斯特林光热发电技术的研发。
究竟是什么原因导致湘电集团放弃已耕耘长达30年之久的业务板块?从公告中我们也许可以窥出一二。据公告显示,湘电控股有限公司在2015年度的营业收入均为0,营业利润为-182.77万;截止2016年5月31日,其2016年度营业收入也为0元,营业利润为-57218.48美元(根据美国企业准则编制),作为大型国有上市公司主要控股的子公司,如此成绩单自然不会令股东满意。
“一方面是资金不足,继续发展光热业务比较吃力;另一方面是公司的高层发生变动,管理者的发展思路不同,业务重心发生了一定转移。”一位知情人士透露。
碟式斯特林光热发电市场或生变
从市场角度来说,碟式技术可以说是市场关注度最低的一种光热发电技术。碟式光热发电技术的优点在于其是四种光热发电技术中热电转换效率最高的,最高可达32%,同时由于其模块化的特点,单机即可实现独立发电,同时也可组建大规模商业化电站,这些独特的优势为其积累了一部分的拥趸,他们希望通过布局离网型分布式发电和大规模商业化电站使其优势得以体现。
随着SBI和SES先后被湘电集团收购,截止目前,海外的碟式斯特林技术玩家较知名的仅剩下瑞典的Cleanergy,其余的多数碟式玩家则集中于中国,如中航工业西安航空发动机(集团)有限公司、东方宏海新能源科技发展有限公司、上海齐耀动力技术有限公司、杭州聚达能源科技有限公司、河北广斯太阳能科技有限公司、无锡福兰德科技有限公司等企业都在进行着碟式斯特林光热发电技术的研发或项目推进。
如果湘电集团的光热业务由此前的同行接手,对于技术提升空间仍较大的碟式斯特林发电技术来说,此次业务转让可能使湘电集团积累多年的经验和优势与另一企业完成整合,对于接手企业的技术能力提升或将大有裨益,碟式斯特林光热发电产业的市场格局将发生重大变化。
具体公告内容如下图:




索比光伏网 https://news.solarbe.com/201608/07/161913.html

