索比光伏网讯:为贯彻落实《中华人民共和国国民经济和社会发展第十三个五年规划纲要》和《中国制造2025》,加快推进生态文明建设,促进工业绿色发展,工信部制定了《工业绿色发展规划(2016-2020年)》。
原文如下:
各省、自治区、直辖市及计划单列市、新疆生产建设兵团工业和信息化主管部门,各省、自治区、直辖市通信管理局,有关中央企业,部属有关事业单位:
为贯彻落实《中华人民共和国国民经济和社会发展第十三个五年规划纲要》和《中国制造2025》,加快推进生态文明建设,促进工业绿色发展,我部制定了《工业绿色发展规划(2016-2020年)》。现印发你们,请结合实际认真贯彻落实。
工业和信息化部
2016年6月30日
工业绿色发展规划(2016-2020年)
为落实《国民经济和社会发展第十三个五年规划纲要》和《中国制造2025》战略部署,加快推进生态文明建设,促进工业绿色发展,制定本规划。
一、面临的形势
“十二五”时期,工业领域坚持把发展资源节约型、环境友好型工业作为转型升级的重要着力点,把节能减排作为转方式、调结构的重要抓手,大力推进技术改造,推广节能环保新技术、新装备和新产品,逐步完善节能减排工作体系,圆满完成“十二五”目标任务。工业能效和水效大幅提升,规模以上企业单位工业增加值能耗累计下降28%,实现节能量6.9亿吨标准煤,单位工业增加值用水量累计下降35%,提前一年完成“十二五”淘汰落后产能任务。工业清洁生产先进适用工艺技术大范围示范推广,开展有毒有害原料替代,工业产品绿色设计推进机制初步建立。工业资源综合利用产业规模稳步壮大,技术装备水平不断提高,五年利用大宗工业固体废物约70亿吨、再生资源12亿吨。节能环保产业快速增长,2015年节能环保装备、资源综合利用、节能服务等节能环保产业产值约4万亿元。
未来五年,是落实制造强国战略的关键时期,是实现工业绿色发展的攻坚阶段。资源与环境问题是人类面临的共同挑战,推动绿色增长、实施绿色新政是全球主要经济体的共同选择,资源能源利用效率也成为衡量国家制造业竞争力的重要因素,推进绿色发展是提升国际竞争力的必然途径。我国工业总体上尚未摆脱高投入、高消耗、高排放的发展方式,资源能源消耗量大,生态环境问题比较突出,形势依然十分严峻,迫切需要加快构建科技含量高、资源消耗低、环境污染少的绿色制造体系。加快推进工业绿色发展,也是推进供给侧结构性改革、促进工业稳增长调结构的重要举措,有利于推进节能降耗、实现降本增效,有利于增加绿色产品和服务有效供给、补齐绿色发展短板。
二、总体要求
(一)指导思想
贯彻落实党的十八大及十八届三中、四中、五中全会精神,牢固树立创新、协调、绿色、开放、共享的发展理念,全面落实制造强国战略,坚持节约资源和保护环境基本国策,高举绿色发展大旗,紧紧围绕资源能源利用效率和清洁生产水平提升,以传统工业绿色化改造为重点,以绿色科技创新为支撑,以法规标准制度建设为保障,实施绿色制造工程,加快构建绿色制造体系,大力发展绿色制造产业,推动绿色产品、绿色工厂、绿色园区和绿色供应链全面发展,建立健全工业绿色发展长效机制,提高绿色国际竞争力,走高效、清洁、低碳、循环的绿色发展道路,推动工业文明与生态文明和谐共融,实现人与自然和谐相处。
(二)基本原则
创新驱动,标准引领。促进工业绿色发展科技创新、管理创新和商业模式创新,研发推广核心关键绿色工艺技术及装备。加快完善工业能效、水效、排放和资源综合利用等标准,依法实施绿色监管,引导绿色消费。
政策引导,市场推动。发挥政府在推进工业绿色发展中的引导作用,优化工业结构和区域布局,加强机制创新,形成有效的激励约束机制。强化企业在推进工业绿色发展中的主体地位,激发企业活力和创造力,积极履行社会责任。
改造存量,优化增量。加快传统制造业绿色改造升级,鼓励使用绿色低碳能源,提高资源利用效率,淘汰落后设备工艺,从源头减少污染物产生。积极引领新兴产业高起点绿色发展,强化绿色设计,加快开发绿色产品,大力发展节能环保产业。
全面推进,重点突破。着力解决重点行业、企业和区域发展中的资源环境问题,充分发挥试点示范的带动作用。积极推进新兴产业和中小企业的绿色发展,加快工业绿色发展整体水平提升。
(三)发展目标
到2020年,绿色发展理念成为工业全领域全过程的普遍要求,工业绿色发展推进机制基本形成,绿色制造产业成为经济增长新引擎和国际竞争新优势,工业绿色发展整体水平显著提升。
——能源利用效率显著提升。工业能源消耗增速减缓,六大高耗能行业占工业增加值比重继续下降,部分重化工业能源消耗出现拐点,主要行业单位产品能耗达到或接近世界先进水平,部分工业行业碳排放量接近峰值,绿色低碳能源占工业能源消费量的比重明显提高。
——资源利用水平明显提高。单位工业增加值用水量进一步下降,大宗工业固体废物综合利用率进一步提高,主要再生资源回收利用率稳步上升。
——清洁生产水平大幅提升。先进适用清洁生产技术工艺及装备基本普及,钢铁、水泥、造纸等重点行业清洁生产水平显著提高,工业二氧化硫、氮氧化物、化学需氧量和氨氮排放量明显下降,高风险污染物排放大幅削减。
——绿色制造产业快速发展。绿色产品大幅增长,电动汽车及太阳能、风电等新能源技术装备制造水平显著提升,节能环保装备、产品与服务等绿色产业形成新的经济增长点。
——绿色制造体系初步建立。绿色制造标准体系基本建立,绿色设计与评价得到广泛应用,建立百家绿色示范园区和千家绿色示范工厂,推广普及万种绿色产品,主要产业初步形成绿色供应链。

三、主要任务
(一)大力推进能效提升,加快实现节约发展
坚持节约优先,大力推进能源消费革命,提高工业能源利用效率,促进企业降本增效,加快形成绿色集约化生产方式,增强制造业核心竞争力。
以供给侧结构性改革为导向,推进结构节能。把优化工业结构和能源消费结构作为新时期推进工业节能的重要途径,加强节能评估审查和后评价,进一步提高能耗、环保等准入门槛,严格控制高耗能行业产能扩张。以钢铁、石化、建材、有色金属等行业为重点,积极运用环保、能耗、技术、工艺、质量、安全等标准,依法淘汰落后和化解过剩产能。加快发展能耗低、污染少的先进制造业和战略性新兴产业,促进生产型制造向服务型制造转变。大力调整产品结构,积极开发高附加值、低消耗、低排放产品。大力推进工业能源消费结构绿色低碳转型,鼓励企业开发利用可再生能源,加快工业企业分布式能源中心建设,在具备条件的工业园区或企业实施煤改气或可再生能源替代化石能源,推广绿色照明。实施煤炭清洁高效利用行动计划,在焦化、煤化工、工业锅炉、窑炉等重点用煤领域,推进煤炭清洁、高效、分质利用。
以先进适用技术装备应用为手段,强化技术节能。全面推进传统行业节能技术改造,深入推进重点行业、重点企业能效提升专项行动,加快推广高温高压干熄焦、无球化粉磨、新型结构铝电解槽、智能控制等先进技术。继续推进锅炉、电机、变压器等通用设备能效提升工程,组织实施空压机系统能效提升计划。围绕高耗能行业企业,加快工艺革新,实施系统节能改造,鼓励先进节能技术的集成优化运用,推广电炉钢等短流程工艺和铝液直供,推动工业节能从局部、单体节能向全流程、系统节能转变。提升产品的轻量化水平,推广复合材料、轻合金、真空镀铝纸等高强韧度新型材料,推广超高强度钢热冲压成形技术、真空高压铸造、超高真空薄壁铸造等轻量化成形工艺。普及中低品位余热余压发电、供热及循环利用,积极推进利用钢铁、化工等行业企业的低品位余热向城市居民供热,促进产城融合。实施工业园区节能改造工程,加强园区能源梯级利用,推进集中供热制冷。
以能源管理体系建设为核心,提升管理节能。贯彻强制性能耗标准,在电解铝、水泥行业落实阶梯电价、差别电价等价格政策。推动重点企业能源管理体系建设,将能源管理体系贯穿于企业生产全过程,定期开展能源计量审查、能源审计、能效诊断和对标,发掘节能潜力,构建能效提升长效机制。实施重点行业能效领跑者引领行动,带动行业整体能效提升。围绕中小工业企业节能管理,搭建公共服务平台,组织开展节能服务公司进企业活动,全面提升中小企业能源管理意识和能力。加强工业节能监察,组织开展强制性能耗、能效标准贯标及落后用能设备淘汰等监察,实施重点行业、重点用能企业专项监察和督查,严格执行《节约能源法》和《工业节能管理办法》等法规。进一步完善覆盖全国的省、市、县三级节能监察体系,支持完善硬件设施、开展业务培训,切实履行监察职能。

(二)扎实推进清洁生产,大幅减少污染排放
围绕重点污染物开展清洁生产技术改造,推广绿色基础制造工艺,降低污染物排放强度,促进大气、水、土壤污染防治行动计划落实。
减少有毒有害原料使用。修订国家鼓励的有毒有害原料替代目录,引导企业在生产过程中使用无毒无害或低毒低害原料,从源头削减或避免污染物的产生,推进有毒有害物质替代。推进电器电子、汽车等重点产品有毒有害物质限制使用。继续实施高风险污染物削减行动计划,强化汞、铅、高毒农药等减量替代,逐步扩大实施范围,降低环境风险。实施挥发性有机物削减计划,在涂料、家具、印刷、汽车制造涂装、橡胶制品、制鞋等重点行业推广替代或减量化技术。推广无铬耐火材料。
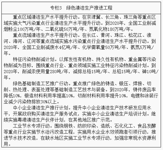
推进清洁生产技术改造。针对二氧化硫、氮氧化物、化学需氧量、氨氮、烟(粉)尘等主要污染物,积极引导重点行业企业实施清洁生产技术改造,逐步建立基于技术进步的清洁生产高效推行模式。在京津冀、长三角、珠三角、东北地区等重点区域组织实施钢铁、建材等重点行业清洁生产水平提升工程,降低二氧化硫、氮氧化物、烟(粉)尘排放强度。在长江、黄河等七大流域组织实施重点行业清洁生产水平提升工程,降低造纸、化工、印染、化学原料药、电镀等行业废水排放总量及化学需氧量、氨氮等污染物排放强度。推进工业领域土壤污染源头防治,推广先进适用的土壤修复技术装备和产品。
加强节水减污。围绕钢铁、化工、造纸、印染、饮料等高耗水行业,实施用水企业水效领跑者引领行动,开展水平衡测试及水效对标达标,大力推进节水技术改造,推广工业节水工艺、技术和装备。强化高耗水行业企业生产过程和工序用水管理,严格执行取水定额国家标准,围绕高耗水行业和缺水地区开展工业节水专项行动,提高工业用水效率。推进水资源循环利用和工业废水处理回用,推广特许经营、委托营运等专业化节水模式,推动工业园区集约利用水资源,实行水资源梯级优化利用和废水集中处理回用。推进中水、再生水、海水等非常规水资源的开发利用,支持非常规水资源利用产业化示范工程,推动钢铁、火电等企业充分利用城市中水,支持有条件的园区、企业开展雨水集蓄利用。
推广绿色基础制造工艺。推广清洁高效制造工艺,以铸造、热处理、焊接、涂镀等领域为重点,推广应用合金钢无氧化清洁热处理、热处理气氛减量化、真空低压渗碳热处理、感应热处理等高效节能热处理工艺,无铅波峰焊接抗氧化、氮气保护无铅再流焊接、高效节材摩擦焊等焊接工艺,绿色化除油、无铅电镀、三价铬电镀、电镀铬替代等清洁涂镀技术,减少制造过程的能源消耗和污染物排放。推进短流程、无废弃物制造,重点发展近净成形、数字化无模铸造、增材制造、新型防腐蚀等短流程绿色节材工艺技术,以及干式切削加工、低温微量润滑切削加工、铸件余热时效热处理等无废弃物制造技术,减少生产过程的资源消耗。

(三)加强资源综合利用,持续推动循环发展
按照减量化、再利用、资源化原则,加快建立循环型工业体系,促进企业、园区、行业、区域间链接共生和协同利用,大幅度提高资源利用效率。
大力推进工业固体废物综合利用。以高值化、规模化、集约化利用为重点,围绕尾矿、废石、煤矸石、粉煤灰、冶炼渣、冶金尘泥、赤泥、工业副产石膏、化工废渣等工业固体废物,推广一批先进适用技术装备,推进深度资源化利用。深入推进承德、朔州、贵阳等资源综合利用基地建设,选择有基础、有潜力、产业集聚和示范效应明显的地区,合理布局,突出特色,加强体制机制和运行管理模式创新,打造完整的工业固体废物综合利用产业链。探索资源综合利用产业区域协同发展新模式,发挥各地优势,推动区域资源综合利用协同发展,实施京津冀地区资源综合利用产业协同发展行动计划,建立若干工业固体废物综合利用跨省界协同发展示范区。
加快推动再生资源高效利用及产业规范发展。围绕废钢铁、废有色金属、废纸、废橡胶、废塑料、废油、废弃电器电子产品、报废汽车、废旧纺织品、废旧动力电池、建筑废弃物等主要再生资源,加快先进适用回收利用技术和装备推广应用。建设一批再生资源产业集聚区,推进再生资源跨区域协同利用,构建区域再生资源回收利用体系。落实生产者责任延伸制度,在电器电子产品、汽车领域等行业开展生产者责任延伸试点示范。促进行业秩序逐步规范,定期发布符合行业规范条件的企业名单,培育再生资源行业骨干企业。
积极发展再制造。围绕传统机电产品、高端装备、在役装备等重点领域,实施高端、智能和在役再制造示范工程,打造若干再制造产业示范区。加强再制造技术研发与推广,研发应用再制造表面工程、疲劳检测与剩余寿命评估、增材制造等关键共性技术工艺,开发自动化高效解体、零部件绿色清洗、再制造产品服役寿命评估、基于监测诊断的个性化设计和在役再制造关键技术。引导再制造企业建立覆盖再制造全流程的产品信息化管理平台,促进再制造规范健康发展。推进产品认定,鼓励再制造产品推广应用。
全面推行循环生产方式。推进钢铁、有色、石化、化工、建材等行业拓展产品制造、能源转换、废弃物处理-消纳及再资源化等行业功能,强化行业间横向耦合、生态链接、原料互供、资源共享。因地制宜推进水泥窑协同处置固体废物,鼓励造纸行业利用林业废物及农作物秸秆等制浆。推进各类园区进行循环化改造,实现生产过程耦合和多联产,提高园区资源产出率和综合竞争力。

(四)削减温室气体排放,积极促进低碳转型
工业是应对气候变化的重点领域,实现2030年碳排放达峰目标,必须在加大工业节能力度的同时,多措并举,推动部分行业、部分园区率先达峰。
推进重点行业低碳转型。结合碳排放重点行业特点,制定重大低碳技术推广实施方案,促进先进适用低碳新技术、新工艺、新设备和新材料的推广应用。研究制定钢铁、建材、有色、化工等重点行业碳排放控制目标和行动方案,提升重点行业碳生产力水平。在重点行业,选择一批减排潜力大、成熟度高、先进适用的重大低碳技术示范推广,促进工业行业碳排放强度下降。
控制工业过程温室气体排放。以减少工业过程二氧化碳、氧化亚氮、氢氟碳化物、全氟化碳、六氟化硫等温室气体排放为目标,以水泥、钢铁、石灰、电石、己二酸、硝酸、化肥、制冷剂生产等为重点,控制工业过程温室气体排放。开展水泥生产原料替代,利用工业固体废物等非碳酸盐原料生产水泥,减少生产过程二氧化碳排放。开展高碳产品替代,引导使用新型低碳水泥替代传统水泥、新型钢铁材料或可再生材料替代传统钢材、有机肥或缓释肥替代传统化肥,减少高碳排放产品消费。
开展工业低碳发展试点示范。继续开展园区试点示范,结合新型工业化产业示范基地建设,加大低碳工业园区建设力度,制定国家低碳工业园区指南,推进园区碳排放清单编制工作,推动园区企业参与碳排放权交易。开展低碳企业试点示范,引导企业实施低碳发展战略,逐步建立低碳企业评价标准、指标体系和激励约束机制,培育低碳标杆企业,增强企业低碳竞争力。鼓励建材、化工等行业实施碳捕集、利用与封存试点示范,促进二氧化碳资源化利用。

(五)提升科技支撑能力,促进绿色创新发展
紧跟科技革命和产业变革的方向,加快绿色科技创新,加大关键共性技术研发力度,增加绿色科技成果的有效供给,发挥科技创新在工业绿色发展中的引领作用。
加快传统产业绿色化改造关键技术研发。围绕钢铁、有色、化工、建材、造纸等行业,以新一代清洁高效可循环生产工艺装备为重点,结合国家科技重大工程、重大科技专项等,突破一批工业绿色转型核心关键技术,研制一批重大装备,支持传统产业技术改造升级。重点支持钢铁行业研发换热式两段焦炉及高效、清洁全废钢电炉冶炼新工艺,有色行业研发超大容量电解槽、连续吹炼等设备与工艺,化工行业研发流化床多晶硅生产、氯化法钛白粉生产、新一代分离膜及膜器等新工艺及装备,水泥行业研发新型低碳、高标号熟料生产工艺,造纸行业研发高速造纸机智能化控制设备、非木浆黑液高浓度提取及蒸发工艺。
支持绿色制造产业核心技术研发。面向节能环保、新能源装备、新能源汽车等绿色制造产业的技术需求,加强核心关键技术研发,构建支持绿色制造产业发展的技术体系。节能环保产业重点研发煤炭清洁高效利用、朗肯循环等余热高效利用、高耗能行业节能新工艺等节能技术,挥发性有机物在线分析仪、高浓度氨氮废水处理、化工废盐焚烧处理及资源化、污泥高速流体喷射破碎干化等环保技术及装备,以及低品位共伴生矿产资源高效利用、赤泥和电解锰渣资源化利用、钢渣微粉等综合利用技术装备。新能源装备重点研发核心装备部件制造、并网、电网调度和运维管理等关键技术。电动汽车重点推进动力电池、电机、电控等技术研发。
鼓励支撑工业绿色发展的共性技术研发。按照产品全生命周期理念,以提高工业绿色发展技术水平为目标,加大绿色设计技术、环保材料、绿色工艺与装备、废旧产品回收资源化与再制造等领域共性技术研发力度。重点突破产品轻量化、模块化、集成化、智能化等绿色设计共性技术,研发推广高性能、轻量化、绿色环保的新材料,突破废旧金属、废塑料等产品智能分选与高值利用、固体废物精细拆解与清洁再生等关键产业化技术,开展基于全生命周期的绿色评价技术研究。
(六)加快构建绿色制造体系,发展壮大绿色制造产业
强化产品全生命周期绿色管理,支持企业推行绿色设计,开发绿色产品,建设绿色工厂,发展绿色工业园区,打造绿色供应链,全面推进绿色制造体系建设。
开发绿色产品。按照产品全生命周期绿色管理理念,遵循能源资源消耗最低化、生态环境影响最小化、可再生率最大化原则,大力开展绿色设计示范试点,以点带面,加快开发具有无害化、节能、环保、低耗、高可靠性、长寿命和易回收等特性的绿色产品。积极推进绿色产品第三方评价和认证,发布工业绿色产品目录,引导绿色生产,促进绿色消费。建立各方协作机制,开展典型产品评价试点,建立有效的监管机制。
创建绿色工厂。按照厂房集约化、原料无害化、生产洁净化、废物资源化、能源低碳化的原则分类创建绿色工厂。引导企业按照绿色工厂建设标准建造、改造和管理厂房,集约利用厂区。鼓励企业使用清洁原料,对各种物料严格分选、分别堆放,避免污染。优先选用先进的清洁生产技术和高效末端治理装备,推动水、气、固体污染物资源化和无害化利用,降低厂界环境噪声、振动以及污染物排放,营造良好的职业卫生环境。采用电热联供、电热冷联供等技术提高工厂一次能源利用率,设置余热回收系统,有效利用工艺过程和设备产生的余(废)热。提高工厂清洁和可再生能源的使用比例,建设厂区光伏电站、储能系统、智能微电网和能管中心。
发展绿色工业园区。以企业集聚化发展、产业生态链接、服务平台建设为重点,推进绿色工业园区建设。优化工业用地布局和结构,提高土地节约集约利用水平。积极利用余热余压废热资源,推行热电联产、分布式能源及光伏储能一体化系统应用,建设园区智能微电网,提高可再生能源使用比例,实现整个园区能源梯级利用。加强水资源循环利用,推动供水、污水等基础设施绿色化改造,加强污水处理和循环再利用。促进园区内企业之间废物资源的交换利用,在企业、园区之间通过链接共生、原料互供和资源共享,提高资源利用效率。推进资源环境统计监测基础能力建设,发展园区信息、技术、商贸等公共服务平台。
建立绿色供应链。以汽车、电子电器、通信、机械、大型成套装备等行业的龙头企业为依托,以绿色供应链标准和生产者责任延伸制度为支撑,带动上游零部件或元器件供应商和下游回收处理企业,在保证产品质量的同时践行环境保护责任,构建以资源节约、环境友好为导向,涵盖采购、生产、营销、回收、物流等环节的绿色供应链。建立绿色原料及产品可追溯信息系统。
支持企业实施绿色战略、绿色标准、绿色管理和绿色生产,开展绿色企业文化建设,提升品牌绿色竞争力。引导企业建立集资源、能源、环境、安全、职业卫生为一体的绿色管理体系,将绿色管理贯穿于企业研发、设计、采购、生产、营销、服务等全过程,实现生产经营管理全过程绿色化。培育一批具有自主品牌、核心技术能力强的绿色龙头骨干企业,发挥大型企业集团示范带动作用,在绿色发展上先行先试,引导企业建立信息公开制度,定期发布社会责任报告和可持续发展报告。

(七)充分发挥区域比较优势,推进工业绿色协调发展
在区域工业发展中贯彻绿色理念,发挥地区比较优势,加强区域协同,促进区域工业绿色发展。
紧扣主体功能定位,进一步调整和优化工业布局。发挥主体功能区规划的引导作用,根据区域资源承载力和环境容量,确定区域工业发展方向和开发强度。优化开发区域积极发展节能、节地、环保的先进制造业,推动产业结构向高端、高效、高附加值转变,大力提高清洁能源比重,能源和水资源消耗以及污染物排放强度达到或接近国际先进水平。重点开发区域合理开发并有效保护能源和矿产资源,将资源优势转化为经济优势,改造传统产业,大力发展新兴产业,大幅提高清洁生产水平,降低资源消耗、污染物和二氧化碳排放强度。限制开发区域加强开发强度管制,限制进行大规模高强度工业化开发。禁止开发区域不得进行工业化开发。
落实重大发展战略,推动绿色制造示范和产业升级。推动京津冀地区绿色协同发展,围绕北京非首都功能疏解,以产业转移带动区域产业结构优化调整,构建区域资源综合利用协同发展体系,推动煤炭替代和绿色能源消费,提升区域资源能源利用效率,降低污染物排放。大力推动长江经济带生态保护,推进沿江工业节水治污、清洁生产改造,加快发展节能环保、新能源装备等绿色产业,支持一批节能环保产业示范基地建设和发展。
推进区域工业绿色转型,实施区域绿色制造试点示范。进一步提高区域工业资源能源利用效率,降低污染排放,强化资源环境标准约束与引领,探索工业绿色低碳转型的新模式、新机制、新思路。引导试点城市加严能耗、水耗、排放标准,加强科技创新与管理创新,率先实现工业绿色低碳转型。梳理总结试点城市成功经验和做法,形成各具特色的工业绿色转型发展模式,以点带面推动工业绿色转型发展。
(八)实施绿色制造+互联网,提升工业绿色智能水平
推动互联网与绿色制造融合发展,提升能源、资源、环境智慧化管理水平,推进生产要素资源共享,用分享经济模式挖掘资源与数据潜力,促进绿色制造数字化提升。
推动能源管理智慧化。实施数字能效推进计划,鼓励企业通过物联网、大数据、云计算、先进过程控制等技术应用,对能源消耗情况特别是大型耗能设备,实施动态监测、控制和优化管理,提高企业能源分析、预测和平衡调度能力,实现企业能源管理数字化和精细化。加大能源管控中心建设力度,在钢铁、化工、纺织、造纸等行业继续普及和完善能源管控中心建设。积极培育工业节能云服务市场,鼓励广大中小企业利用云计算技术共享能源管理。创新能耗监管模式,推进园区和区域能耗监测系统建设,建立分析与预测预警机制。
促进生产方式绿色精益化。利用移动互联网、云计算、大数据、物联网及分享经济模式促进生产方式绿色转型,推动研发设计、原材料供应、加工制造和产品销售等全过程精准协同,强化生产资料、技术装备、人力资源等生产要素共享利用,实现生产资源优化整合和高效配置。加快形成企业智能环境数据感知体系,落实生态环境保护信息化工程。加快绿色数据中心建设。发展大规模个性化定制、网络协同制造、远程运维服务,降低生产和流通环节资源浪费。推动电子商务企业直销或与实体企业合作经营绿色产品和服务,鼓励利用网络销售绿色产品,满足不同主体多样化的绿色消费需求。利用线上线下融合等模式推动绿色消费习惯形成,增进民众绿色消费获得感。
创新资源回收利用方式。发展“互联网+”回收利用新模式,支持利用物联网、大数据开展信息采集、数据分析、流向监测,鼓励再生资源利用企业与互联网回收企业建立战略联盟、电商业务向资源回收领域拓展以及智能回收机向互联网回收延伸。支持利用电子标签、二维码等物联网技术,跟踪废弃电器电子产品流向。鼓励互联网企业积极参与工业园区废弃物信息平台建设,推动现有骨干再生资源交易市场向线上线下结合转型升级,逐步形成行业性、区域性、全国性的产业废弃物和再生资源在线交易系统。
(九)着力强化标准引领约束,提高绿色发展基础能力
建立完善工业绿色发展标准、评价及创新服务等体系,打造绿色制造服务平台,加快培育壮大节能环保服务业,全面提升绿色发展基础能力。
健全标准体系。聚焦工业绿色发展需求,围绕绿色产品、绿色工厂、绿色园区和绿色供应链构建绿色制造标准体系,提高节能、节水、节地、节材指标及计量要求,加快能耗、水耗、碳排放、清洁生产等标准制修订,提升工业绿色发展标准化水平。充分发挥企业在标准制定中的作用,鼓励制定严于国家标准、行业标准的企业标准,促进工业绿色发展提标升级。积极推进标准互认,鼓励企业、科研院所、行业组织等主动参与国际标准化工作,围绕节能环保、新能源、新材料、新能源汽车等领域,主导或参与制定国际标准,提升标准国际化水平。加强强制性标准实施的监督评估,开展实施效果评价,建立强制性标准实施情况统计分析报告制度。
建立评价机制。加快建立自我评价、社会评价与政府引导相结合的绿色制造评价机制。加快制定绿色制造评价制度,研究提出绿色制造评价方法和指南,制定分行业、分领域绿色评价指标和评估方法,开发应用评价工具。开展绿色产品、绿色工厂、绿色园区、绿色供应链评价试点,引导绿色生产,促进绿色消费。鼓励引导第三方服务机构创新绿色制造评价及服务模式,面向重点领域开展咨询、检测、评估、认定、审计、培训等一揽子服务,提供绿色制造整体解决方案。强化绿色评价结果应用,建立实施能效、水效和环保领跑者制度,逐步建立评价结果与绿色消费的衔接机制。
夯实数据基础。加快建设覆盖工业产品全生命周期资源消耗、能源消耗、污染物及温室气体排放、人体健康影响等要素的生态影响基础数据库。推动建设包括绿色材料库、设备资源库、绿色工艺库、零件信息库等在内的绿色生产基础数据库和产值数据库。支持钢铁、有色、造纸、印染、电子信息等重点行业建设行业绿色制造生产过程物质流和能量流数据库。建立绿色产品可追溯信息系统,提高绿色产品物流信息化和供应链协同水平。研究制定数据标准和采集方法,完善数据计量、信息收集、监测分析保障体系,开发企业生产数据与数据库公共服务平台对接的软件系统。
强化创新服务。鼓励企业与高校、科研机构、服务机构共建研发中心、实验室、中试基地等科技创新载体,推进建设若干国家绿色创新示范企业和企业绿色技术中心。建立产业绿色创新联盟等创新平台,开展产学研用协同创新。加强绿色制造关键核心技术知识产权储备,构建产业化导向的专利组合和战略布局,建设绿色制造技术专利池,推动知识产权资源共享。提升绿色制造项目甄别、技术鉴定、成果推广、信息交流等服务能力,建立企业、中介机构与金融机构之间的互动机制,利用市场机制和信息化手段,提供知识培训、问题诊断、技术方案、融资支持、效果评估一体化服务。实施绿色制造培训行动计划,完善绿色制造人才培训、咨询、信息等绿色促进服务体系,针对中小企业开展网上培训、免费义诊等。
(十)积极开展国际交流合作,促进工业绿色开放发展
把握“一带一路”建设机遇,全面提升工业绿色发展领域的国际交流层次和开放合作水平,共谋绿色发展,为全球生态安全作出新贡献。
推进绿色国际经济合作。在“一带一路”等国际合作中贯彻绿色发展理念,着眼于全球资源配置,采用境外投资、工程承包、技术合作、装备出口等方式,推动绿色制造和绿色服务率先走出去。钢铁、建材、造纸等行业注重以循环经济模式进行合作,石化化工行业加强境外绿色生产基地建设,积极参与风电、太阳能、核能、电网等国际新能源项目的投资、建设和运营。
强化绿色科技国际合作。紧跟全球绿色科技和产业发展动向,加强工业绿色发展国际交流与合作,充分利用市场规模、装备生产能力、创新环境和人才队伍等方面的优势,吸引全球顶尖研发资源和先进技术转移。加快建立国际化的绿色技术创新平台,加强绿色工业、应对气候变化等领域国际科技合作研究,鼓励国内研发机构与世界一流科研机构建立稳定的合作伙伴关系,广泛开展科研人员交流培训,在更高层次和更广领域推动国际绿色科技合作。
完善对外交流合作长效机制。充分利用多边和双边合作机制,加强节能减排、气候变化、清洁技术、清洁能源开发等方面的交流对话,积极参与工业绿色发展相关谈判和相关规则制定,推动建立公平、透明、合理的全球绿色发展新秩序。加强与联合国开发计划署、全球环境基金等的合作,继续推进与联合国工业发展组织在工业绿色发展领域的合作交流。在中欧、中美及相关国际组织等合作框架下,推动双边及多边政府部门、研究机构、行业协会、相关企业间的交流互动,深入推进中欧绿色产品政策交流与对话,加强中美绿色能源开发利用领域交流合作。支持港澳等地区与内地合作开展节能环保展示交流活动。
四、保障措施
(一)加强组织领导
各级工业和信息化主管部门要充分认识工业绿色发展的重大意义,将推进工业绿色发展作为推动生态文明建设的一项重要任务,加强组织领导,积极会同相关部门健全工作机制,结合实际情况提出加快推进工业绿色发展的目标任务和工作方案,加强地方规划与本规划的衔接。建立责任明确、协调有序、监管有力的工业绿色发展工作体系,切实履行职责,进一步强化目标责任评价考核,加强监督检查,保障规划目标和任务的完成。充分发挥行业协会、产业联盟等的桥梁纽带作用,推动重点行业绿色发展。
(二)创新体制机制
充分发挥市场调节作用,构建工业绿色发展长效机制。深化资源体制改革,通过理顺资源价格体系,建立以市场化为导向的、能够反映市场供求关系、资源稀缺程度、环境损害成本的资源价格形成机制,建立健全用能权、用水权、排污权、碳排放权初始分配制度,创新有偿使用、预算管理、投融资机制,培育和发展交易市场。建立覆盖工业产品全生命周期、全价值链的绿色管理体系。开展能效、水效、环保领跑者引领行动。发布实施《工业节能管理办法》,强化工业绿色发展的法规、标准约束,严格监管,营造良好市场环境。
(三)落实财税政策
加大投入力度,充分利用中央预算内投资、技术改造、节能减排、清洁生产、专项建设基金等资金渠道及政府和社会资本合作(PPP)模式,集中力量支持传统产业改造、绿色制造试点示范、资源综合利用等。落实资源综合利用、节能节水及环保(专用)装备等领域财税支持政策,将绿色节能产品纳入政府采购。
(四)发展绿色金融
以绿色金融支持工业绿色发展,不断扩大工业绿色信贷和绿色债券规模,创新金融产品和服务,积极开展绿色消费信贷业务。积极研究设立工业绿色发展基金,鼓励社会资本投入绿色制造业。建立企业绿色发展水平与企业信用等级评定、贷款联动机制。鼓励金融机构为中小企业绿色转型提供便捷、优惠的担保服务和信贷支持,积极发展融资租赁、知识产权质押贷款、信用保险保单质押贷款。
(五)强化宣传引导
加强舆论宣传引导,开展多层次、多形式的宣传教育,积极开展公益性的宣传活动,大力传播绿色发展理念。充分发挥各类媒体、公益组织、行业协会、产业联盟、公众参与、舆论监督等积极作用,引导消费者树立绿色消费理念,为工业绿色发展营造良好舆论氛围。
原标题:工信部印发工业绿色发展规划 提十大主要任务
索比光伏网 https://news.solarbe.com/201607/18/163875.html

