2014年、2015年备案的项目,如果在6月30日之前并网,将享受较高的上网电价。实际上,多省备案的630前项目,远超国家能源局下达的规模指标。如今,630马上就要到了,多省开始下发清理630前规模指标的通知。
安徽省:600MW项目先建先得,获得享受1元/kWh的标杆电价;(附已获得规模指标的项目清单)
湖北省:仅剩余438MW规模指标,2009.4MW项目在排队;(附排队项目清单)
河南省:累计1.35GW规模指标,省级备案2.91GW,地方备案超过13GW;(附已获得规模指标的项目清单)
广西省:非630项目,2016年储备项目清单
同时,辽宁省也下发了先建先得的文件。
一、湖北省的先到先得项目清单(663MW-225MW)
参考文件:《关于调整分配2014年及2015年光伏电站剩余规模指标的通知》(鄂能源新能[2016]44号)
国家能源局分配给湖北省2014年的规模指标为40万kW,而全省2014年共27个项目备案,总规模达61.77万kW;2015年的规模指标为50万kW,后增补15万kW,共65万kW;而全省2015年共51个项目备案,总规模达240.85万kW。
而截止4月底,实际并网情况为:2014年并网17.7万kW,剩余22.3万kW;2015年并网21万kW,剩余44万kW。
5月9日,湖北省能源局公布了湖北省2014、2015年剩余的规模指标的分配方案。
1)剩余的规模指标,按照电站建成顺序,依次将2016年6月30日前建成投产的电站列入规模指标中,建成一个,列入一个,列满为止。规模指标不够的,在以后的年度规模指标中统筹考虑。
2)2016年6月30日前未建成投产的部分,一律取消列入年度规模指标资格;
表1:2014年剩余223MW规模指标储备项目名单

表2:2015年剩余65MW(290-225)规模指标储备项目名单

5月31日湖北省公布了:齐星集团随州淅河100MWp地面光伏电站、湖北能源集团麻城阎家河100MWp地面光伏电站、信义光能红安七里坪(二期)50MWp农业产业园光伏电站、金伏麻城中馆驿(二期)60MWp地面光伏电站、孚旭麻城中馆驿55MWp地面光伏电站等5个电站共新增并网225MW,入围上述剩余290MW项目名单,规模指标仅剩余规模指标65MW。
表3:2015年增补150MW规模指标储备项目名单


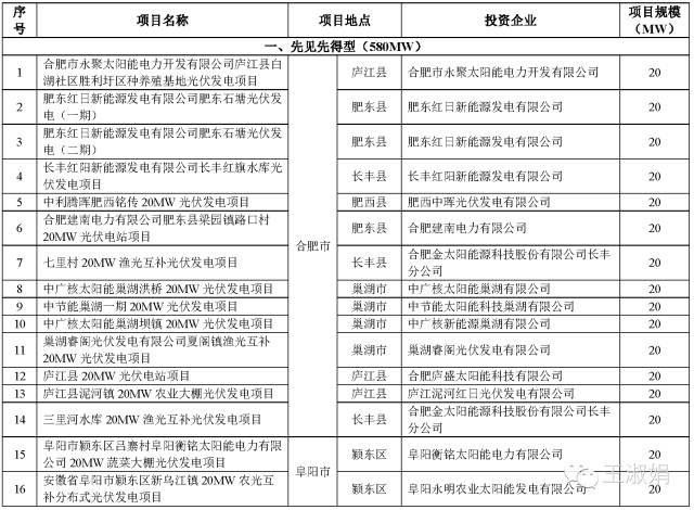
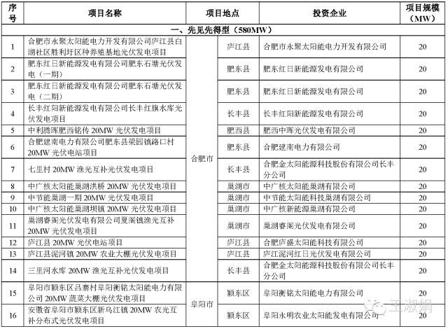
二、安徽省的先到先得项目清单(600MW)
参考文件:安徽省能源局《安徽省第一批先见先得和实验示范光伏电站电站》(皖能源新能[2016]34号)
2015年,国家能源局给了安徽省100万kW的光伏项目规模指标,其中60万kW普通项目,40万kW扶贫项目。2015年,安徽省实际新增并网63万kW普通项目、8万kW分布式项目;普通项目规模指标不足。
5月24日,安徽省能源局公布了2015年全年、2016年3月底前并网,但不包含在上述2015年60万kW规模指标之内的项目。其规模指标于两部分:2014年结转的30万kW、2015年追加的30万kW,也是60万kW;项目将享受1元/kWh的标杆电价。
表4:安徽省2015年全年、2016年3月底前并网项目汇总(享受1元/kWh的标杆电价)


三、河南省2016年规模指标的储备项目
参考文件:河南省发改委《关于推进光伏发电项目有序健康发展和调整列入2015年以前年度指导规模项目的通知》
河南2014年的年度指标为750MW,其中地面200MW、分布式550MW;2015年的年度指标为600MW,累计1350W。截止4月底,370MW占用规模指标的地面项目已经并网;规模指标仅剩余980MW。
下一页>据了解,河南省2014、2015年累计省级备案2.91GW,地方备案超过13GW对于排队项目的处理方式为:
1)6月30日前并网的项目正式列入2015年以前的年度指导规模;
2)6月30日前开工但未并网的项目,列入河南光伏电站备案选项目库,以后安排年度指导规模时优先考虑;
3)如果今年12月30日前仍未并网的,取消备选项目库资格;
4)如果6月30日前未开工的项目,将取消纳入年度指导规模的资格,也不得列入河南省光伏电站备选项目库。






四、广西省2016年规模指标的储备项目
参考文件:广西省能源局《关于公布关系光伏电站储备项目名单的通知》(桂能新能〔2016〕12号)
由于2016年规模指标未下达,广西省仅公布了储备项目名单,共21个项目,91.3万kW。除1个分布式、1个普通项目外,均为农光、渔光互补项目。地类以“一般农用地”为主。


索比光伏网 https://news.solarbe.com/201606/06/167413.html

