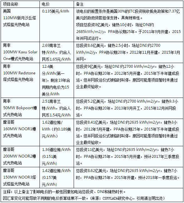
2015年,以南非和摩洛哥为代表的海外光热发电市场表现抢眼,从电价的角度出发,我们整理了2015年具有代表性的几个光热发电项目的电价情况,这些项目或已投运,或正在建设,我们从中可以看到目前国际光热电站开发的电价水平。
总体来看,如果不考虑优惠政策支持等特殊影响因素,在南非和摩洛哥这类辐照资源很好的地区开发光热电站,其最低电价水平约0.15美元/kWh(按当前汇率折算约为0.99元人民币/kWh)。对中国的示范项目电价额度的确定,可略作参考。

索比光伏网 https://news.solarbe.com/201602/03/95881.html

