根据相关专项监管工作情况,国家能源局编制了《新建电源项目投资开发秩序监管报告(新能源部分)》,详细披露了近年新能源项目投资开发中出现的涉嫌违法违规以及不规范行为,并根据《行政许可法》、《国务院办公厅关于加强和规范新开工项目管理的通知》(国办发[2007]64号)、《企业投资项目核准暂行办法》(国家发展和改革委第19号令)等法律法规规定,提出了以下限制严肃整改意见:
一、对于《监管报告》中披露问题的地区,有关省(自治区、直辖市)发展改革委(能源局)要按照“谁核准(备案)、谁负责、谁处理”的原则,责令相关投资主体限期严肃整改;对于拒不整改的,要采取公开通报、暂停或取消相应项目可再生能源电价补贴、行政处罚以及将涉嫌犯罪的移送司法机关等多种方式,依法从重从快处理,确保发现问题得到及时、全面、彻底整改落实。
二、对于专项监管工作中遗漏未报或者暂未发现类似问题的,有关省(自治区、直辖市)发展改革委(能源局)要引以为戒,切实加强新能源项目投资开发秩序的监管工作,认真按照《监管报告》中监管意见的要求,依法严肃处理遗漏未报及新发现问题,有效维护新能源项目投资开发秩序。
三、请各派出机构主要负责人及时向当地省(自治区、直辖市)人民政府分管领导、分管副秘书长专题汇报新建电源项目投资开发秩序专项监管工作(新能源部分)有关情况和工作要求。同时,要认真跟踪《监管报告》中披露问题及遗漏未报和新发现问题的整改情况,做好督促落实工作,并于2015年11月30日前,向国家能源局专题报告所在地区全部发现问题的整改落实、完善相关政策措施以及加强事中事后监管等情况。
在国家能源局在给各地发改委及能源监管部门下发的通知中,附录了相关的问题项目列表。
新建电源项目投资开发秩序监管报告
(新能源部分)
一、基本情况
总体上看,近年来国家能源局及地方能源局主管部门出台了一系列政策措施,建立了涵盖新能源规划、核准、建设、并网等全产业链的行业管理体系,保持了新能源的建设节奏,规范了新能源投资开发秩序。
到2014年底,风电并网装机容量达到9637万千瓦,光伏发电并网装机容量达到2805万千瓦,生物质发电并网装机容量达到950万千瓦。同时,各级地方能源主管部门认真贯彻落实国务院转变职能、简政放权要求,制定完善配套政策措施,规范投资开发秩序,提高项目核准(备案)效率,调动了各类投资主体的积极性。各类投资主体积极响应,加大了新能源的投资开发力度,推动了风电、光伏发电、生物质发电的健康快速发展。
但是,部分地区在新能源电源项目投资开发环节也出现了资源配置不公正、管理不规范等问题,扰乱了新能源电源项目投资开发秩序。此次专项监管核查2007年8月至2014年9月期间项目2071个,发现新能源电源项目投资开发方面的问题项目103个,占核查总数的4.97%。其中:倒卖项目开展前期工作批复文件的涉嫌违法违规问题项目5个,装机容量391.4兆瓦;倒卖项目核准(备案)文件的涉嫌违法违规问题项目9个,装机容量834.5兆瓦;擅自变更重大事项的涉嫌违法违规问题项目38个,装机容量1138.5兆瓦;未核准(备案)先行建设的问题项目44个,装机容量921.8兆瓦;已核准未建设的问题项目7个,装机容量268.5兆瓦。
二、主要问题
(一)存在倒卖项目开展前期工作批复文件(俗称“路条”)的涉嫌违法
部分投资主体以融资、合作开发等形式,倒卖项目开展前期工作批复文件,提高项目建设成本,扰乱市场秩序,涉嫌违反《行政许可法》第九条、《企业投资项目核准暂行办法》(国家发展和改革委第19号令)第二十一条、《政府核准投资项目管理办法》(国家发展和改革委第11号令)第二十六条等规定。
如甘肃酒泉贵州东洞滩一、二期并网光伏发电项目等5个项目,占核查总数的0.24%。
(二)存在倒卖项目核准(备案)文件的涉嫌违法违规行为
1.部分投资主体倒卖项目核准文件,涉嫌违反《行政许可法》第九条、《企业投资项目核准暂行办法》(国家发展和改革委第19号令)第二十一条、《政府核准投资项目管理办法》(国家发展和改革委第11号令)第二十六条等规定。如云南建水南庄并网光伏电站项目等5个项目,占核查总数的0.24%。
2.部分投资主体倒卖项目备案文件,涉嫌违反《光伏电站项目管理暂行办法》(国能新能[2013]329号)第三十三条等规定。如陕西榆阳光伏发电项目等4个项目,占核查总数的0.19%。
(三)存在擅自变更项目重大事项的涉嫌违法违规行为
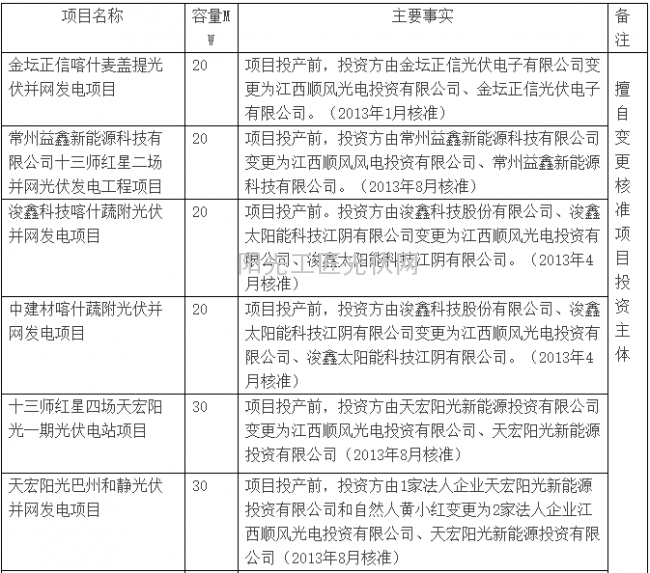
1.部分投资主体完成项目核准后,擅自变更项目投资主体,涉嫌违反《行政许可法》第四十九条、《企业投资项目核准暂行办法》(国家发展和改革委第19号令)第二十一条、《政府核准投资项目管理办法》(国家发展和改革委第11号令)第二十六条等规定。如湖南汝城白云仙风电项目等32个项目,占核查总数的1.55%(详见附件3)。
2.部分投资主体完成项目备案后,擅自变更项目投资主体,涉嫌违反《光伏电站项目管理暂行办法》(国能新能[2013]329号)第三十三条等规定。如广西鼎旭同辉绿色光伏电站项目等6个项目,占核查总数的0.29%。
(四)存在未核准(备案)项目先行开发建设的不规范行为
部分投资主体擅自组织项目开发建设,部分项目在完成核准(备案)前已经投产,违反了《国务院办公厅关于加强和规范新开工姓名管理通知》(国办发[2007]64号)、《企业投资项目核准暂行办法》(国家发展和改革委第19号令)第二十七条、《政府核准投资项目管理办法》(国家发展和改革委第11号令)第二十六条、第三十四条等规定。如上海力诺工贸股份有限公司青浦区并网光伏发电项目等44个项目,占核查总数的2.12%。
(五)存在已核准项目在规定期限内未开发建设等行为
部分投资主体未按照项目核准文件规定的期限组织项目开发建设,影响规划计划的实施。
如四川蓬溪秸秆发电项目等7个项目。占核准总数的0.34%(详见附件5)。
三、监管意见
(一)依法依规处理倒卖“路条”及核准(备案)文件等行为,维护电源项目投资开发秩序
地方能源主管部门要按照“谁核准(备案)、谁负责、谁处理”的原则,要求相关投资主体积极主动整改。对于限期拒不整改的,要对发现的问题进行严肃处理:一是对擅自变更项目重大事项等违规行为,采取通报、责令投资主体限期完善相关手续、暂停可再生能源电价补贴等方式处理;二是对倒卖“路条”及核准(备案)文件等违法违规行为,采取责令限期整改、将出让方投资主体纳入不良信用记录、取消可再生能源电价补贴、依法给予行政处罚并予公开通报等方式处理;三是对涉嫌犯罪的,依法移送司法机关。
(二)完善电源项目投资开发政策措施,规范投资开发秩序
按照国家能源局有关要求,对于风电、光伏发电等新能源电源项目,要选取有开发条件、工程经验丰富、管理团队能力较强的项目业主单位,严禁倒卖“路条”及核准(备案)文件等行为。
地方能源主管部门要按照国务院转变职能、简政放权要求以及国家电源项目发展规划,进一步制定完善有关配套政策措施:一是根据不同类型电源项目投资开发要求,建立与项目规模相适应的投资主体优选机制;二是鼓励采取公开、公平、透明竞争性方式配置项目资源,以市场竞争决定投资主体,并通过多种渠道向社会公开配置项目的建设规模、地电、工期及投资主体等情况。广泛接受社会和市场的监督,以公开促公正,以公开保公平;三是根据不同类型的电源特性,适当缩短项目核准(备案)文件有效期和项目开发建设周期,有效落实国家规划和政策措施,有效发挥电源项目的社会经济效益。
(三)建立健全电源项目投资开发联合工作机制,加强全过程监管
国家能源局派出机构与地方能源主管部门要按照规划、政策、规划、监管“四位一体”等要求,建立健全闭环监管工作机制,维护电源项目投资开发秩序:一是建立完善联合工作机制,加强电源项目投资开发事前沟通和事后监管,坚决查处违法违规行为;二是建立电源项目信息管理平台,公开投资开发信息,实现核准(备案)阳光化,接受社会监督;三是督促电网企业严格执行电源项目接入电网有关政策法规,坚决制止违法违规的电源项目并网。
(四)发挥行业组织的自律约束作用,促进行业健康快速发展
风电、光伏发电等新能源行业社团组织要积极推进企业依法开展投资建设,主动承担促进行业健康可持续发展的社会责任:一是充分发挥行业社团组织的自律约束、自我监督等作用,引导企业公平竞争,促进依法依规投资建设;二是制定行业会员企业诚信公约,建立健全诚信档案,开展诚信评价活动,主动接受社会公众和新闻媒体监督,自觉维护行业信誉。


索比光伏网 https://news.solarbe.com/201601/28/174967.html

