索比光伏网讯:全球能源短缺的问题日益严重,太阳能以其储量庞大、可再生、低污染、持久供应等优点受到了各国的普遍关注。有专家预测,到2050年,太阳能将占人类使用能源的35%以上,成为第一大能源。而在太阳能光伏领域,中美可以说是棋逢对手。中国有句古话“知己知彼百战不殆”。那么我们来看一看美国政府是如何扶持太阳能光伏产业,如何制定相关政策的...
一、美国光伏产业政策
1、美国联邦光伏产业政策
联邦政府支持可再生能源发展的一揽子政策,主要包括联邦财政激励计划和律法规、标准、约束性指标等管理类政策两人类。
(1)联邦财政激励计划与全球超过75个国家和地区实行的太阳能补贴政策不同,美国的光伏发电驱动主要是获得税收减免的补助,以降低光伏系统投资成木。税收优惠与减免是联邦政府促进可再生能源发展最主要的财政激励措施。贷款担保项目主要有能效抵押贷款担保、能源部贷款担保、农业部美国农村能源贷款担保。联邦政府专门设立基金用于扶持可再生能源发展和推进能效改进目前主要的基金有美国能源部部落能源基金及美国农村能源基金详见表1。

(2)联邦法律法规、标准、约束性指标等管理类政策除财政刺激计划外,联邦政府还颁布了一系列汇;律法规、标准、约束性指标等管理类政策,旨在为可再生能源发展创造新的市场空间。美国有关可再生能源的联邦法律法规到目前为至已经接近近10部,大力推进了可再生能源的发展同时联邦政府制定了各类有强制性的标准及约束性指标,具体包括可再生能源配额标准、家电能效标准、绿色能源购买目标和小型发电机并网标准等。
2、美国各州光伏财政激励计划及管理类政策
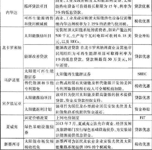
美国各州除适用联邦政府制定的光伏相关财政激励计划外,也制定了一系列财政激励计划。在各州财政激励计划中,最主要的是税收优惠。财政激励计划类型主要集中在税收优惠,其中以财产税优惠居多,其次是资金返还和贷款优惠。以美国2012年累计装机量排名前10的州为例,分别介绍各州颁布可再生能源扶持政策现状。各州部分财政激励计划列示如表2。


二、美国光伏市场发展
1、国际光伏市场
2012年国际光伏市场延续了上一年的跌势。2013年,在欧洲传统光伏市场补贴不断削减、全球经济环境仍然脆弱,以及贸易争端依旧在影响着整个产业的大背景下,光伏市场发展重心逐渐向新兴光伏国家倾斜,中美日光伏市场加快崛起。2013年国际光伏市场走出了三年来的低谷,2014年全球光伏装机量将达到43GW。2013年美国市场与国际市场增长率基本持平(见图1)。

2、美国光伏市场
自2010年以来,美国光伏发展持续强劲,2013年累计装机量突破10GW。与其他光伏应用的领先国家相比,美国光伏市场在过去几年的增长相对稳定,但仍然经历了两次波折,分别为2008年及2011年。第一次,美国联邦投资税收抵免政策(ITC)最初自2005年开始在施行至2008年底止。而2008年光伏产业由于不确定该政策是否会延长而引发了一轮抢装潮,2008年新增装机量298MW,环比增长86.25%。2008年12月,联邦政府决定将ITC政策延长8年,2009年市场增速放缓。第二次,2009年签署的1603法案计划于2011年2月到期,由此引发了2010年美国光伏装机量的激增,达到848MW,环比增长率达94.04%;随着1603法案延期至2012年1月,又引发了2011年新一轮的装机量激增,达到1.89GW,环比增长122.52%。2012年装机量增速有所回落,至75.57%。2013年装机量仅为3.8GW,较上年增长15.91%。
3、美国光伏市场预测
光伏产业虽然是一个新兴产业,但就其本质来讲,还是以加工为主的制造型产业,通过上述对美国光伏市场的分析可看出,光伏产业呈周期性波动。具体分析,主要受宏观经济与产业政策、光伏发电成本和产业产能扩张与收缩的影响。
首先,由于光伏发电的不稳定性及目前在经济性上与传统能源的差距,光伏产业需要大规模依赖政府补贴。目前美国光伏市场存在的最大不确定性为政策的不确定性。一方面,联邦政府的光伏投资减免税政策计划于2016年到期,届时是否会延期不得而知。但根据前两轮政策到期引发的抢装潮经验,可以判断在2016年之前投资减免税政策的到期势必会引发新的抢装;另一方面,在州政府层面,加州光伏产能占全美40%,加州光伏市场在全美占重要地位。加州太阳能计划(CSI,全美最大的电力用户分摊补贴法案)计划于2016年到期,但根据该计划自身的特点,预测未来CSI的到期不会对美国光伏市场造成异动。
其次,对于太阳能等可再生能源而言,未来最大的亮点还是在于对于传统化石能源的替代,跟传统能源在经济性上都存在差异,这也在一定程度上决定着产业的发展速度。根据上述对美国光伏市场供给的分析,美国光伏系统基础成本逐年呈下降趋势,将推动产业的上行。最后,除了政策支持和成本变动带来的影响之外,另一个影响产业的关键因素就是产业产能的扩张与收缩。经历了2011年产能扩张后,2013年将呈恢复性增长状态。预计2014年美国光伏市场增长将有所恢复,有望由下行底部周期向下一轮成长周期转换。
综合上述分析,短期内美国光伏市场在成本推动和需求拉动的合力作用下将呈上升态势。从长期来看,随着光伏发电平价上网的实现,光伏产业的驱动力将从依靠政府补贴的模式转向自发消费。而这种自我增长相比政策扶持更具可持续性,因此长期内看涨美国光伏市场。
三、结论与启示
我国光伏产业真正的发展是在2006年,在这个快速发展的时期,太阳能光伏产业每年产量的增长幅度都超过了100%。然而,2008年10月的金融危机,使光伏产业受到重创。之后的三年,光伏产业经历了低迷时期。
到2013年,光伏产业出现了曙光,这主要是因为2012年12月和2013年6月国务院两次常务工作会议专题重点讨论光伏产业问题,并出台了战略定位的“国六条”和“国八条”。再加上李克强总理为我国和欧洲的光伏“双反”问题付出的努力,使得光伏产业获得了生机。虽然我国政府关于光伏产业目前出台很多支持政策,光伏产业发展势头看好,但是光伏产业起步较晚且存在着原料、市场、关键技术和设备都依赖国外的“三头在外”的现状不可否认。
我国光伏产业在国际市场上必然会遇到挑战这是不言而喻的,如何更好地地迎接这些挑战,我国政府的光伏产业扶持政策可能在很多方面还需要从竞争对手中得到一些启示。对美国较为成熟的光伏产业政策剖析,能为我国光伏产业的健康蓬勃发展提供一些启示。
美国联邦政府虽然也对光伏产业制定补贴、税收减免等政策,但是从其颁布的10余部管理类的政策可以看出,其最重要的效能是对各个州在光伏产业政策的制定和实施过程中的监管工作。各个州则根据自身特点制定相应的政策。我国的光伏产业政策多为从中央政府部门向各相关部委和省级地方政府传达,再由这些部门和省级政府向县市一级传导,最后落实到光伏企业,这样的传导过程中极易出现协调性不一致的问题。
产业政策传导的层级环节越多,越容易产生理解歧义和落实不到位等问题,在这方面我国尤其需要向美国的光伏产业政策学习。另外,美国无论是联邦政府,还是各州政府颁布的贷款补贴和税收激励措施,到市场上去吸引风险投资者,在其背后都有一个高效发达的金融市场做后盾。在这方面是我国所欠缺的,所以我国应加快健全完善我国金融行业。
美国的光伏产业政策激励对象十分广泛,对学校、医院、非营利机构、农业、工业企业及普通民众都有相对应的扶持政策。我国的扶持政策则多针对大型企业的光伏项目。所以我国应扩大政策的激励对象,出台更多的“亲民”扶持产业政策。
索比光伏网 https://news.solarbe.com/201512/23/177848.html

