据不完全统计,目前已有21个省市自治区发布了“十三五”规划建议,其中有19个已经公布建议全文。
“十三五”规划建议稿涵盖了未来5年发展的方方面面,提出了创新、协调、绿色、开放、共享的发展理念。就能源领域而言,明确了能源发展的总体目标是“加快能源技术创新,建设清洁低碳、安全高效的现代能源体系”,并提出了五点措施:提高非化石能源比重,推动煤炭等化石能源清洁高效利用;
加快发展风能、太阳能、生物质能、水能、地热能,安全高效发展核电;加强储能和智能电网建设,发展分布式能源,推行节能低碳电力调度;有序开放开采权,积极开发天然气、煤层气、页岩气;改革能源体制,形成有效竞争的市场机制。
按着国家层面的定调,地方能源发展的重点集中在了发展清洁能源、加快能源通道建设、防治大气污染、加快配电网建设四个方面。
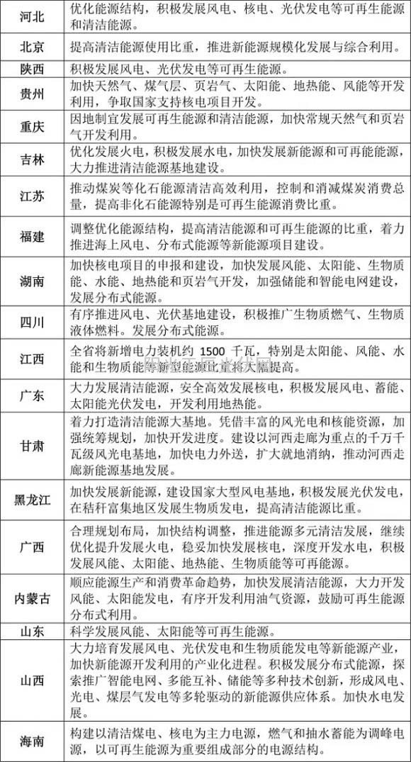
风电、光伏发电、太阳能是各省重点发展的新能源,不同省份根据资源禀赋,选择发展新能源的种类也不同,比如重庆提出“加快常规天然气、页岩气的开发利用”;福建“着力推进海上风电、分布式能源等项目建设”;
四川还积极“推广生物质燃气、生物质液体燃料”;甘肃则提出“建设以河西走廊为重点的千万千瓦级风光电基地”,并且“加快电力输送,扩大就地消纳”;山东对新能源发展较为保守,只提出“科学发展风能、太阳能等资源”。
各省风电、太阳能发电等清洁能源规划要点一览表

索比光伏网 https://news.solarbe.com/201512/21/177997.html

