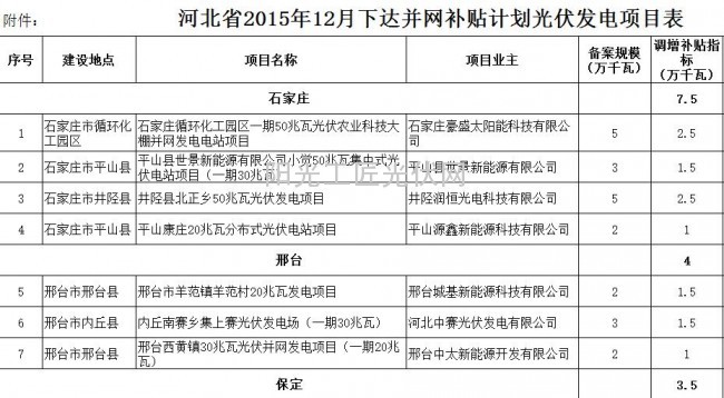
为确保完成国家下达的建设规模并支持项目加快建设,结合全省项目进展情况,现补充下达一批并网补贴计划。
本次安排的项目均经过各市申报,并已征求电网公司意见,确保计划安排公平公开。现对本次光伏发电项目并网补贴计划安排情况予以公示(详见附件)。
公示期间,如有异议,可如实向河北省能源局反映。
联系电话:0311—88600512
![]()
河北省能源局
2015年12月11日



索比光伏网 https://news.solarbe.com/201512/14/178561.html
![]()



索比光伏网 https://news.solarbe.com/201512/14/178561.html
本站标注来源为“索比光伏网”、“碳索光伏"、"索比咨询”的内容,均属www.solarbe.com合法享有版权或已获授权的内容。未经书面许可,任何单位或个人不得以转载、复制、传播等方式使用。
经授权使用者,请严格在授权范围内使用,并在显著位置标注来源,未经允许不得修改内容。违规者将依据《著作权法》追究法律责任,本站保留进一步追偿权利。谢谢支持与配合!
6月4日,国家能源局印发《关于组织开展新型电力系统建设第一批试点工作的通知》,提出聚焦新型电力系统有关前沿方向,依托典型项目开展单一方向试点,依托典型城市开展多方向综合试点,探索新型电力系统建设新技术、新模式,推动新型电力系统建设取得突破。坚持重点突破,先期围绕构网型技术、系统友好型新能源电站、智能微电网、算力与电力协同、虚拟电厂、大规模高比例新能源外送、新一代煤电等七个方向开展试点工作。
近日,北京市发改委发布《关于公开征集市政府固定资产投资支持新能源供热、光伏发电项目的通知》,文件提出:给予新能源供热、光伏发电项目资金支持。
7月7日,湖北省发改委公布《湖北省2024年第二批新能源发电项目名单》,此次公布的新能源项目共32个,容量187.312万千瓦。其中,25个风电项目,装机容量157万千瓦;7个光伏项目,装机容量30.812万千瓦。
6月17日,山东省发改委发布关于印发《山东省分布式光伏发电开发建设管理实施细则》的通知。通知明确,一般工商业、大型工商业分布式光伏可选择全部自发自用模式,也可采用自发自用余电上网模式。采用自发自用余电上网的,年自发自用电量占发电量的比例不低于50%,上网电量全部参与电力现货市场。
市委书记陈锋剑,市委副书记、市长邵剑峰,市委常委、常务副市长刘洪分别带队出席竹泓镇、沈伦镇、中堡镇项目并网仪式。市领导马红祥、苏超参加活动。作为兴化市绿色能源有限公司(以下简称 “绿能公司”)首批分布式
6月5日,汉中市发改委发布汉中市电力高质量发展实施意见(草稿),文件指出,鼓励屋顶分布式项目开发,推动工商业屋顶分布式光伏发展,支持优先采用“自发自用”建设模式,鼓励分布式光伏项目配置储能设施,减小公共电网运行压力。
6月4日,国家能源局发布《关于组织开展新型电力系统建设第一批试点工作的通知》(简称“通知”)。《通知》指出,聚焦新型电力系统有关前沿方向,依托典型项目开展单一方向试点,依托典型城市开展多方向综合试点,探索新型电力系统建设新技术、新模式,推动新型电力系统建设取得突破。坚持重点突破,先期围绕构网型技术、系统友好型新能源电站、智能微电网、算力与电力协同、虚拟电厂、大规模高比例新能源外送、新一代煤电等七个方向开展试点工作。
6月3日,河北省发改委发布《关于组织申报2025年风电、光伏发电年度开发建设方案第二批项目的通知》。文件显示,本次河北省本次拟安排风电、光伏发电指导计划规模2048万千瓦,项目应于2028年12月底前全容量建成并网,6MW以下地面小型光伏电站不占用指导计划规模。
自2021年12月国家下发首批风光大基地建设名单以来,大型风光基地建设进程持续加速。截至目前,国家已先后公布第二批、第三批风光大基地及“沙戈荒”新能源基地规划。据公开数据统计,明确业主的项目规模已达312GW,而结合地方主管部门披露的信息,实际规划规模已逼近400GW,与国家规划的455GW总目标高度接近。
5月14日,琼海市发展和改革委员会发布琼海市分布式光伏发电项目备案服务指南文件指出,分布式光伏备案提供信息,备案信息填报要点以及备案流程。备案流程中显示,自然人户用分布式光伏,由自然人选择备案方式,可由琼海供电局集中代理备案,也可由自然人自行备案;非自然人户用、一般工商业、大型工商业分布式光伏,由投资主体备案,不得以自然人名义备案。一般工商业分布式光伏可选择.全部自发自用“或者”自发自用余电上网'模式,如选择“自发自用余电上网”,则应明确上网比例,上网量不得超过年总发电量的50%。
根据公告,广南县将启动6个集中式光伏发电项目,项目规模共计460MW,其中150MW光伏项目属于2024年第三批新能源项目,剩余均为2024年第二批次;临沧市沧源佤族自治县启动一个光伏项目,规模120MW。



