索比光伏网讯:


















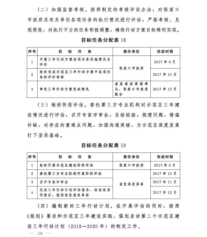
原标题:河北省人民政府办公厅关于印发河北省张家口市可再生能源示范区建设行动计划(2015-2017年)的通知
索比光伏网 https://news.solarbe.com/201511/24/180219.html
索比光伏网讯:


















原标题:河北省人民政府办公厅关于印发河北省张家口市可再生能源示范区建设行动计划(2015-2017年)的通知
索比光伏网 https://news.solarbe.com/201511/24/180219.html
本站标注来源为“索比光伏网”、“碳索光伏"、"索比咨询”的内容,均属www.solarbe.com合法享有版权或已获授权的内容。未经书面许可,任何单位或个人不得以转载、复制、传播等方式使用。
经授权使用者,请严格在授权范围内使用,并在显著位置标注来源,未经允许不得修改内容。违规者将依据《著作权法》追究法律责任,本站保留进一步追偿权利。谢谢支持与配合!
光伏头条获悉,7月10日,海南省发展和改革委员会就《关于海南省深化新能源上网电价市场化改革的实施方案(征求意见稿)》公开征求意见。
6月4日,国家能源局印发《关于组织开展新型电力系统建设第一批试点工作的通知》,提出聚焦新型电力系统有关前沿方向,依托典型项目开展单一方向试点,依托典型城市开展多方向综合试点,探索新型电力系统建设新技术、新模式,推动新型电力系统建设取得突破。坚持重点突破,先期围绕构网型技术、系统友好型新能源电站、智能微电网、算力与电力协同、虚拟电厂、大规模高比例新能源外送、新一代煤电等七个方向开展试点工作。
近日,国家发改委办公厅、国家能源局综合司联合印发《关于2025年可再生能源电力消纳责任权重及有关事项的通知》(以下简称《通知》),下达2025年、2026年可再生能源电力消纳责任权重和重点用能行业绿色电力消费比例。《通知》的下发,将有效调动地方政府发展新能源的积极性,拉动全国绿电绿证消费需求,利好可再生能源高质量发展。
习近平总书记在山西考察时指出,要努力在推动资源型经济转型发展上迈出新步伐,奋力谱写三晋大地推进中国式现代化新篇章。
在绿色低碳发展的大潮下,建筑光伏一体化(BIPV)正以其独特的优势引领着各行各业的绿色变革。
2025年7月7日,习近平总书记在山西省阳泉市阳泉阀门股份有限公司考察时强调:“要把握市场需求,加强科技创新,让传统产业焕发新活力。”这一重要指示为阳泉这座兼具红色基因和创新精神的城市指明了发展方向。作为能源央企,国投电力始终以实际行动贯彻落实习近平总书记重要讲话精神。
7月10日,海南省发改委发布关于公开征求《关于海南省深化新能源上网电价市场化改革的实施方案(征求意见稿)》意见的通知
2025年7月7日,赞比亚大学副校长Mundia Muya教授率领的代表团莅临苏美达能源公司参观交流,能源公司党总支副书记、总经理仲在峰及相关业务部门骨干参与接待。期间,双方签署战略合作备忘录(MOU)。根据协议,苏美达能源将为赞比亚大学提供总计165MW的光伏项目EPC服务及太阳能设备供应。
7月7日,从宁夏发展改革委获悉,宁国运灵武100万千瓦光伏复合项目等陆续并网发电,这标志着宁夏第一批绿电园区光伏项目并网发电。宁夏可再生能源装机规模历史性突破5000万千瓦、占总装机比重达60%,光伏发电取代煤电成为第一大电源。据宁夏发展改革委新能源处介绍,宁夏谋划建设省域绿电园区,全力推动现代煤化工、硅基、铝锰、大数据算力四大特色优势产业绿电园区建设。2024年以来,宁夏发展改革委将1376万千瓦绿电园区项目分批纳入新能源年度开发建设方案,第一批绿电园区506万千瓦光伏项目全面建成并网后,预计每年将提供
近日,2025全球数字经济大会重要活动之一,首届“京津冀数字经济协同创新与融合发展”专题论坛在北京中关村国家自主创新示范区会议中心成功举办。晶澳智慧能源打造的“邢台新能源职业学院零碳示范校园”项目,凭借创
2025年7月7日,在雁塔区杜城街道办的支持下,西安太阳能学会组织绿色低碳创新工作室专家,携手西北工业大学“科技燎原 青年担当”社会实践队,走进省直机关三爻西社区,为社区青少年带来了一场别开生面的绿色低碳与航天科技相结合的科普活动,在孩子们心中播撒科技创新的种子。



