索比光伏网讯:5月20日,天威集团发布了“11天威MTN1”持有人会议决议公告,公告主要内容如下:

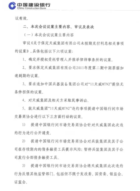
1、确定并授权受托管理人为建设银行,推举律师事务所为大成律师事务所。
2、要求天威集团11天威MTN2加速到期。
3、要求追加天威集团母公司兵装集团对“11天威MTN2”提供无条件担保。
4、对天威集团及相关方采取民事诉讼。
5、就天威集团“11天威MTN2”违约事项提请中国银行间市场交易商协会(下称“交易商协会”)进行以下三方面行动。
(1)提请交易商协会对天威集团此次违约行为进行公开谴责。
(2)提请交易商协会对兵装集团及其子公司在存续期内的债务融资工具提示风险;暂停兵装集团及其子公司发行全部债务融资工具。
(3)提请交易商协会将天威集团此次违约行为反馈其他监管部门,包括但不限于发改委、国资委、银监会、证监会。
6,要求天威集团向“11天威MTN2”债券持有人公开2013年6月至2014年2月期间相关文件。





天威集团兵败新能源 母公司兵装集团黯然退出
天威集团每年需要偿还巨额债务,过去还可以靠借新债还旧债勉力维持。4月初,2014年报公布,天威集团资不抵债,这可能让其母公司丧失了维持下去的耐心,因而未提供及时帮助,任由天威集团债券违约。
因为成为中国首家公募债券违约的国企,保定天威集团有限公司(下称天威集团)近日被推上风口浪尖。
2015年4月21日本来是天威集团为“11天威MTN2”支付利息的日子,债权人在这天收到的却是“未按期付息的公告”。天威中票违约事件的解决目前尚未尘埃落定,主承销商建设银行将召集持有人于5月13日举行会议,协商相关事宜。
天威集团是最终筹措资金还本付息,还是破产重组,尚未可知。无论出现哪一种情况,天威集团都已成为打破公募债券刚性兑付的第一个国有企业。
天威集团是央企中国兵器装备集团公司(下称兵装集团)的全资子公司,在2011年发行了两期共25亿元中期票据(MTN),在2012年和2013年又发行共20亿元定向工具(PPN),当时它的信用评级为AA+。但从2011年起,天威集团净利润开始亏损,且亏损金额不断扩大,2014年亏损额达到101亿元,其中83亿元是由资产减值损失导致,还有11亿元用于支付利息,相比之下,经营导致的亏损并不算多。
天威集团2014年末的总资产为129亿元,总负债约209亿元。4月21日需要支付的债券利息为8550万元,金额并不算高,但对于负债累累的天威集团来说,这一捆稻草足以压垮骆驼。
这次天威中票违约具有一定的偶然性。然而,从该公司的财务状况来看,违约也有必然性。这或许是光伏行业产能过剩危机,在一家具体的企业身上最终呈现出来。
在信贷宽松、国家鼓励光伏产业发展的背景下,天威集团在国内国外大幅度投资建厂,但是由于国内光伏产品严重过剩、欧美“双反”(反倾销、反补贴)调查的影响,以及自身不够慎重的投资决策,最终促使该公司形势急转,大幅投资非但没有收回,留下巨大的债务亏空。天威集团也因此成为继中国铝业、东方航空和中国远洋之后,亏损破百亿的国企。
天威集团每年需要偿还巨额债务,过去还可以靠借新债还旧债勉力维持。4月初,2014年报公布,天威集团资不抵债,这可能让其母公司丧失了维持下去的耐心,因而未提供及时帮助,任由天威集团债券违约。
从风险教育的角度,业内不少人士认为,天威中票无法偿息,打破了债券刚性兑付的惯例,促使投资者形成收益与风险相匹配的观念,有利于债券市场的长远发展。
违约意料之中
在河北保定市,天威集团和当地名吃驴肉火烧一样出名。三条以“天威”命名的道路(天威东路、天威中路、天威西路)横贯城区,当地人曾以在天威集团工作为荣。
天威集团前身为保定变压器厂,成立于1958年,是输变电设备领域的领军企业。2002年,上市之后的天威集团涉足刚刚兴起的新能源行业,入股了保定当地一家民营光伏企业,但是后来控制权旁落。
2008年初,天威集团正式成为央企兵装集团的全资子公司。背靠央企,天威集团在新能源行业的布局狂飙突进,但是此时国内新能源行业已初现虚火之状。在同行看来,天威集团兵败新能源是因为“没有踩准点”,就好比在股票最高点时入场,最终成为接盘者。
早在两年前,兵装集团就已决意重整天威集团。
2013年9月,兵装集团财务部主任邓腾江出任天威集团董事长。对于这家债务缠身、筹资压力巨大的公司来说,有着十多年财务审计部门工作经历的邓腾江,是十分合适的人选。
当时57岁的邓腾江年近退休,执掌天威集团他的主要任务是帮助公司逐步丢掉新能源产业带来的包袱。现在看来,其主要思路是将天威集团控股的上市公司——天威保变去“天威化”,旗下的新能源业务、资产剥离到天威集团,通过非公开增发等措施,将上市公司大股东逐步变为兵装集团。
通过一系列资本运作,亏损严重的新能源产业全部集中到天威集团,百亿级的债务等待逐步消化。在此之前,该公司出现多起银行贷款逾期未还情况,故此次出现债券付息违约可谓伏笔已久。
从产业关联度来看,光伏发电和输变电存在一定关联度,早期其对新能源产业的投资均是以天威保变的名义,即输变电和新能源同在天威这一个锅内煮。新能源版块的亏损,连累到上市公司天威保变,公司不断减值,弥补账面亏损,最终面临从上海证券交易所退市的风险。
邓腾江曾在2013年底的一次公司经营分析会议上说,天威保变的经营状况是新能源产业减值和亏损导致的,两个产业交织在一起给天威保变带来了很重的负担,所以必须尽快清理干净,才能保证输变电产业轻装前进,才能真正做到回归主业。
2014年前,天威集团曾多次向兵装集团财务公司抵押贷款用于偿债,抵押物便是其持有的上市公司股权。2014年末,天威保变(*ST天威)向兵装集团非公开发行1.6亿股,兵装集团对天威保变的持股比例达到33.47%,成为第一大股东。
这一举动的意图十分明显,即稀释原大股东天威集团的持股比例,使之不能再从上市公司调配资金“输血”,进而保住上市公司的壳。
2015年3月17日,天威保变发布了撤销退市风险警告的公告,2014财政年度实现营业收入38.95亿元,归属上市公司股东的净利达到6770万元,*ST天威宣布成功摘帽。摘帽后去掉了“天威”二字,更名为保变电气,切割之意十分明显。
主要从事变压器生产销售的天威保变曾是天威集团的核心资产,现如今,已被兵装集团彻底拆分,剩下的是“一堆烂账”的天威集团。天威特变电气公司一位员工4月22日向记者强调,他所在的公司属于保变电气,而不是天威集团。
保住上市公司的壳固然令人高兴,但是这样的喜悦在天威集团,却意味着不一样的味道。
四天之后(2015年4月21日),天威集团2011年度第二期中期票据(11天威MTN2)未能按期兑付8550万元利息。兵装集团和债券主承销商建设银行并未像市场普遍预期的那样出手相救,最终成为国企在公募债券市场违约第一例。
触发此次违约的直接导火索,是农业银行保定分行在该公司不知情的情况下,将其农行账户中的资金划扣,最终造成天威集团资金链断裂。
天威集团与华宝信托有限责任公司于2013年3月27日签订了《信托贷款合同》,通过将三家子公司100%股权质押,融资2.6亿元。在贷款到期前的2015年3月25日,华宝信托将全部债权转移到农业银行河北分行,农行河北分行指定保定分行行使债权人权利,划扣了天威集团在农行账户中的资金。第二天上午,天威集团才收到债权转移及债权人变更的通知。
在此之前,进出口银行、中信银行、中国银行等金融机构曾寻求司法途径,追缴逾期贷款。深陷债务危局的天威集团,从2014年三季度开始就已资不抵债,上市公司股权等优质资产也已被债权人冻结,此次农业银行的非常规讨债,将天威集团债务黑洞提前曝光,并成为天威债违约的导火索。
公开的财务审计报告披露,截至2014年12月31日,天威集团累计亏损高达102.71亿元,净资产为-80.35亿元,已严重资不抵债。那么,昔日的光伏明星是如何一步步深陷债务漩涡?
“玩家”兵装集团
天威集团董事长邓腾江的前任是董其宏、周舰,天威集团内部人士介绍说,两人任职时间较短,印象不深。对该集团影响深远的是更早前担任董事长、总经理的丁强,目前他担任兵装集团总经理助理。
中国变压器行业在“八五”末期渐成气候,当时排名前三甲的是沈阳变压器厂、西安变压器厂、保定变压器厂,后来保定变压器厂发展迅速,成为国产变压器制造企业的领导者。
一直在该厂工作的丁强,于1999年出任保定天威保变电气股份有限公司董事长、党委书记,两年后,这家公司在上海证券交易所上市,即刚刚摘帽的天威保变。
上市以后,天威保变资金充裕。2002年,丁强决定入股保定一家光伏企业——英利新能源有限公司,天威保变出资4475万元,占股49%,成为该公司第一大股东,英利集团和北京中新立业科技投资咨询公司持股分别为45%、6%。
2004年之后,国际国内光伏产业热度空前,许多企业转行从事光伏电池生产。天威英利也举债上马二期工程,不过为了获得融资担保,英利集团掌门人苗连生让渡了2%的股份,天威保变占股比例达到51%,公司名称也变更为天威英利新能源公司。
2007年6月,英利绿色能源在美国上市。为了绕开国有股赴美上市的政策障碍,天威保变与英利公司达成有条件让渡公司控制权的协议。丧失英利公司控制权的天威保变,所占股份被稀释至25.99%。
2008年,兵装集团击败国家电网,从保定市国资委手中收购天威集团100%股权。由于无法获得英利公司的实际控制人地位,兵装集团想利用该公司布局新能源行业的想法落空。
兵装集团另起炉灶,利用天威集团涉足风电,同时在光伏产业进行全产业链布局。
央企具有民营企业不可比拟的人脉、政策、资金优势,它的“彪悍”在兵装集团庞大的新能源投资计划可见一斑。按照计划,兵装集团在“十一五”期间投入资金不少于150亿元(2007年至2008年批准项目的总投资额不少于100亿元),到“十二五”末,投入资金不少于300亿元。
光伏发电具有清洁、安全、便利、高效等特点,在“十一五”期间国内发展十分迅速。民营企业、地方国有企业以及类似兵装集团这样的央企竞相角逐光伏市场。由此,一度产能严重过剩,这也为日后的遭遇反倾销调查埋下了伏笔。
2010年10月,《国务院关于加快培育和发展战略性新兴产业的决定》(国发〔2010〕32号)将太阳能光伏产业列入战略性新兴产业领域。2012年2月,工信部发布太阳能光伏产业“十二五”发展规划,支持骨干企业做优做强,并提出要在2015年前形成1家年销售收入过千亿元的光伏企业,3家-5家年销售收入过500亿元的光伏企业;3家-4家年销售收入过10亿元的光伏专用设备企业。
中央部委出台鼓励政策推动,地方政府也用最优惠的政策招商,太阳能光伏产业在市场和政府双重鼓噪下,产能急速扩张。
位于成都市双流县西南航空港经济开发区的天威新能源控股公司,是当时天威集团的17个子公司之一,它注册成立于2007年7月,主要从事硅片、电池、组件生产,2010年《财经》记者拜访了这家公司。
时任天威新能源控股公司党委书记赵秀生告诉记者,该项目得到了成都市委、市政府的高度关注,双流县给予了很多投资优惠。
“当年成都市提出‘一区一主业’战略思路,双流县产业以新能源为主。”成都市双流县一位官员2015年4月23日说。
赵秀生说,天威集团新能源产业在国内属于产业链最长、最完整的,从多晶硅原料、硅片、电池、组件甚至光伏电站都有,也是进入新能源行业比较早的公司之一,公司不仅有多晶硅光伏,还有薄膜光伏、风力发电。
除了下游产品,天威集团在光伏产业的上游——多晶硅制造也早已完成布局。
多晶硅是太阳能电池必不可少的基础材料,四川省乐山市是全国最大的硅材料生产基地,为接近原料产地,天威集团将四川作为新能源布局的重点区域,先后投资了四川新光硅业科技有限公司、乐山乐电天威硅业科技有限公司等企业,其中新光硅业是全国最大的多晶硅制造企业。
2007年12月,天威保变联合四川省投资集团有限公司、四川岷江水利电力股份有限公司共同出资,在四川新津工业园区成立了天威四川硅业有限公司,注册资本9.45亿元,天威保变持股51%。
但是几年之后,形势急转,新能源成了企业和政府的“包袱”。上述官员称,当时新能源刚刚兴起,属于朝阳产业,没想到欧美“双反”影响如此之大。2012年后,双流县着手优化产业布局,新能源产业让位于临空制造、生物等产业。
在光伏领域,规模较大的有尚德、英利、天合、赛维以及力主薄膜发电的汉能等民营企业,收购天威集团之后,“玩家”兵装集团成为耀眼的光伏明星,紧随其后的还有中国电力投资、中国建材集团等央企。
无锡尚德、江西赛维以及保定天威相继黯然退场,留下的也是亏损不断,那么新能源产业真的是一条不归路吗?
投资失败之殇
一位知情人士向记者透露,天威集团在新能源行业折戟沉沙,首先是因为在硅料投资上的失误。
天威集团曾在四川乐山等地投资多晶硅生产企业,并且为公司带了不少收益。但是几年之后,这些公司相继破产——2014年1月,天威硅业申请破产;2014年12月,新光硅业正式破产;2015年4月,乐电天威破产。
破产的主因,是硅料价格暴涨暴跌。
上述人士介绍说,2001年他留学归来时,国际上硅材料价格很便宜,约30美元一公斤。但是2004年后,国内外太阳能行业火爆,硅料价格一路上涨,到了2008年上半年,每公斤硅料涨到400多美元。这是多晶硅的“暴利时代”。
较早进入该行业的企业赚得盆满钵满,这刺激了国内很多企业投资建设多晶硅厂。
设立一个上规模的多晶硅厂需要耗资数亿元,其成本包括设备、基建投入,运营以后还有不菲的能耗成本,据了解,目前国内多晶硅每公斤综合能耗为140度电左右,此前曾高达350度电。此外,还有尾气回收问题。“多晶硅生产中氢气、硅烷,反应不完的大部分以硅烷气体存在,必须回收,回收技术以前达不到直接排放标准,会导致环保问题。”上述人士说。
后来进入多晶硅制造领域的企业的大多投资额度小、技术门槛低。上述人士介绍说,“当初投资的多晶硅厂获利颇多,生产出来的产品虽然能耗高一些,但是仍然能赚钱,并且利润丰厚。但是如果价格回归,国外厂商的优势则更明显。”
此后,硅材料价格一路下跌。到了2012年,每公斤硅料价格从2008年高点时候的400多美元跌至17美元,已经跌破成本价,包括天威集团投资的硅料厂在内,几乎全军覆没。
在四川投资的3家硅料公司亏损严重,根据2014年财务报告显示,共计产生13亿元的坏账,这些公司从各家银行所借贷款也无法如期偿还。
损失最为惨重的当属天威集团在保定市投资的风电(包括主机、叶片生产公司)、薄膜光伏项目,这些项目额度远高于多晶硅厂,单一风电公司投资额有的超过10亿元。记者获悉,这些项目也早已停工,具体的坏账额度尚未披露。
而投资美国Hoku公司,是天威集团投资上另一重大失败。根据该公司2014年财务报告披露,该项目投资计提坏账准备金额高达27亿元。
Hoku公司成立于2001年,是美国一家专注于清洁能源的高科技公司,于2005年8月5日在纳斯达克上市。该公司拥有两家全资子公司,其中Hoku材料公司从事应用于太阳能市场的多晶硅材料的生产销售,设计年产能为4000吨;Hoku太阳能公司主要业务是在美国本土及夏威夷进行太阳能光伏系统的市场销售和安装。
2009年12月,新能源控股通过并购成为Hoku公司的控股股东,持有其60.82%股权。
由于光伏产品价格剧烈下降,售价和成本倒挂现象严重,公司多晶硅项目建成投产后将面临亏损的局面,为了避免损失扩大,2011年底Hoku公司多晶硅项目被迫停止建设。随着市场环境进一步恶化,公司股价一路走低。2012年7月,Hoku公司申请破产。
2013年,国家审计署对兵装集团2012年度财务收支进行审计,重点审计了兵装集团总部和包括天威集团在内的六家企业,审计发现,天威集团未经发展改革委批准擅自上调了对Hoku的投资计划。
审计发现,2008年至2012年,天威集团21个新能源固定资产投资项目中,有20个未经董事会审议等法定程序,涉及投资额152.75亿元。至2012年底,天威集团有3个投资项目超计划投资2.85亿元,未按规定报经主管部门审批;11个项目未经兵装集团审批即开工建设,涉及投资额24.85亿元。
审计,天威集团新能源投资造成负债规模和经营风险快速增长,2013年5月外部融资规模达234.42亿元,2011年和2012年亏损分别高达11.9亿元和33.28亿元。
审计报告指出,“在执行国家经济政策和企业重大经济决策中,天威集团新能源等投资存在决策不规范、效益不佳甚至严重亏损等问题。”针对审计报告中发现的问题,天威集团提出要加强董事会运作,制定管理制度,并设置“董事会办公室”,确保董事会日常工作依法和规范运作。
最后一击
位于成都的天威新能源控股公司,在2015年1月变更了经营范围,在原范围基础上增加了自有房屋租赁、自有设备租赁。公司办公室电话也一直处于无人接听状态。
记者从成都市双流县委宣传部获悉,兵装集团已准备按照《公司法》程序,对天威新能源控股公司实施破产重整。
天威集团内部人士介绍说,2012年前后欧美的“双反”调查给公司造成了重创。
全球光伏的组件产能在50GW-60GW之间,仅中国产能就达到40GW,占比超过70%以上。产能很大,但是需求不足,国内光伏的安装量不超过10G,因而中国的太阳能光伏产品主要依赖欧美市场。以2011年为例,中国光伏产品出口中,超过六成出口到欧盟,产品价值约265亿美元。
天威集团也在这轮增长中获益。2011年,天威集团新能源板块销售收入实现52.82亿元,较上年大幅增长36.88%。2011年以前光伏产品的高利润吸引了大量新产能进入,供过于求的情况较为严重。
“前些年光伏产业产能一直比实际需求高出百分之四五十,这也是正常的,但是在2010年-2011年,特别是在中国东部,一些大厂、小厂产能扩张很快,很多人进入这个行业,激起了这一轮的建设潮。”南京大学张凤鸣教授说。
高额利润主要来自政府补贴。在欧美市场,政府对终端市场进行补贴,最初,政府补贴力度非常大,为光伏产品价格的一半。中国市场,政府补贴供给端,在生产、土地等方面进行补贴。不同的补贴方式会有不同的效果,前者导致消费需求上升,后者导致生产供应上升。
早期进入的企业获得了高额利润,随着产能不断扩张,光伏产品市场出现了恶性竞争。2012年前后,美国、欧盟先后对中国光伏产品实施反倾销调查。
索比光伏网 https://news.solarbe.com/201505/21/190474.html

