2015 05-29期(西安) 各有关单位:
为进一步落实分布式光伏发电有关政策,以及国家能源局近期下达2015年光伏发电建设实施方案的通知。各地区2015年计划新开工的集中式光伏电站和分布式光伏电站项目的总规模不得超过下达的新增光伏电站建设规模,规模内的项目具备享受国家可再生能源基金补贴资格。而光伏农业是我国在光伏应用领域的又一重大突破,并逐渐成为新的热点。中低压35千伏以内并网、20兆瓦以下的农业大棚和渔光互补项目将被列入分布式光伏电站的项目范围,此举势必迎来农光互补、渔光互补光伏电站建设的高速发展期。另外,提高光伏电站利用效率问题、光电电站的质量问题、电站高效管理、产出优化、如何提高光伏电站的收益等已经成为行业的迫切需求。
我网每月1期的专业技术公开课,除了从理论角度进行讲解,还全面系统的讲解整体光伏电站案例,以加深实际安装光伏电站的实践能力。主要以政策与技术相结合,分析探讨当前光伏农业发展及农光互补、渔光互补电站建设与运营中的热点、难点、焦点性问题,突出针对性、实用性与可操作性,使大家学有所用。
在举办专业技术讲座的同时,我们有选择性地为业内优秀企业提供产品展示,为参会人员提供了实物选型,达到了理论教学与实践相结合的目的。
为了加快规范光伏电站建设和运行管理,提高光伏电站利用效率,保障光伏发电有序健康发展。国家今后重视并加大针对专业性人才的培训及考核工作。
经培训合格后,学员可自愿申报由《国家人力资源和社会保障部》颁发的个人证书,《光伏发电技术工程师》、《光伏(高级)电气工程师》、《光伏发电系统设计师》岗位能力证书及《太阳能利用工三级/高级技能》、《太阳能利用工二级/技师》国家职业资格证书。
另外,凡参加培训的企业,可申请颁发《太阳能光伏发电工程设计、施工企业资质培训合格证书》《团体会员资格证书》,《诚信企业荣誉证书》。请广大企事业单位积极参与。具体培训如下:
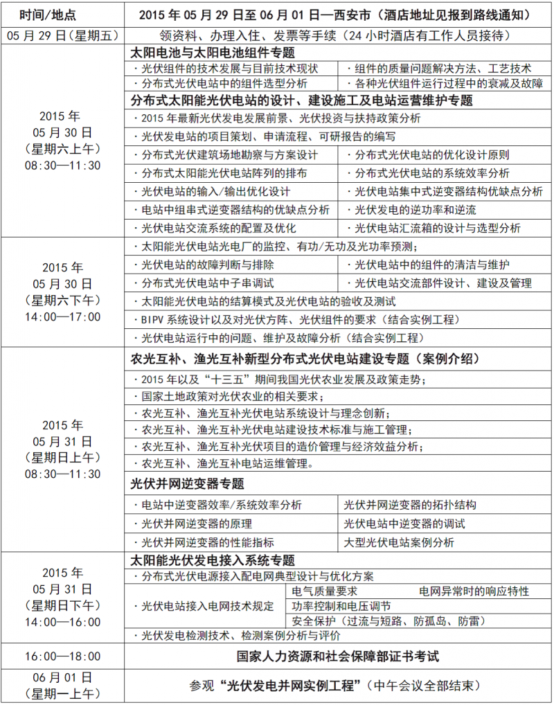
一、培训内容简介/时间/地点(每月一期)

二、讲师团队
国家发展和改革委能源研究所研究员
国家电网中国电力科学研究院光伏专家
汉能全球光伏应用集团技术总裁
西安交通大学太阳能光伏专家
三、参会对象
1、发改委、建设局能源办、新能源办公室、勘测设计院;能源投资公司
2、太阳能资源评估单位相关负责人;光伏发电业主单位主管人员;
3、太阳能光伏企业负责技术、设计、施工的领导及专业人员;
4、太阳能光伏科研单位、职业院校有关人员、各电网经营企业的负责人。
四、收费标准
2000 元/人(含培训费、资料、参观、产品推广宣传费)食宿统一安排,费用自理。
五、阳光工匠增值服务
1、赠,阳光工匠光伏论坛,“荣誉会员(LV.10)”;
2、赠,阳光工匠光伏论坛,1000点工匠币(学习点卡);
3、赠,阳光工匠光伏网,“诚商通”会员服务一年(限同企业3人以上团体报名);
4、赠,阳光工匠光伏网,新闻通讯稿、软文发布一年。
赠送登记流程:
1、登录阳光工匠网站注册帐号(有帐号则忽略本步骤);
2、在《报名回执表》中,预留接受增值服务的帐号;
3、经专属课程顾问,核实网址帐号有效性,原则上培训结束后一周内,统一安排赠送。这一步非常重要,如果在我网后台查询不到您预留网站帐号信息,将不能享受此服务。
六、报名流程:
下载报名回执单à填写回执单à发送到指定邮箱à电话回访确认报名à获取《报到通知》
à凭《报到通知》到现场报到办理登记手续à。
![]()
![]()
七、国家人力资源和社会保障部证书介绍(证书图样见附图)
经培训合格后,自愿申报人力资源和社会保障部颁发的个人证书,证书如下:
1、《光伏发电技术(高级)工程师》岗位能力证书。证书考试费800 元/人。
2、《光伏(高级)电气工程师》岗位能力证 书。证书考试费800 元/人。
3、《光伏发电系统(高级)设计师》岗位能力证书。证书考试费800 元/人。
4、《太阳能利用工(三级/高级技能)》国家职业资格证书。证书考试费1000 元/人。
5、《太阳能利用工(二级/技师)》国家职业资格证书。证书考试费3800 元/人。
(证书考试费,已含:考试费、证书费、认证费等)
以上五种证书可作为人力资源管理部门或用人单位对持证人任用、考核、聘用和能力评价的重要依据。国家承认统一编号并在国家官方网上(http://www.mohrss.gov.cn/)查询。
八、联系方式
联系人:宗莉莉
电 话:0523-80818960 / 15152612320
邮 箱:zonglili@21spv.com
传 真:0523-80818983
地 址:江苏省泰州新能源产业园 研发中心
阳光工匠光伏网
二零一五年四月二十七日
九、职业资格证书样本(个人证书)


联系方式
联系人:宗莉莉
手机:15152612320
电话:0523-80818960
QQ:1844217213
索比光伏网 https://news.solarbe.com/201504/27/191752.html

