索比光伏网讯:一、美国新能源财政税收政策
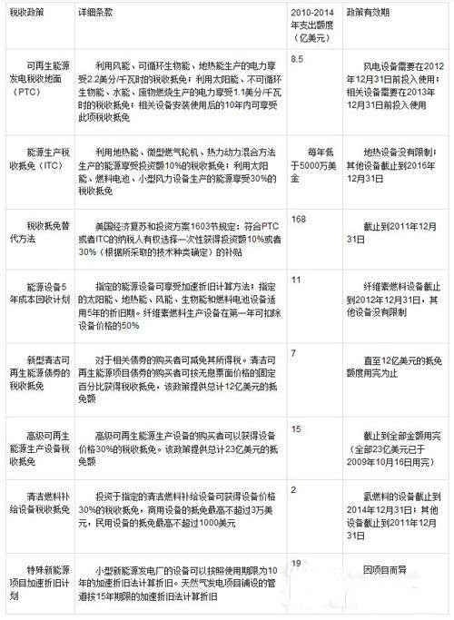
能源是一个国家经济发展和军事安全的重要战略资源,随着常规能源的有限性以及环境问题的日益突出,以环保和可再生为特质的新能源越来越得到各国的重视。下表列示了美国近年来在新能源领域的税收激励政策:

二.美国光伏产业税收政策
(一)减税
1992年《能源政策法案》中规定给予所有太阳能、地热项目10%的永久性减税优惠政策;2005年《国家能源政策法案》中,美国政府承诺自该法实施之日起至2015年会向全美能源企业提供146亿美元的减税额度。
(二)税收抵免
1.投资税抵免政策(InvestmentTaxCredit,ITC政策)
根据美国总统2009年签署的经济复苏法令,税务投资人主要通过投资太阳能项目获得设备投资额30%税收抵免优惠(为期2年),设备需在2016年12月31日前投入使用。
2.生产税抵免政策(ProductionTaxCredit,PTC政策)
在2007年颁布的《能源促进和投资法案》中,美国联邦政府将风能和太阳能等可再生能源的生产税抵减期限延长到2013年。
(三)成本加速折旧政策(ModifiedAcceleratedCostRecoverySystem,MACRS政策)
加速折旧可以加速收回对可再生能源的产业的投资成本。2008年实施的《联邦经济促进法案》中规定,于2008年安装的符合相关规定的可再生能源系统可以获得50%的额外折旧优惠。2009年颁布实施的《美国复苏和再投资法》将这一条款延长至2009年底。
三、中美两国分布式光伏市场特点比较
结合中美两国分布式光伏产业扶持政策,以及由此孵化的两国分布式光伏商业模式对比如列示如下表:

原标题:南橘北枳:催生SolarCity模式的光伏政策土壤
索比光伏网 https://news.solarbe.com/201408/28/211091.html

