一、需要考虑的技术问题
1、建筑物的高度
之所以把这条放在最前面,是因为高度是最直观的。太高的建筑,是不适合安装的光伏组件的。为什么呢,原因有三:
1)光伏组件单体面积大,越高风荷载越大;之前,很多省份出台了太阳能热水器安装的管理规定,要求12层以下的建筑必须安装太阳能热水器。12层的建筑大概40m,风速、风压会高于地面。与太阳能热水器比起来,光伏阵列的单体面积大的多,风荷载也会大很多。
目前,并没有说多高以上的建筑不能安装,但高层建筑上安装,一定要充分考虑风荷载,算算支架和基础的抗风能力和承载力。
2)施工难度大,二次搬运费用高
施工时,光伏组件和汇流箱是要运到楼顶的。采用吊车吊还是人工搬运?这要看建筑物周边的具体情况。但毫无疑问,建筑物越高,二次搬运费用越高。
3)运行维护费用高
光伏项目不是装在屋顶上不用管,就只等着收钱的项目。检修、清洗、更换设备等等,建筑物越高成本就越高。
基于以上三个原因,不建议在高层建筑上安装开展光伏项目。
2、屋顶的可利用面积
屋顶的可利用面积直接决定了项目规模的大小,而规模效应直接影响项目的投资、运行成本和收益。
如果建筑物的所有者在自己的屋顶建设项目,采用现有工人代维的方式,不设单独的运维人员;项目所发电量直接被使用,收益不需要分享。这种情况,规模小点是可以接受的。
如果电力公司开展投资项目,就必须要综合考虑项目的投资规模效益、后期运维、收益分享模式等因素,进行项目收益测算。
考虑可利用面积时,要充分考虑女儿墙、屋顶构筑物和设备的遮挡。我曾见过女儿墙约1.5m的屋顶,周边都是广告牌的屋顶,布满中央空调和太阳能热水器的屋顶。年份越久的屋顶,可利用面积的比例越少。一般1万m2的可利用面积,彩钢瓦我会按800kW考虑,混凝土按600kW考虑。
3、屋顶的类型与承载力
常见的屋顶类型分混凝土和彩钢瓦两种(也有瓦房屋顶,但不常见,暂不考虑),未来设计中将采用不同的技术方案。
分布式光伏电站选址考虑的问题2" width="500" height="178" />
由于采用不同的基础形式和安装方式,屋顶所承受的恒荷载和活荷载的计算方法也是不一样的。
另外,混凝土屋顶需要考虑原有的防水措施,彩钢瓦要考虑瓦型、朝向等因素。
4、屋顶的年限
混凝土屋顶的使用年限较长,一般情况下能保证光伏电站25年的运营期;而彩钢瓦的使用年限一般在15年左右,这样就需要考虑一笔电站转移费用了。
3、接入方式和电压等级
接入方式分单点接入和多点接入;电压等级一般分380V、10kV和35kV。对于不同接入方式、电压等级,电网公司的管理规定是不一样的,如:电网公司接收接入申请受理到告知业主接入系统方案确认单的时间为:单点并网项目20个工作日、多点并网项目30 个工作日。
以380 V接入的项目,接入系统方案等同于接入电网意见函;以35 kV、10 kV接入的项目,则要分别获得接入系统方案确认单、接入电网意见函,根据接入电网意见函开展项目备案和工程设计等工作,并在接入系统工程施工前,要将接入系统工程设计相关资料提交客户服务中心,根据其答复意见开展工程建设等后续工作。
二、需要考虑的商务问题
1、建筑物的产权
光伏电站投资者的屋顶使用成本一般体现为两种方式:一种是以租用屋顶的方式,每年付给产权人一定的租金;一种是合同能源管理模式,给电量消费者一个较低的电费,如现有电费的90%。其中,合同能源管理模式应用比较广泛。
建筑物的使用者是否拥有产权?如果是,则谈判相对简单;若使用者只是承租人,并不拥有产权,但是未来光伏电量的消费者。这种情况,就需要分别跟产权人和消费者分别进行协商,谈判成本和收益分享计划就比较麻烦。
2、建筑物的用途
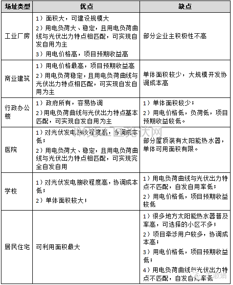
屋顶的来源可能是多种可能:工业厂房、商业建筑、行政办公楼、医院、学校、居民住宅。我之前曾针对各种用途的建筑物做过调研,它们的特点如下图。
分布式光伏电站选址考虑的问题3" width="491" height="600" />
因此,现阶段最推荐的就是工业厂房,其次为集中连片的商业建筑或医院,居民建筑不适合投资,除非自建。
3、负荷曲线
光伏电站的装机容量除了要考虑建筑物的可利用面积以外,还要考量消费者的负荷曲线。根据吴新雄局长的讲话,未来分布式的余电上网可能会按标杆电价结算,但目前来看,余电上网还是按脱硫标杆电价结算的。脱硫标杆电价往往比工业用电的电价低很多,如果光伏电量大部分上网,那收益肯定不好。
其一,光伏电站的装机容量最好按用户最大负荷的30%考虑,太高的话,上网电量就会比较多;
其二,要看使用者的节假日安排,如果按国家法定假日停止生产的话,那一年30%的时间都在放假,所发电量都需要上网。
4、电价
我接触到的大部分工厂的用电电价都十分复杂,尖峰、峰、平、谷时段电价不同,另外还有一些基金、备用容量费等,需要与业主一项项算清楚,才能算出每年能给他省多少钱的准
确数字,跟业主签合同能源管理合同的时候才能有所依据。
声明:转载请标明出处与作者。
|
| ■作者简介: | |
| 王淑娟 | ||
| 光伏电站设计师。从2009年开始专注光伏电站相关工作。 在光伏电站的规划、可行性研究、项目评估、设计等前期工作具有丰富的经验。 |
索比光伏网 https://news.solarbe.com/201408/17/212277.html


